5月11日,广州市海珠区教育局发布《2023年广州市海珠区初中招生问答》,并公布该区公办初中招生普通电脑派位分组表。今年共设十个分组,其中,广州市第六中学在4个组招生,广州市第五中学在5个组招生,广州市南武中学在4个组招生,将于今年9月新开办的广州市南武中学附属学校(暂定名)则在2个组招生。
今年,海珠区公办初中通过免试电脑派位、对口直升及统筹安排等方式分配学位,符合条件的小学毕业生家长应在学校的指导下,对照《2023年海珠区公办初中招生普通电脑派位分组表》 ,在规定时间内登录“海珠区公办初中招生网上报名系统”填写派位志愿(具体操作指引另发)。
值得关注的是,南武中学初中部、岭南画派纪念校区原招生计划合并,该校本届学生初一、初二上课地点为初中部(杏园校区),初三上课地点为岭南画派纪念校区。广州市第四十一中学校本部、东校区原招生计划合并,本届学生初一、初二上课地点为东校区,初三上课地点为校本部。
家长填报志愿时要注意,每位毕业生必须填满志愿,即将所在派位组内的全部中学进行排序,且不能重复,否则可能导致学生无法获得学位。
2023年海珠区公办初中招生普通电脑派位分组表公布具体如下:


此外,海珠区部分学校试点开展对口入学的升学形式,通过直升方式录取的学生,不再参加电脑派位。具有以下小学学籍并具备海珠区电脑派位资格的学生,由家长在规定时间登录“海珠区公办初中招生网上报名系统”选择确认升学方式。
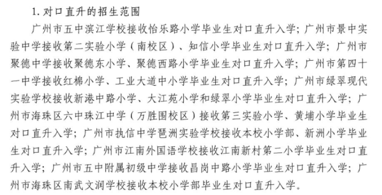
对口直升的招生范围如下:

6月26日开放电脑派位结果查询通道
海珠区教育局提醒学生和家长,填报志愿时要注意:一方面,合理填报志愿,特别是应合理、慎重填报第一、第二志愿,建议不要都填报“热门”学校。另一方面,必须填满志愿。也就是要按意愿将所在派位组内的全部中学进行排序。如果学生只填一两个志愿,当所填学校的报名人数超过招生人数时,可能无法被志愿学校录取,电脑派位时会因为没有志愿而出现无法继续“派位”的情况,导致学生无法获得学位。
海珠区教育局计划于6月26日下午开放公办初中电脑派位结果查询通道,具体时间将由各小学通知至学生家长。
此外,如学生户籍情况发生变化,家长应在5月26日前提供户口簿,由所在小学提交区教育局中学教育科审核,经审核具备本区电脑派位资格的学生,可参加电脑派位。凡在截止日期之后提出修改户籍资料申请的学生,符合安排公办初中学位条件的,由海珠区教育局于电脑派位后为其统筹安排公办初中学位,不参加电脑派位。
文/广州日报·新花城记者:林欣潼、廖靖文
图片均来源于广州市海珠区教育局官网
广州日报·新花城编辑:李凤荷