记者获悉,2023年小学一年级招生工作即将开始,越秀区将贯彻执行《中华人民共和国义务教育法》和上级教育行政部门的有关规定,开展小学一年级招生工作。
现将有关事项公告如下:
一、 招生对象
(一)具有本区户籍并实际居住在户籍所在地,于2016年9月1日至2017年8月31日出生且未入学的适龄儿童。
(二)符合广州市教育局有关规定的适龄儿童。
二、登记办法
(一)本区户籍适龄儿童
凡符合小学一年级招生条件的适龄儿童,其家长须在规定时间把相关资料递交到登记范围学校。
1.网上报名
越秀区户籍适龄儿童网上报名时间:2023年5月5日至9日。
广州市公办小学报名系统网址:
http://zs.gzeducms.cn
适龄儿童家长登录报名系统填报信息,下载打印《广州公办小学学位申请表》。
2.递交资料,学校复验
请于2023年5月13日至22日内按报名系统预约的时间到登记范围学校递交纸质资料复验。递交资料内容详见《2023年越秀区适龄入学儿童递交资料指引》(附件1)。如在核查过程中需提供其他佐证材料,请家长支持配合。
温馨提示:凡因主观原因造成人户分离的,家长应在报名前尽快把户口迁移到小孩监护人(父或母)房产所在地,使人户一致,并到房产所在地的登记范围学校办理入学登记。
(二)具有广州市非越秀区户籍的适龄儿童
具有广州市非越秀区户籍的适龄儿童,其父母或其他法定监护人为承租人,以越秀区租赁房屋作为唯一居住地、在广州市内没有房产或其他居住地,其租赁登记备案机关的审核时间应在2022年4月30日(含4月30日)前,租期至少到2025年4月30日(含4月30日)(以租赁登记备案期限时间为准),按本区户籍适龄儿童登记办法申请办理,符合条件的由区教育局统筹安排学位。
(三)本区户籍特殊儿童
具有本区常住户籍并实际居住在户籍所在地的有自理能力和学习能力的中重度特殊儿童(含智力障碍、孤独症、脑瘫以及多重障碍等类型),请于2023年5月5日至9日在广州市公办小学报名系统http://zs.gzeducms.cn报名,并于2023年5月13日至22日致电越秀区启智学校(020-83864132)预约登记审核资料时间,需提交资料内容以学校通知为准。
视力障碍、听力障碍儿童应到广州市启明学校、广州市启聪学校报名就读。
(四)延缓入学的本区户籍适龄儿童
因疾病或特殊情况,需要延缓入学的本区户籍适龄儿童,请于2023年5月5日至9日在广州市公办小学报名系统http://zs.gzeducms.cn报名,并于2023年5月13日至22日内按报名系统预约时间到登记范围学校递交纸质资料。
办理延缓入学应由其父母或其他法定监护人向儿童户籍地登记范围学校提出书面申请,附区级及以上医院相关佐证材料,并报区教育主管部门审核批准,延缓入学期限原则为一年,延缓入学期满,应即入学。
(五)符合广州市教育局和越秀区有关规定的非穗籍适龄儿童
1. 符合广州市政策性照顾条件的非穗籍适龄儿童
符合《广州市义务教育阶段政策性照顾学生清单》(附件2)的非穗籍适龄儿童,由监护人准备相关佐证材料。按学校指定时间到校登记。
2. 符合《越秀区港澳居民子女义务教育入学工作实施细则》条件的适龄儿童
(1)符合《越秀区港澳居民子女义务教育入学工作实施细则》(附件3)条件的适龄儿童,由监护人准备相关佐证材料。按学校指定时间到校登记。
(2)2023年朝天小学继续试点开设“港澳子弟班”,符合条件的适龄儿童可申请报读。请关注微信公众号“朝天小学”获取有关信息。
以上符合广州市教育局和越秀区有关规定的非穗籍适龄儿童按要求准备佐证资料,按学校指定时间到校登记。
三、符合积分制入学的来穗人员随迁子女
按《2023年越秀区来穗人员随迁子女义务教育入学工作的实施细则(试行)》执行。
四、学位安排简述
详见《2023年越秀区小学招生问答》(附件4)
五、录取及注册时间
(一)凡符合入学条件的适龄儿童,按照相对就近入学原则,由区教育局安排学位,学校通过短信或电话方式通知家长于6月16日至19日到校领取《学位分配通知书》。
(二)新生注册时间:6月24日,请家长按接收学校通知要求办理注册手续。
六、补报名流程
对未能在5月22日前按规定依时办理报名登记手续,又符合越秀区招生条件的适龄儿童,请于8月25、26日(上午9:00-11:30,下午2:30-5:30)进行补登记,由一位家长携带所需佐证材料到越秀区少年宫大南校区(地址:仙湖街62号)统一办理,由区教育局统筹安排学位。
2023年越秀区公办小学招生流程

附件下载二维码

2023年广州市越秀区初中招生问答10条
2023年广州市越秀区初中招生问答10条如下:
问1:今年越秀区小升初工作有什么变化?
答:(一)育才实验学位分配变化
育才实验学校初一年级面向全越秀区招生,原学位分配原则为当报名人数大于招生计划数,实行电脑摇号。现学位分配原则改为育才实验学校招生计划总数按比例分配至各小学学区;各学区招生计划数与符合报名资格学生人数的比率一致。招生录取原则:如各学区报名人数大于该学区招生计划,则该学区实行电脑摇号。
(二)执信中学校区安排变化
执信中学统一电脑派位校区:执信(执信路校区);初中各年级校区安排为:初一、初二在执信路校区就读,初三在水荫路校区就读。
问2:越秀区公办初中招生对象有哪些类型?我的小孩属于哪一类学生?
答:一般而言,越秀区主要根据小学毕业生的户籍和学籍,分为以下三大类人员,家长可逐一对应。
(一)具有广州市常住户籍(或符合广州市义务教育阶段政策性照顾学生条件)和越秀区公办小学学籍的:
1.直升生
2.全区分组电脑派位生
3.三侨生:特指户籍在越秀、荔湾、海珠区,具有广州市学籍的归侨青年、归侨子女、华侨在国内的子女,可报读广东华侨中学。
4.残疾生:主要指因跛残等影响正常行走的学生,以及中重度特殊少年。
(二)具有广州市常住户籍但非越秀区公办小学学籍的:
5.承租人子女:父母租住越秀区辖内房屋的应届小学毕业生。
6.返区生:申请返回越秀区升读公办初中的外区或外地应届小学毕业生(具有本区户籍但没有本区学籍)。
(三)不具备广州市户籍的(不含政策性照顾):
7.来穗人员随迁子女:户籍为广州地区(含十一区县)以外的来穗人员适龄子女。
8.港澳居民子女(或持证适龄儿童少年):包括父(或母)是港澳人士且持有《港澳居民居住证》的随迁适龄子女,以及持《港澳居民居住证》的适龄儿童少年。
问3:越秀区有哪些公办学校具备直升生招生资格?
答:越秀区具备直升招生资格的学校主要有以下三类:
1.九年制学校初中部可招收部分本校小学部直升生。具体学校有:华侨外国语学校、八一实验学校、知用学校、七中实验学校、真光学校。
2.部分集团化办学学校可招收对口小学的直升生,具体学校有:培正中学(对口培正小学)、育才中学(对口育才学校)。
3.铁一中学可招收铁一小学直升生。
问4:被“八一·华附海航少年班”、三侨生招生、育才实验学校、各直升对口中学、港澳子弟班等招生录取后,还可以参加公办学校电脑派位吗?
答:被“八一•华附海航少年班”、三侨生、育才实验学校、各直升对口中学、港澳子弟班等招生录取后,将视为放弃越秀区后续公办学校初中招生电脑派位资格,无法参加后续的电脑派位。
问5:全区分组电脑派位是怎样进行?如何确保公平公正?
答:区教育局按照就近入学原则,合理划定小学升初中的对口组学校,采取多校划片方式分组招生,实行电脑派位录取。对于居住地确实与划定的升中对口组学校距离太远的学生,可视具体情况申请办理区内跨组电脑派位。一经跨组资格审定,在同意跨入的组内参加电脑派位。具体办法另行通知。
第一步:家长要在小升初报名系统上核对小学毕业生相关信息:电脑号、姓名、性别以及学生所填报的志愿(学生的毕业成绩不输入派位数据库)。
第二步:赋予随机号码和录取。电脑派位是电脑根据随机函数设计了一个程序,给每一位参加电脑派位的小学毕业生赋予一个九位数的随机号码,然后根据随机号码的大小进行派位录取。随机号码的产生就像抽奖摇珠一样,摇珠人事先无法预知,不可能控制哪一个学生取得一个什么样的随机号码,所产生的随机号码都是没有规律的、跳跃的。这些随机号码的大小与学生电脑号的大小以及资料输入的先后顺序毫无关系。每个学生随机号码确定后,电脑就自动将随机号由大到小的顺序排列,然后根据随机号码和中学招生计划录取。对录取中学来说,先录取第一志愿的学生,录取时是按照学生的随机号码由大到小来进行,第一志愿若没有完成计划,则录取第二志愿的学生,如此类推。对学生来说,如第一志愿学校没有录取,则自动转到第二志愿及以下的志愿,直到被最后录取。电脑派位主要有两个步骤,一是赋随机号,二是派位录取。
为确保公平公正公开,越秀区采取了严密的监控监察措施。成立监察小组,监督派位工作全过程,对电脑的程序和数据软盘进行审查鉴定,经查核的数据软盘由监察人员、公证员加封后交保密室存放,派位时才当场拆封,并由小学毕业班学生家长代表现场抽取,用于当天派位。派位过程始终在监察人员、公证员、中小学代表和小学毕业生家长代表等人员面前公开进行,并现场打印录取结果。
问6:我是来穗务工人员,没有广州市户籍,我的小孩目前在越秀区就读公办小学六年级,如何报读越秀区公办初中?
答:您的小孩属于来穗人员随迁子女。如不符合广州市政策性照顾条件的,小孩的父或母一方符合条件,可登录“广州市来穗人员积分制服务管理信息系统”报名,所提供的材料需属同一申请人,父母双方不得同时申请。积分入学的条件资格详见《越秀区教育局关于印发〈2023年越秀区来穗人员随迁子女义务教育入学工作的实施细则(试行)〉的通知》(越教字〔2023〕20号)。
问7:我和我的小孩都持有《港澳居民居住证》,可以报读越秀区相应中学的“港澳子弟班”吗?
答:越秀区的广东华侨中学(起义路校区)、广州市培正中学均开设“港澳子弟班”。是否具有报名资格,以学校发布的七年级新生报读办法为准,敬请关注学校的网站或微信公众号。
问8:越秀区的民办学校如何报名?
答:有意向报读民办初中的应届小学毕业学生,根据全市民办初中学校的招生计划和范围,依据学生本人户籍、学籍或有效证件地址,选定其中一个区进行报名及填报志愿。
有意向报读民办初中的应届小学毕业学生,可于5月23—30日登录“广州市义务教育学校招生报名系统”(网址:http://zs.gzeducms.cn)进行网上采集报名信息;6月14日—18日,进入系统点击“民办初中报名”进行志愿填报。6月28日民办初中招生,家长可登录该系统查询录取结果;7月3日—5日完成网上确认录取,并于7月9日按统一规定的时间到录取学校现场注册
问9:如果公民办学校电脑派位都摇中了,该如何选择呢?
答:按照“公民同招”的要求,公民办中学在同一天组织新生注册,建议家长要结合小孩的实际情况选择其一,按时进行注册。具有广州市户籍的越秀区应届小学毕业生,如错过了公办初中的注册时间,又选择放弃已被录取的民办学校学位,区教育局将按照就近原则统筹安排学位。
问10:今年越秀区的初中招生政策有哪些?家长可以通过哪些渠道了解?
答:1.初中招生政策主要有:《广州市越秀区义务教育学校招生工作实施细则》(越教字〔2021〕29号)和《越秀区承租人子女义务教育入学工作实施细则》《越秀区港澳居民子女义务教育入学工作实施细则》(越教字〔2021〕30号附件3、4)均于2021年4月30日印发,有效期5年。《2023年申请返回越秀区升读公办初中的报名手续须知》于2023年4月25日发布。
2.了解渠道:一是直接向越秀区毕业小学和各中学咨询;二是通过官方网站(http://www.yuexiu.gov.cn/gzjg/qzf/qjyj/jyzl/index.html)“公开——招生问答”栏目和“广州越秀教育”微信公众号了解;三是通过电话咨询:020—87672156。我们将细致解读、做好释疑。同时,也希望广大家长充分认识就近入学对于学生健康成长的价值和意义,树立正确教育观念,理性帮助孩子确定成长目标,克服唯分数、唯升学的功利化倾向。
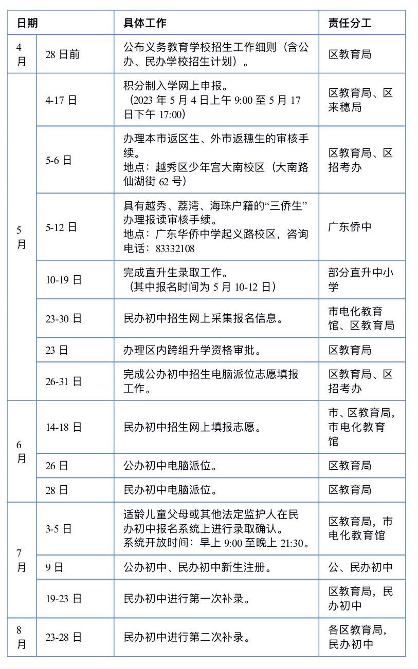
2023年越秀区义务教育学校招生工作日程安排如下:
小学部分

初中部分

文/广州日报·新花城记者:何钻莹 通讯员:越秀教育
广州日报·新花城编辑:吴一钒