广州读书月“穿阅千年”北京路悦读嘉年华活动正在精彩上演。

这个五一假期,以文艺的方式畅玩北京路。循千年书香,感受老城活力。
马上来盘一盘,北京路上的文艺打卡点!
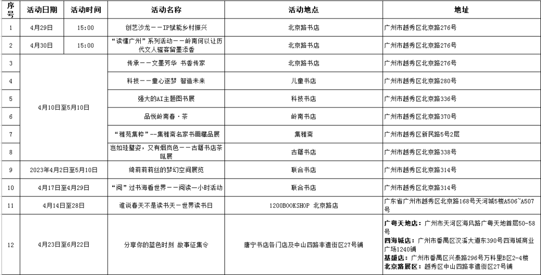
广州读书月期间,北京路千年文道上,“书香时光穿梭隧道”将创意还原秦汉、唐宋、元明清、近现代、当代五个时期书籍装帧的演变历程。 展出将会一直持续到5月2日,届时市民朋友们可以在五一假期前来打卡,共同感受书香四溢的北京路! 每个装置都会有《读懂广州》书系里对应时期代表性名篇名作,也有导览线路图,期待市民游客朋友探寻和欣赏,一起“穿阅千年”,读懂广州。 北京路·中段 北京路步行街起点(联合书店旁) 简牍起源于商代,竹简和帛书是秦汉时期主要的书写载体。装置将秦汉时期竹简应用的形态以装置艺术的作品呈现,展示璀璨华章。 北京路·中段 卷轴装是中国最早的书籍装帧形式,卷纸书是唐朝及北宋时期的主要书籍形态。装置通过打造唐宋诗词长廊,再现中国文学史上的辉煌成就。 西湖路 元明清时期线装书开始普及。根据曹之的《中国古籍版本学》,“线装始于南宋初,通行于明代中叶,至清初而大盛”。装置以简单的线条,勾勒出传统文化的简约之美。 北京路·南段 近现代是我国各种新思潮纷至沓来的年代,阅读风尚盎然兴起,书籍装帧设计变得更加丰富多彩,兼具实用和美学功能。装置以书门为灵感,展现了书籍是通往新世界大门的理念。 北京路·南段 科技飞速发展,知识获取的途径也更加智能化、数字化、便民化,超越了时间和空间的局限。书籍形态不再仅仅停留在实体书上,通过数字阅读方式徜徉知识的海洋成为了更多人的选择。装置以知识能量柱为灵感,辅以扫码听书的形式,让阅读变得有声有色,在呈现知识就是力量的同时,喻意阅读能带给我们不一样的精彩“声”活。 北京路有众多古香古色的“书院群”和国营、民营书店,如众星拱月般围绕在北京路周围,书香流传千年,绵延至今。 北京路书店、儿童书店、科技书店、古籍书店、岭南书店、联合书店、扶光书店、唐宁书店、1200BOOKSHOP等9家实体书店,以及广州市青年文化宫(味道图书馆)和广州市工人文化宫(广府学宫阅读馆)2个文化地标,通过一条打卡路线串联起来。 4月10日起,以“千年文道”北京路为核心,九家实体书店及两个文化场馆,陆续推出特色阅读空间,联动开展多场创意文化活动,内容涵盖趣味打卡、艺术展演、研学之旅,展现书香盛景,推动全民阅读。 我们沿着北京路,由北向南逐个打卡11个特色阅读空间,实地感受广州浓厚的阅读氛围! “人文、艺术、优质生活” 4月底至5月7日期间,橱窗剧场表演、古道青春读书荟、“澳美佳城,穗出璀璨”澳门青年文化节等活动将在广州市青年文化宫陆续开展。 “科技——童心逐梦 智造未来” “传承——文墨芳华 书香传家” 【新华书店北京路店获年度最美书店】 4月24日,第二届全民阅读大会·年度最美书店发布活动在浙江杭州举行,50家书店获得“第二届年度最美书店”荣誉。其中,广州新华书店集团北京路书店作为广东省国有书店代表入选。 (北京路天河城一楼南中庭展区) 创新、有趣,以及“莫守成规 愿读服书” 以“家庭”为理念,打造多元文化空间,引领创新生活方式。 “蓝色时刻•唐宁20年” 4月16日至“五一”假期间,“品读千年文道之美”越秀地方文献专题展、古风诗书手绘伞创意市集将在广州市工人文化宫陆续开展。 除北京路书店群外,广州购书中心旗下天河店、黄埔店、南沙店,新华书店旗下越秀购书中心店,方所、钟书阁、学而优书店、花都24小时书店、番禺新华光明南书城、从化大洋书城等书店继续结合所在地域历史文化氛围、现代生活场景及本店特色,策划开展书香羊城创新展,打造以书籍为核心的“书店+N”多元文化场景,构建多品牌、多业态阅读空间。 全市图书馆、实体书店、花城书房特色阅读空间也在假期安排了众多精彩活动,跟着下面的活动预告,玩转文艺“五一”! 这个“五一”假期 分布在广州城内各区的 “阅读地标”、实体书店、 特色阅读空间、图书馆 同时响应联动 邀请广大市民 尽享15分钟城市文化“阅读圈” 感受这座英雄城市的 历史底蕴与书香魅力 来源:花城新闻






























广州日报·新花城编辑:吴一钒