4月28日,广州市南沙区教育局发布《广州市南沙区义务教育阶段学校招生实施细则》(以下简称“细则”)《2023年南沙区义务教育阶段学校招生计划、招生地段》《2023年南沙区省市属合作办学学校初中招生方案》《2023年南沙区港澳子弟入读公办义务教育学校方案》和《2023年广州市南沙区启慧学校招生方案》等多个文件。
其中值得关注的是,今年华南师范大学附属南沙中学、广州市南沙区湾区实验学校、广州市执信中学南沙学校、广州市第二中学南沙天元学校、广州大学附属中学南沙实验学校、广州外国语学校附属学校和广州市南沙区滨海实验学校等南沙区省市属合作办学学校初中继续按照当年招生计划的51%就近入学,49%资源共享,招收具有广州市南沙区户籍和学籍的小学应届毕业生,使得每一个南沙学生都有通过电脑派位入读优质相关学校的机会,让优质教育资源惠及更多学生。
南沙华附、南沙执信等校招生计划49%面向全区资源共享招生
《2023年南沙区省市属合作办学学校初中招生方案》(以下简称“方案”)显示,华南师范大学附属南沙中学、广州市南沙区湾区实验学校、广州市执信中学南沙学校、广州市第二中学南沙天元学校、广州大学附属中学南沙实验学校、广州外国语学校附属学校和广州市南沙区滨海实验学校(以下简称“合作办学学校”)初中按照当年招生计划的51%就近入学,49%资源共享。在当年招生计划公布前(含当年招生计划公布当日)具有南沙区户籍和学籍小学应届毕业生可报名。
根据各小学审核汇总并公示后的就近入学报读名单以及参加全区电脑派位的资源共享报读名单,分别由南沙区教育局采取电脑派位方式确定最终录取名单。各校全区电脑派位人数按照各校资源共享招生计划数的3倍确定。各小学可参加全区电脑派位的计划数请查询方案原文。
未被合作办学学校录取的学生将对口直升相应的公办初中。
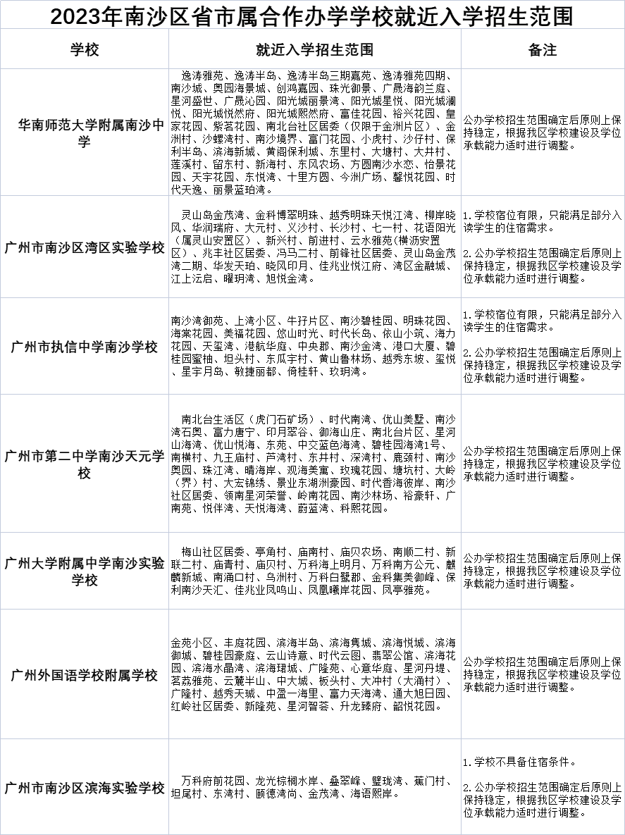
▼2023年南沙区省市属合作办学学校就近入学招生范围(依据官方内容整理)

▼2023年省市属合作办学学校招生计划表

南沙区新建成投入使用的义务教育阶段学校只开设起始年级
《广州市南沙区义务教育阶段学校招生实施细则》显示,义务教育阶段新建成投入使用的学校开办当年只开设起始年级。
符合“人户一致”条件的适龄儿童,将根据区教育局划定的招生范围,安排入读对口公办小学。如何界定“人户一致”条件?具体请看下图。

公办初中招生方面,今年,具有南沙区户籍的应届小学毕业生(含外区、外市返区生)按照区教育局划定的招生范围对口直升学生户籍地所属公办初中学校。
如对口公办初中学校学位不足,则根据适龄少年满足“人户一致”条件的时间排序,按照顺序和公办初中学校的学位数安排入学。因排序靠后未能入读对口公办初中学校的适龄少年,由南沙区教育局予以统筹安排本行政区域内公办初中学位。
值得关注的是,以下情况也将由区教育局统筹安排学位:住宅单元已有适龄少年在对口初中学校在读7-8年级的(同一家庭所生育的子女除外);未在规定时间内办理入学报名手续的适龄少年;具有广州市非南沙区户籍、父母或其他法定监护人和适龄少年在户籍区无房产,在南沙区拥有合法房产作为唯一实际居住地且具有南沙区学籍的公办小学毕业生。
2023年南沙区义务教育阶段学校招生计划、招生地段







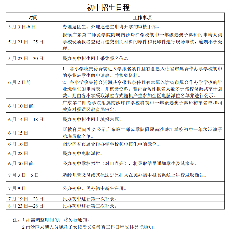
2023年南沙区义务教育学校招生工作日程安排(含小学、初中)


2023年南沙区公办小学招生流程

2023年南沙区民办小学、初中招生流程

南沙区启慧学校招生总计划48人
《2023年南沙区港澳子弟入读公办义务教育学校方案》与2022年保持一致。今年,面向全市符合相关条件的港澳居民随迁子女(或持有港澳居民居住证的适龄少年儿童),南沙区计划在广州外国语学校附属学校继续招收小学一年级新生不超过45人;计划在广东第二师范学院附属南沙珠江学校招收初中一年级新生不超过50人,实行融合编班。
根据《2023年广州市南沙区启慧学校招生方案》,广州市南沙区启慧学校今年招生总计划48人。其中学前教育阶段10人,义务教育小学阶段18人,义务教育初中阶段10人,职业高中阶段10人,招生学段从幼儿园中班至职业高中一年级。
家长可点击以下原文,了解更多内容。
关于做好2023年南沙区义务教育阶段学校招生工作的通知原文:http://www.gzns.gov.cn/gznsjy/gkmlpt/content/8/8956/post_8956209.html#10351
关于印发《2023年南沙区省市属合作办学学校初中招生方案》的通知原文:
http://www.gzns.gov.cn/gznsjy/gkmlpt/content/8/8955/post_8955903.html#10351
关于印发《2023年南沙区港澳子弟入读公办义务教育学校方案》的通知原文:
http://www.gzns.gov.cn/gznsjy/gkmlpt/content/8/8955/post_8955763.html#10351
关于印发《2023年南沙区港澳子弟入读公办义务教育学校方案》的通知原文:
http://www.gzns.gov.cn/gznsjy/gkmlpt/content/8/8955/post_8955763.html#10351
关于印发《2023年广州市南沙区启慧学校招生方案》的通知原文:
http://www.gzns.gov.cn/gznsjy/gkmlpt/content/8/8955/post_8955644.html#10351
文/广州日报·新花城记者:林欣潼、耿旭静、董业衡 通讯员:南教宣
图片均来源于广州市南沙区人民政府官网
广州日报·新花城编辑:吴一钒