4月23日晚,广州市番禺区教育局发布《2023年番禺区义务教育学校招生工作指引》(下称“指引”)。根据指引,相关安排如下:
一、申请入读公办小学
(一)5月5日-9日,具有广州市户籍的适龄儿童登录“广州市义务教育学校招生报名系统”,进入“公办小学报名”端口网上报名,并根据报名系统提示预约现场审核资料。
(二)5月5日-6日,租购同权学生、广州市政策性照顾借读生及港澳居民适龄子女向居住地教育指导中心申请入读小学一年级(错过的请于5月22日补报名,逾期不再受理)。
(三)5月20日-22日,具有广州市户籍的适龄儿童按预约时间携带相关证明材料到现场参加资料审核。小区配套公办小学接受业主子女现场报名(具体以配套小学公布为准)。适龄儿童父母需提前打印夫妻名下不动产查册证明,通过手机现场查册并给审核人员查验。
(四)6月24日,公办小学注册。
二、申请入读民办小学
(一)5月8日-14日,登录“广州市义务教育学校招生报名系统”,进入“民办小学报名”端口网上采集报名信息。
(二)6月2日-8日,登录“广州市义务教育学校招生报名系统”,进入“民办小学报名”端口填报志愿。
(三)6月14日,区教育局统一组织民办小学电脑抽签,抽签结果通过民办小学公布。
(四)6月18日-20日,登录“广州市义务教育学校招生报名系统”,进入“民办小学报名”端口进行录取确认。
(五)6月24日,民办小学注册。
(六)7月19日-23日、8月23日-28日,民办小学进行补录。
三、申请入读公办初中
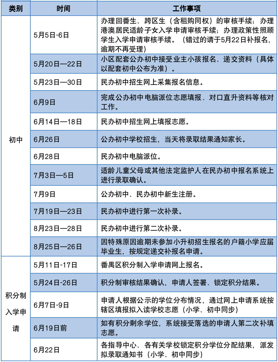
(一)5月5日-6日,回番生、租购同权学生、广州市政策性照顾借读生及港澳居民适龄子女向属地教育指导中心申请入读初中一年级(错过的请于5月22日补报名,逾期不再受理)。
(二)5月20日-22日,小区配套公办初中接受业主子女现场报名(具体以配套初中公布为准)。申请人父母需提前打印夫妻名下不动产查册证明,通过手机现场查册并给审核人员查验。
(三)6月9日前,完成公办初中电脑派位志愿填报、对口直升资料等核对工作。
(四)6月26日,公办初中学校录取学生,当天将录取结果通知家长。
(五)7月9日,公办初中注册。
四、申请入读民办初中
(一)5月23日-30日,登录“广州市义务教育学校招生报名系统”,进入“民办初中报名”端口网上采集报名信息。
(二)6月14日-18日,登录“广州市义务教育学校招生报名系统”,进入“民办初中报名”端口填报志愿。
(三)6月28日,区教育局统一组织民办初中电脑抽签,抽签结果通过民办初中公布。
(四)7月3日-5日,登录“广州市义务教育学校招生报名系统”,进入“民办初中报名”端口进行录取确认。
(五)7月9日,民办初中注册。
(六)7月19日-23日、8月23日-28日,民办初中进行补录。
五、积分申请入学
(一)5月11日-17日,番禺区积分制入学申请网上报名。
(二)5月24日-26日,积分制审核结果确认,申请人签署、锁定积分结果。
(三)6月7日-9日,登录网上申请系统填报拟入读学校志愿(小学、初中同步)。
(四)6月19日前,如有积分剩余学位,系统接受落选的申请人第二次补填志愿。
(五)6月22日,锁定积分学位分配结果,派发拟录取通知书(小学、初中同步)。
六、注意事项
(一)因特殊原因逾期未参加公办小学、公办初中招生报名的户籍适龄儿童少年,于8月25日-26日到户籍地教育指导中心递交补报名申请。
(二)各义务教育阶段民办学校原则上面向本区生源进行招生,无寄宿条件的民办学校不得跨区招生。本区生源的界定依据为:穗籍学生,以其户籍,或其小学毕业学籍界定属地区;非穗籍学生,以其本人或父母(或其他法定监护人)其中一方的《广东省居住证》(或具同等功能和效力的其他有效证件)地址,或其小学毕业学籍界定属地区。
(三)适龄儿童少年家长可通过“广州不动产登记”微信公众号及“广州市规划和自然资源局”政务网站查询名下不动产登记情况,查询结果教育部门予以确认,具体操作详见以下链接:https://mp.weixin.qq.com/s/4BXa_nkIh856N7yGyG1F6w。
(四)近几年,不法之徒借招生入学之机诈骗市民的案件常有发生,如培训机构承诺小孩参加培训班肯定可以入读指定学校、机构或个人承诺缴纳一定财物肯定可以入读指定学校等,使被诈骗市民不但损失财物,而且耽误了小孩入学事宜。在此,番禺区教育局呼吁广大家长:义务教育阶段学校招生是教育行政部门负责开展的,无论是公办还是民办学校,必须遵守教育行政部门的招生政策和招生纪律,如市民发现上述利用招生入学进行诈骗的现象,请不要盲目相信,并及时报警处理。
(五)请各位家长遵纪守法,确保提供的申请入学资料真实有效。如发现申请资料弄虚作假,将取消录取资格,情节严重的将报警处理。
招生工作日程安排
↓↓↓


备注:如需调整时间的,将另行通知,请密切关注“广州番禺教育”微信公众号发布的招生信息。
番禺区教育局及各教育指导中心联系方式
↓↓↓

来源:“广州番禺教育”微信公众号
整理/广州日报·新花城记者:谢泽楷
广州日报·新花城编辑:龙成柳