广东省2023年春季高考招生补录工作近日截止,根据此前广东省考试院公布的数据来看,今年“3+证书”本科批次依旧“火热”,9所招生院校均一次满档,共录取1110人,比上年增加217人。其中公办本科院校录取310人,民办本科院校录取800人。
广东省普通高校招收中等职业学校毕业生统一“3+证书”考试是广东省高等教育招生考试改革的重要举措之一,旨在选拔学业优秀、技能过硬、素质一流的中职生直升本科院校。
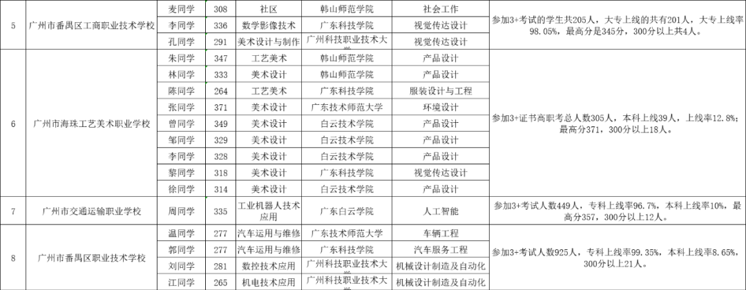
近日,记者收集及整理了20所来自广州的中职学校的数据,数据显示,这20所中职学校均有考生在春季高考中获得超过300分的优异成绩。
广州市贸易职业高级中学共有10名同学成功被优质本科院校录取,本科录取人数比2022年提高了66.7%。其中2人被广州科技职业技术大学录取,其余8名考生被广东白云学院和广东科技学院录取;广州市番禺区新造职业技术学校有考生获得400分高分,300分以上的考生多达127人,被本科院校录取学生人数为10人;广州市海珠工艺美术职业学校上本科线多达39人,其中9人被本科院校录取;广州市黄埔职业技术学校有11名考生被广东白云学院或广东技术师范大学录取。
2023广州中职学校考生
升本科情况统计



(表格内学校排名不分先后,可点击看大图)
中职学校毕业生成绩有进步,但本科并非所有学子们的终极目标。一名市属中职学校办公室主任告诉记者,该校优秀考生大部分选择了深圳职业技术学院(简称:深职院)和广州番禺职业技术学院(简称:番职院)。此外,影响考生在高职和本科之间作选择的因素还包括学费,目前9所本科批次招生的院校中,民办占其中4所。
此外,不少市属中职学校参加春季高考的考生都取得优异成绩,但他们未能进入本科院校的原因并非因为成绩不够优异,而是职教本科的专业与中职所选专业不对口。
市属中职学校广州信息技术职业学校今年共有497名学生参加“3+证书”考试,上线率为93.15%。最高分为356分,28名考生分数达300分以上。然而,该校仅有2名考生被本科院校录取。
广州市医药职业学校参加3+证书考试976人,专科上线率为96.6%,本科上线率4.5%,最高分363分,300分以上9人,被本科院校录取人数仅有1人。
对此,广州市职业教育与终身教育学会会长杨志勇此前接受记者采访时表示,广州职校需要“高质量升学”,中职学校要以高校为引领开设新专业,同时也希望不断完善职教体系,未来有更多职教本科,让中职生进入本科的道路更顺畅。
【记者 邹甜】
【编辑 严璐】