【关注】事关孩子上学,花都教育局发布最新指引
语音播报
为进一步做好花都区来穗人员随迁子女入学工作,近日,区教育局、区来穗人员服务管理局根据广州市出台的相关规定并结合花都区实际,对花都区来穗人员随迁子女入读义务教育阶段学校工作作出相关指引


图片

入学途径问题

图片


 根据《中华人民共和国义务教育法》第十二条“地方各级人民政府应当保障适龄儿童、少年在户籍所在地学校就近入学”的精神,在保障每年本地户籍适龄儿童、少年入读公办学校接受义务教育后,来穗人员随迁子女需在花都区接受义务教育的,其监护人可按照“多渠道、分步骤”的原则,依据自身实际情况选择以下适合的途径接受义务教育。



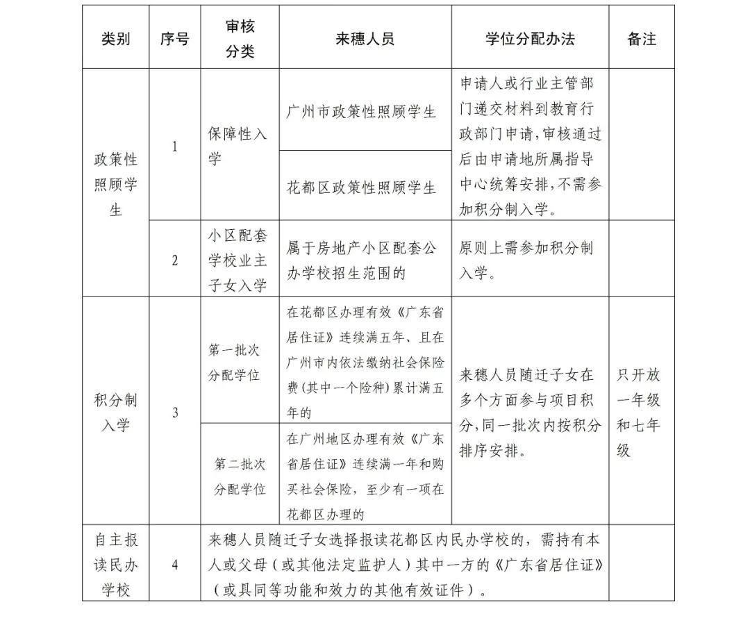
保障性入学

图片


符合广州市、花都区政策性照顾学生条件、属于保障安排学位条件的随迁子女,由区教育局以公办学校为主统筹安排学位,市、区政策性照顾具体类型和条件参照当年《广州市花都区义务教育学校招生工作细则》及相关文件。


 申请人持有关材料文件向属地教育指导中心申请入学,报名时间、地点和其他事项可参照当年发布在花都区政府门户网站或“广州花都教育”微信公众号的最新招生公告,审核通过后由属地教育指导中心统筹安排入读公办学校。



小区配套公办学校入学

图片

属于房地产小区配套公办学校招生范围的,可参照《花都区小区配套公办学校学位分配办法》申请入学,但会存在供需矛盾。



积分制入学

图片

对于不符合“保障性入学”条件,持有广州市有效《广东省居住证》连续满一年、缴纳社会保险、申请积分制服务管理完成积分核定的来穗人员,可通过积分制入学的方式为其适龄随迁子女申请报读一年级或七年级,我区为达到当年规定分值条件者安排公办学位(含政府购买民办义务教育学位)。具体实施细则如下:

1.积分制入学必备条件
申请积分制入学的两项必备条件(简称“两个有”)是:
①持有广州市有效《广东省居住证》连续满一年,计算时间截至2023年8月31日;
②有在广州市缴纳社会保险五个险种(企业职工基本养老保险、职工社会医疗保险、失业保险、工伤保险、生育保险)其中之一至少一个月,计算时间截至2023年4月30日。
上述两项必备条件至少有一项在花都区办理。如仅有《广东省居住证》一项在花都区的,有效《广东省居住证》须在花都区连续满一年(2023年1月至3月期间,居住证被临时注销现已恢复功能,视为连续)。


2.积分制入学申请年级
除市政策性照顾学生外,对申请积分制入学的适龄随迁子女,目前只开放一年级和七年级的入学申请,一年级必须2023年8月31日前满6周岁(即2017年8月31日前出生)、未读过一年级、未建立全国学籍;七年级必须为2023年应届小学毕业生。当年8月31日年满7周岁或以上的随迁子女申请入读一年级,监护人不需提供延缓入学材料。

3.积分制入学申请时间
(1)4月10日18:00前,登录“广州市来穗人员积分制服务管理信息系统”(以下简称“信息系统”,网址:https://djf.lsj.gz.gov.cn/bjfpublic/#/login),提交积分申请或提出积分调整、积分异议,并到居住证所属镇街积分制窗口提交原件。
(2)5月3日前,登录“信息系统”进行积分确认。确认积分不等同于完成积分制入学报名。
(3)5月4日-5月18日,登录“信息系统”点击“积分制入学申请”模块申请报名。
(4)6月,公示积分制入学申请人积分和排名,公布可提供学位,填报志愿,公布录取结果。
(5)7月,报到注册。


4.积分制入学电脑派位
区教育局公布全区当年可提供一年级或七年级学位的学校名称及学位数,供申请人填报。申请人可选择花都城区(4个街道)或6个镇其中之一作为申请入学地,并在选定的入学地内填报1-4个志愿学校。最终根据积分排序安排学位。积分分两个批次计算及排序:
(1)第一批次:优先批。符合以下条件的:在花都区办理有效《广东省居住证》连续满五年(计算时间截至2023年8月31日)、且在广州市内依法缴纳社会保险费(其中一个险种)累计满五年(计算时间截至2023年4月30日)的,其适龄子女属于优先批次,按本批次的入学申请人所得积分高低排序进行学位分配。
(2)第二批次:普通批。不满足优先批次条件的,为第二批次。若申请入学地在满足第一批次入学申请人学位需求后仍有剩余学位的,按本批次的入学申请人所得积分高低排序进行学位分配。


5.注意事项
(1)同一批次内出现入学申请人积分总分相同时,累计持有居住证天数多的排前。
(2)凡不按照本指引公布的时间进行网上报名、填报志愿、报到注册的,均视作放弃资格,来穗部门不再接受其积分制入学申请,教育部门不再为其安排学校学位。
(3)按积分排序获得学位的,须按时报到注册,提交相关资料供学校审核;若以配偶方进行入学申请,监护人报到注册时必须提供结婚证和身份证,否则不予受理。


报到注册需提交以下材料:
①入学人和申请人身份证(若入学人未办理身份证,户口簿上有身份证号码即可)、户口簿、入学人出生证,如申请人因事不能前往报到注册,可由配偶或其他法定监护人携带身份证、户口本、结婚证等关系证明办理。
②申请入读七年级的,须提交目前在读小学六年级的国网学籍信息表,经在读学校盖章,现场查验审核收取。
(4)申请人需保证所填信息真实,提供相关证件原件进行核验,提交证件复印件,否则申请人积分项无效。
为保障更多随迁子女入读义务教育阶段学校,来穗人员在申请保障性入学或积分制入学仅能选取一种入学途径,如同时申请保障性入学和积分制入学的,在积分制入学派位前将进行查重,原则上以保障性入学优先录取。



自主报读民办学校

图片
 对于不符合保障性入学条件和积分制入学条件的来穗人员随迁子女,可自主申请报读民办义务教育学校。来穗人员随迁子女选择报读花都区内民办学校的,需凭本人或父母(或其他法定监护人)其中一方的《广东省居住证》(或具同等功能和效力的其他有效证件)进行网上报名。招生报名人数大于招生计划的民办学校,由区教育局统一组织电脑派位确定录取资格。具体招生要求按本区当年义务教育学校招生方案执行。



重要声明

来穗人员申请积分制入学,均为个人自愿行为。可提供学位不能确保满足所有获得积分者入读义务教育学校的需求。


对于提供虚假材料、扰乱正常积分制入学秩序的,花都区来穗人员服务管理局和花都区教育局有权将其列入区积分制入学黑名单。


本工作指引解释权属花都区来穗人员服务管理局和花都区教育局



附件:

1.2023年来穗人员随迁子女申请入读花都区义务教育阶段学校方式

图片

2.2023年花都区申请积分制入学流程图

图片


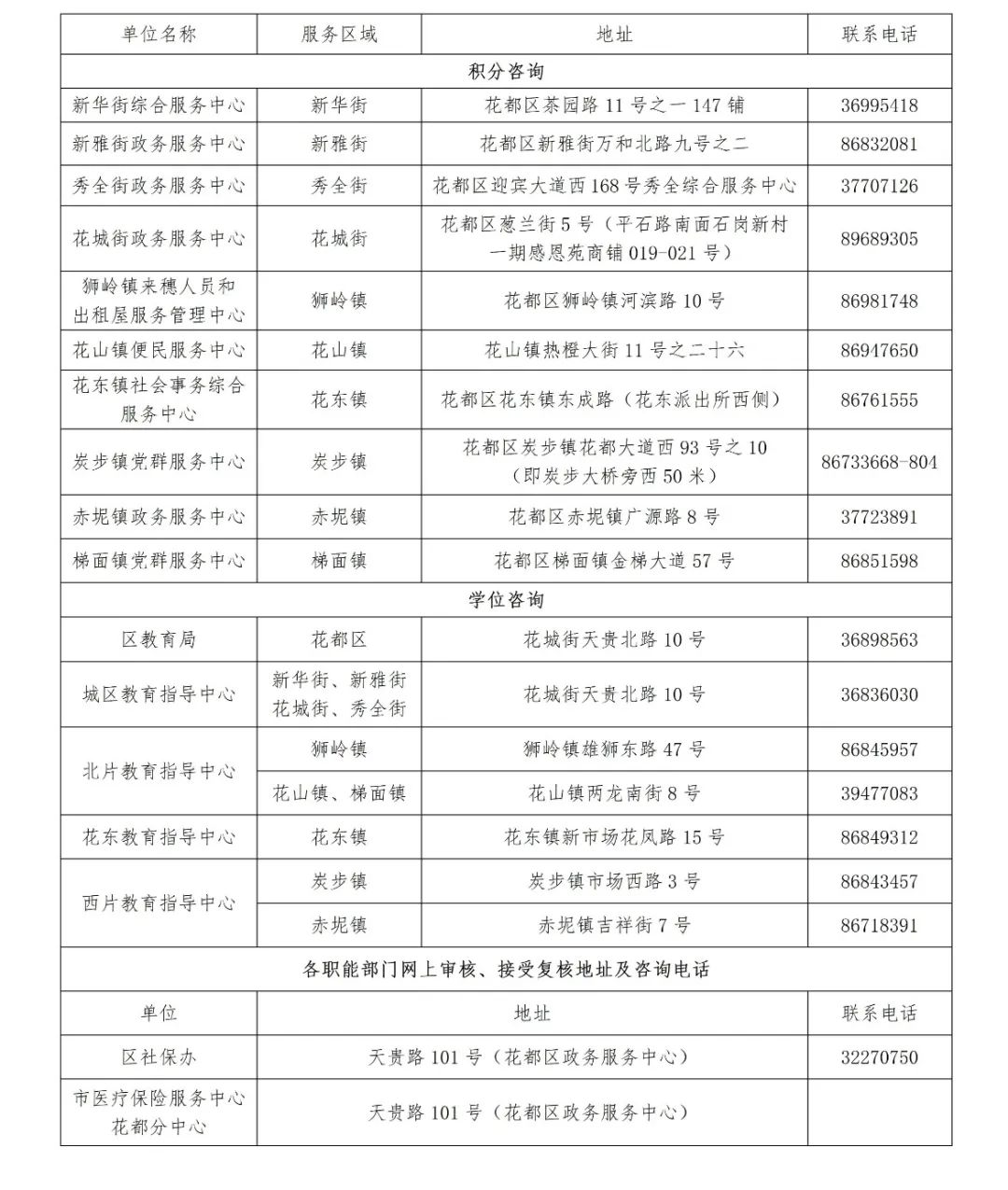
3.镇街来穗部门、各级教育行政部门和区职能部门地址及咨询电话

图片

扫一扫下面的二维码

可一键获取以上附件

图片

来源:广州花都教育
编辑:花无缺