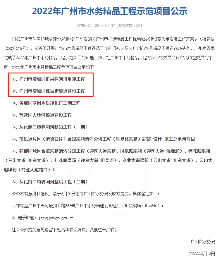
记者从广州市增城区获悉,广州市水务局日前公布2022年广州市水务精品工程示范项目。广州市增城区正果拦河坝重建工程、广州市增城区荔城街碧道建设工程入选。这两项工程不仅美观实用,还成为了市民朋友日常休闲娱乐的好去处。

正果拦河坝重建工程
正果拦河坝重建工程位于增江河正果镇蒙花布村段,于2020年8月启动重建,设计防洪标准为20年一遇,校核防洪标准为50年一遇,集防洪灌溉、通行休闲及生态保护等功能于一体,还原岭南水乡的古朴简洁,成为正果新“网红景点”。

重建后的正果拦河坝水闸共9孔,每孔净宽16米,闸门采用液压上翻式平面钢闸门。闸门关闭时正常蓄水,闸门开启时平放隐藏于桥底,使得工程发挥灌溉、供水、发电等功能的同时不影响周边景观,效果该工程除保障灌溉、供水、发电等传统水利工程功能外,为方便两岸群众通行,还设置了人行风雨廊桥和交通桥,人行风雨廊桥和交通桥各长168米、宽8米。
此外,为更好彰显当地特色文化,该工程在建设中融入了大量地方文化元素,在人行风雨廊桥的栏杆图案上选用了增城荔枝与畲族图腾,以此弘扬增城荔枝文化和正果畲族特色文化
荔城街碧道建设工程
荔城碧道创新性围绕“四型”模式,以海绵城市建设为中心,以碧道建设为抓手,科学规划整合廖村、城丰村、广场社区等17个村居社区的生态资源串点成线,打造极具荔乡特色的高质量示范碧道。
“流通型”
荔城碧道建设工程总长16公里,以百花林水库为核心,百花涌、附城河、何屋涌为支脉,结合百花涌、何屋涌黑臭河涌治理工程,提质增效工程,重点开展水安全堤防加固、堤顶路面铺设,水生态河道清淤、岸边修复(绿化种植),两岸违建清拆等,改善滨水人居环境,打造河畅、水清、岸绿的碧道风光。

“呼吸型”
荔城街碧道建设工程融入了海绵城市理念,围绕增城区“山、水、田、湖、城”的空间格局,因地制宜规划建设多重海绵设施,其中雨水花园7764平方米、透水铺装布设95337平方米、绿色屋顶615平方米、植草沟22416米、植被缓冲带33415米,同时完善排水管网,优化防护设施,提高对雨水径流的控制能力,建立有效的水生态、水环境、水安全、水资源系统,促进城区环境和功能的全面提升。
“休闲型”
荔城碧道建设不但治出了一江清水,而且激活了两岸空间,助力乡村振兴、城市升级。融合漫步、休闲、观光、运动于一体的碧道风光,不仅为市民提供了一个个安全、经济、便捷、舒适的生态空间,也为助力乡村振兴、推动高质量发展提供了重要支撑。

“文化型”
荔城碧道建设工程利用独特的周边环境,串联渡船文化、荔枝文化等荔乡特色文化,打造出一湖一城一田一脉的景观架构,建设成为增城区生态廊道,休闲栈道。
文/广州日报·新花城记者:徐静 通讯员:增宣
图/广州日报·新花城记者:徐静 通讯员:增宣
广州日报·新花城编辑:时秀芙