记者3月20日从广州警方获悉,近年来,广州公安户政部门多维度拓宽身份证业务办理渠道,推出一系列便民利民措施,持续提升证件办理便利度。
今年2月28日,广州公安户政部门收到一条市政府12345服务热线工单,是市民马女士反映其女儿正准备中考报名,却发现身份证找不着,非常着急。民警致电马女士了解情况,并告知目前全市户政大厅或可办理户政业务的派出所都设有身份证办理“绿色通道”,为证件丢失、损坏、到期的考生提供优先办理、即来即办、优先制证的服务。随后,在工作人员的指引下,马女士的女儿在家附近的办证点完成了办证申请。
广州警方温馨提示广大市民朋友,居民身份证是证明公民身份的法定证件,请注意保管,避免丢失。在广州,办理身份证业务有这些便民渠道:
【“全市通办”服务】
办证群众可按需、就近在市内任一办证点办理,或预约到办证人群相对较少的窗口办理,打破了时间和空间限制,大大提高群众办证灵活性。
【“网上办”服务】
申办人属于本市户籍年满16周岁以上,曾经领取过本市公安机关、签发带有指纹信息的二代身份证的,在办理到期换证、损坏换证、丢失补领居民身份证业务时,可登录“广州公安”微信公众号实现全流程在线申请。
【“自助办”服务】
申办人属于年满16周岁以上的广东省户籍居民,需办理补、换领居民身份证业务的,可通过设置在全市的身份证自助终端,自助完成电子申请表的填写、指纹采集、现场人像比对、缴费、回执打印等流程,整个过程最快3分钟就可轻松完成,免去预约、排队等候的烦恼。
【“绿色通道”加急服务】
全市各级公安户政大厅或可办理户政业务的派出所,都设有户政业务办理“绿色通道”,对于中、高考考生在报名或参加考试期间急需用证的本市户籍考生,以及因其他原因急需用证的市民朋友,均给予优先办理、缩短办证时限的便利服务。
【“长者通道”服务】
全市各级公安户政大厅均设有“长者通道”服务专窗,年满65岁(及以上)的市民可走专窗享受免预约、免排队的服务。
信息指引:
1.居民身份证自助办理须知


2.居民身份证自助办理点一览表
官网链接:https://gzhzyw.gzjd.gov.cn/yy/region/pointMap
官微指引:“广州公安”微信公众号中的政务服务--“户政”--资讯服务--办事网点--请选择户政业务办理分布点--《居民身份证全自助办证机分布点》。
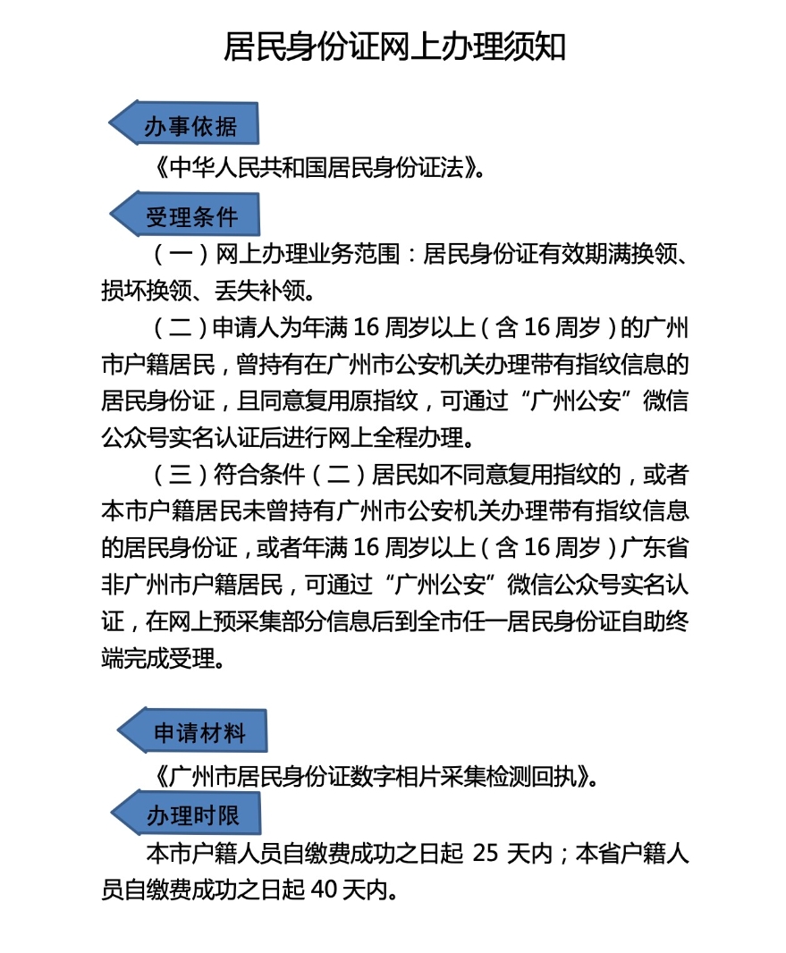
3.居民身份证网上办理须知


文、图/广州日报·新花城记者:张丹羊、叶作林 通讯员:公新文
广州日报·新花城编辑:李凤荷