为了关爱妇儿健康、切实提高妇女儿童健康保障,在广州市妇女儿童医疗中心增城院区“母婴一体化保健服务示范中心”正式开诊之际,增城院区妇女儿童保健中心将于3月8日和3月9日,举行“爱孩子,更要关爱自己”大型妇女儿童保健义诊活动,免费为各年龄阶段儿童、18岁以上妇女人群提供健康咨询、常见疾病诊疗。

义诊服务
● 各项儿童保健、营养喂养、生长发育、睡眠管理和特殊儿童健康管理、疫苗接种咨询等医疗服务体验;
● 多项女性孕前咨询、产后康复和女性整体康复项目免费体验;
● 母子一体化保健中心提供的“母子一体化保健”套餐,为各年龄段儿童以及产后宝妈、适育期和围绝经期女性,在“三八妇女节”之时,献上服务示范中心对妇女儿童人群最诚挚的关怀。
义诊时间
2023年3月8日8:30—12:00;14:00—17:00;
2023年3月9日8:30—12:00;14:00—17:00。
义诊地点
地点:广州市妇女儿童医疗中心增城院区门诊楼四楼 (母子一体化保健中心)
地址:广州市增城区增城大道293号


义诊专家
谭美珍主任医师、胡丹丹主任医师、郑敏主任医师、黄丽娟副主任医师、韦茹主任医师、何建宁主任医师、杨延萍主任、肖玉联主任医师、王静副主任医师、黄锡静主治医师、王玲主治医师、任静主治医师、何建英主治医师、张青副主任护师、何金婵主管护师、赖伟靖康复治疗师。
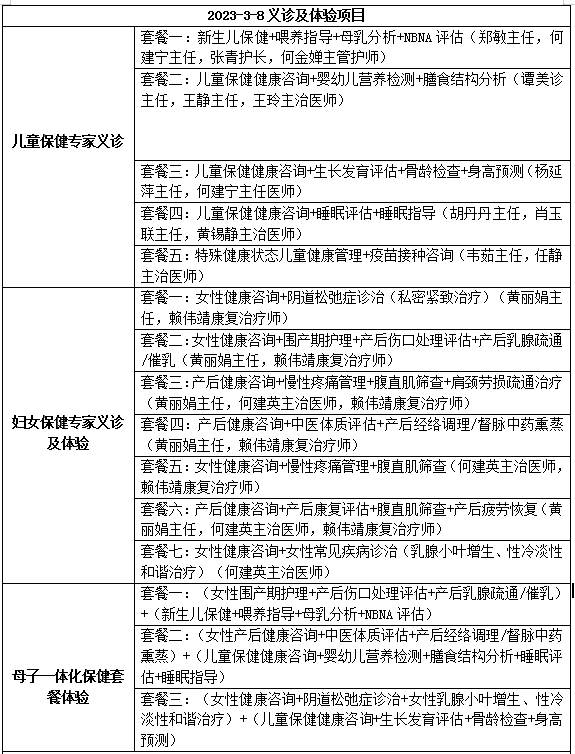
义诊及体验项目
3月8日↓

3月9日↓

义诊挂号指引
1. 关注“广州妇儿中心”官方微信公众号。
2. 进入对话框,点击“门诊”,选择“预约挂号”。

3. 点击选择“儿童”科室选项。

4. 选址“增城院区”

5. 科室选择“母子一体化保健门诊”。

(来源:广州市妇女儿童医疗中心、增城区融媒体中心)