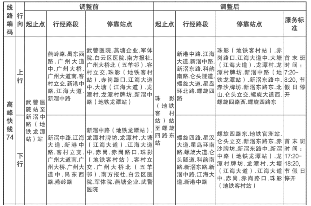
记者了解到,为进一步优化公交线网布局,自2月26日起,市交通运输部门对多条公交线路进行调整。其中就包括了兴华街坊熟悉的高峰快线74路公交车。

从调整后的线路可以看出,高峰快线74途经线路延长至螺旋四路东,同时取消途经武警医院至珠影(地铁客村站)站点。昨日上午,记者在燕塘企业公交站看到,候车站台已贴出告示,告知乘客相关线路作出调整,平时习惯乘坐该线路公交的街坊们要留意啦!

【图文记者 曾雯雯】
【编辑 陈钰】
消息来源:广州交通
记者了解到,为进一步优化公交线网布局,自2月26日起,市交通运输部门对多条公交线路进行调整。其中就包括了兴华街坊熟悉的高峰快线74路公交车。

从调整后的线路可以看出,高峰快线74途经线路延长至螺旋四路东,同时取消途经武警医院至珠影(地铁客村站)站点。昨日上午,记者在燕塘企业公交站看到,候车站台已贴出告示,告知乘客相关线路作出调整,平时习惯乘坐该线路公交的街坊们要留意啦!

【图文记者 曾雯雯】
【编辑 陈钰】
消息来源:广州交通