2月20日,广州市招生考试委员会办公室发布2023年广州市中考报名问答,针对各类考生何时在何地报名、什么样的考生具备名额分配报考资格等问题给予解答。具体如下。
一、广州市高中阶段学校考试招生(以下简称“中考”)报名须具备什么条件?
答:符合下列条件之一者,可报名参加广州市2023年中考:
(一)具有广州市初中学籍的应届毕业生。
(二)具有广州市户籍的外地返穗生或往届生。
(三)经批准的港澳台或国外来穗升学生。
(四)广州市初中学校毕业的非本市户籍往届毕业生。
普通高中或中职学校的在校生不能报名参加中考。
二、各类考生何时在何地报名?
答:

三、如何获取考生号?
(一)广州市应届毕业生在初中学校报名点采集身份信息、领取考生号,凭考生号和初始密码登录“广州市高中阶段学校招考服务平台”(https://zhongkao.gzzk.cn/,以下简称“中考服务平台”)进行网上报名。
(二)往届生和外地返穗生可通过网络方式申请报名派号。考生登录中考服务平台“网上报名”栏目,点击“粤省事登录”进入广东省统一身份认证平台,实名认证可信等级四级后进行考生号申请(具体操作详见系统报名页面操作指引)。往届生和返穗生须上传身份证、户口簿、毕(结)业证书或学籍证明等材料,由区招考办审核通过后予以派号。
(三)无广州市学籍的港澳台及国外来穗升学生到区招考办现场办理报名派号。考生须携带港澳台居民居住证或来往内地/大陆通行证、有效中国签证的外国护照或境外人员临时住宿登记表等身份证件,相当于初中毕业的证明,以及委托本市户籍居民照顾的公证书等材料原件,到居住地所在区招考办进行报名资格审核,通过后予以派号。
(四)未曾办理身份证或持其他证件等原因无法通过“粤省事”实名认证的考生,可联系报名点进行资格审核并派号。报名点在中考服务平台申请派号时须上传考生有关报名材料,区招考办审核通过予以派号。
四、报名流程是怎样的?
答:(一)考生登录中考服务平台进行网上报名并确认报名信息。(二)网上交纳考试费。(三)申报各类资格的考生上传相应资格所需材料,并提交材料原件给报名点核验。详细报名流程见《广州市招生考试委员会办公室关于做好2023年我市高中阶段学校考试招生报名工作的通知》(以下简称《通知》)附件6。
五、体育考试项目怎样填报?
答:普通学生从1000米(男子)/ 800米(女子)、100米游泳(不限泳姿)、立定跳远、三级蛙跳、一分钟跳绳、投掷实心球、推铅球、篮球、排球、足球等十个项目中选取两个项目(可以为同类项目)进行考试。选择中长跑、游泳、跳绳项目的考生,可以另外再多选一个项目作为备考项。每个考试项目满分100分,评分标准按2021年体育中考评分标准执行。
考生还可根据本人身体状况申请免考、择考、缓考或特殊体育考试。特殊类考生如医务审核未通过,须及时向区招考办书面提出重报申请,并在中考服务平台重新填报体育考试类别和项目。
2023年体育考试具体实施方案可在广州市教育局官网或广州招考网查阅。
六、报名后户籍信息发生变更,如何更改?
答:考生的户籍信息在报名结束后发生异动的,考生须尽快凭户口簿和身份证向报名点提交户籍变更申请,最迟于志愿填报开始前2周完成,逾期未更正的以原报名信息为准。如要报考名额分配计划的考生,户籍迁入我市的截止日期为2023年4月30日。
七、学籍信息有误如何更改?
答:考生在中考服务平台的学籍信息,包括学籍号、“是否具有我市三年初中完整学籍”及“本校三年完整初中学籍”等基本信息均来源于“广州市教育综合管理系统”。如有误,考生须联系初中学校,提交相关学籍材料报各区学籍管理部门核实更正,再报区招考办处理。
八、报名信息确认后,还可取消确认修改吗?
答:考生须于2023年3月4日18:00前在中考服务平台对报名信息予以确认,逾时未确认的则报名无效。报名时间截止前已确认、因故需修改的,考生可向报名点提出申请,经报名点取消确认状态后可再次修改并确认。
九、哪些考生需要在网上提交资格申请,需要提供什么材料?
答:申请政策性照顾学生、符合公办普通高中报考条件的随迁子女、跨区生、加分或优先录取考生等升学资格的考生,须在中考服务平台资格申报栏目申报相应资格,按要求上传审核材料,并提交材料原件供报名点核验。考生可参照中考服务平台中各项资格的标准证件样式准备材料,以提高申报效率。
(一)政策性照顾学生:资格材料见《通知》附件3。
(二)符合公办普通高中条件的随迁子女:无须提交材料,通过数据共享方式获取市公安局、市来穗人员服务管理局的有关信息自动审核。
(三)跨区生:无须提交材料,通过数据共享方式获取市公安局户籍信息自动审核。
(四)加分或优先录取考生:资格材料见《通知》附件4。
十、哪些考生需要进行监护人身份核验?
答:对申请政策性照顾学生、加分或优先录取考生、符合公办普通高中报考条件的随迁子女资格的考生,须先进行监护人身份审核。前期未采集父母身份证件或监护人身份核验未通过的考生,须按页面指引通过监护人刷脸登录“粤省事”核验或上传监护人身份证件、亲子关系材料(如与父母或一方同户的户口簿、《出生医学证明》或监护人变更的法院判决书等)进行核验。监护人身份核验通过后,方可进行相应资格审核。
十一、符合哪些条件的随迁子女可以报考公办普通高中?
答:具有广州市三年初中完整学籍、父母一方或其他监护人持有在我市办理且在有效期内的《广东省居住证》的非本市户籍初中应届毕业生,可报考广州市公、民办普通高中和中职学校。省、市属和越秀、海珠、荔湾、天河区属公办普通高中招收随迁子女的计划为该校当年招生计划的8%至15%,其他区属公办普通高中招收随迁子女的计划为该校当年招生计划的8%至18%,区属公办普通高中的具体比例由各区根据实际情况确定,省市属公办普通高中的具体比例由学校自行确定。普通高中补录时,公办普通高中学校补录计划不再区分户籍生和符合报考公办普通高中条件的随迁子女。
十二、符合公办普通高中报考条件的随迁子女资格对居住证有何要求?
答:随迁子女父母一方或其他监护人必须持有在广州市办理的实体或电子《广东省居住证》,且《广东省居住证》须在2023年4月30日仍有效,随迁子女父母或监护人须及时续期《广东省居住证》,具体业务请向来穗人员服务管理部门咨询办理。
十三、父母双方都是广州户籍,考生是非广州户籍的,可报考广州市公办普通高中吗?
答:不可以。考生将户口迁入广州市后可报考广州市公办普通高中,否则只可报考在广州市招生的民办普通高中和中等职业学校。港澳台居民考生还可报考招收港澳子弟班的学校。
十四、往届随迁子女可否报考公办高中?
答:不可以。往届随迁子女只可报考在广州市招生的民办普通高中和中等职业学校。其中港澳台居民的往届生还可报考招收港澳子弟班的学校。
十五、不符合报考公办普通高中条件的随迁子女还可以在广州市升学吗,可以报考哪些学校?
答:不符合报考公办普通高中条件的随迁子女可以在广州市继续升学,可报考在广州市招生的民办普通高中和中等职业学校。其中港澳台居民考生还可报考招收港澳子弟班的学校。
十六、不符合政策性照顾学生资格的考生,需要在中考服务平台重新申请符合公办普通高中报考条件的随迁子女资格吗?
答:需要。如考生政策性照顾学生资格审核未通过,须在规定时间内重新登录中考服务平台,在“资格申报”——“非户籍生升学资格”栏目选择“符合公办普通高中报考条件的随迁子女”选项进行申报。未重新申报的不纳入符合公办普通高中报考条件的随迁子女资格审核。
十七、什么是跨区生?如何办理跨区手续?
答:有广州市学籍与户籍的应届毕业生,但学籍与户籍不在同一个区(越秀、海珠、荔湾三个区同属一个招生区域),选择按户籍所在区升学的,称为“跨区生”。选择按户籍所在区升学的考生,须于2023年4月30日前在中考服务平台申请跨区生资格。例如某考生学籍在越秀区、户籍在从化区,可选择按学籍区即越秀区升学,或选择按户籍区即从化区升学,选择按户籍从化区升学即为跨区生。如果某考生学籍在越秀区、户籍在海珠区,由于越秀、海珠、荔湾视作同一个招生区域,因此考生无需办理跨区。建议考生合理评估自己的学业水平,查阅户籍、学籍所在区区属普通高中历年的录取分数,综合考量选择是否跨区。
十八、跨区生需要回户籍区参加考试吗?
答:不需要。办理了跨区手续的跨区生,系统会自动设定升学范围为户籍所在区,其报名、考试、志愿填报仍在学籍学校进行,不需回户籍所在区办理。
十九、“外区生”和“跨区生”有什么不同?
答:区属示范性普通高中(含经批准可面向外区招生的引入优质教育资源新建的普通高中,下同),可将不超过15%的招生计划面向外区户籍生(含政策性照顾学生,下同)招生,全市户籍生均可报考升学区以外的区属示范性普通高中,即“外区生”。投档录取时,本区户籍生和外区户籍生共用招生计划,外区最大招生计划录满就不再录外区生。
具有广州市学籍与户籍,但学籍与户籍不在同一个区的应届毕业生,选择按户籍所在区升学的即“跨区生”(越秀、海珠、荔湾三个区同属一个招生区域,无需办理跨区)。跨区生的报考范围除名额分配批按学籍报考外,其余批次均与其户籍所在区应届初中毕业生相同。
例如以2022年为例,某考生学籍在越秀区、户籍在从化区,且符合名额分配报考资格,选择户籍从化区报考即为跨区生,第三批次报考从化中学可按本区生最低分数达到618分方可录取。若未申请跨区,则按外区生计划最低分数达到629分方可录取。但该考生无论是否办理跨区,只能按其学籍所在区越秀区填报名额分配批志愿。
二十、什么样的考生具备名额分配报考资格?
答:根据国家、省关于优质普通高中名额分配招生的规定,广州市2021年至2023年公办的示范性普通高中学校和省一级普通高中学校将50%的招生计划合理分配到初中学校。
报考名额分配计划的考生,须同时符合以下3个条件:一是初中应届毕业生;二是具有广州市户籍(含政策性照顾学生),户籍迁入广州市或政策性照顾学生网上申报资格的截止日期为2023年4月30日;三是具有同一初中学校三年完整学籍并在该校就读到毕业,或从市外转学到本市并在转入学校就读到毕业。
二十一、考生需要在网上申报名额分配报考资格吗?
答:不需要。名额分配报考资格不需考生申报,中考服务平台将直接呈现有关的资格信息和审核状态,考生可实时查阅。如有异议,须及时向初中学校反映。
二十二、跨区生能报考户籍所在区公办示范性普通高中和省一级普通高中的名额分配计划吗?
答:不能。无论考生是否跨区,符合名额分配报考资格的考生,按其学籍所在区填报名额分配志愿,可填报名额分配到本校的普通高中学校志愿。
二十三、申请体育、艺术特长生资格的考生需要在网上申报吗?
答:申请体育、艺术特长生资格的考生在中考报名时暂不申报。届时按照有关招收体育、艺术特长生文件规定的时间登录中考服务平台申报特长生资格、项目和招生学校。
二十四、如何查询各类资格审核结果?
答:考生可登录中考服务平台“综合查询”栏目或关注“广州招考”微信公众号查询各类资格审核结果,审核结果也将以手机短信方式告知考生。
二十五、对资格审核结果存在异议如何申请复审?
答:如对资格审核结果有异议,考生应根据审核不通过原因,及时补充或更新相关材料,重新提交报名点申请复审。
二十六、如果不参加中考,对参加高中阶段学校招生有什么影响?
答:广州市中考实行“根据考生志愿,依据初中学业水平考试成绩、结合综合素质评价,择优录取”的考试招生办法,中等职业学校和普通高中统一招生平台、统一填报志愿、统一录取、统一注册学籍。未参加中考的考生,不能参加普通高中、中职三二分段及省级以上重点特色专业计划和中职学校的统一投档录取。
二十七、参加高职院校五年一贯制招生和参加高中阶段学校招生有冲突吗?
答:不冲突。高职院校五年一贯制招生工作由省统一组织报名、考试和录取,考生被全省统考招生录取后,仍可以继续参加广州市2023年中考及高中阶段学校录取。五年一贯制招生的具体要求以省印发的当年相关文件为准。
二十八、为什么取消少数民族学生加分?
答:《广州市教育局印发〈关于进一步深化高中阶段学校考试招生制度改革的实施意见〉的通知》(穗教规字〔2018〕8号)明确,加分或优先录取事项随上级政策等情况调整而调整。根据《广东省第十三届人民代表大会常务委员会公告(第124号)》精神,取消“少数民族学生”加分。
近年来,教育部进一步清理规范了高考加分项目和分值,同时也要求各地中考按照法律法规和国家政策规定对相关特殊群体实行加分(或降分录取)。《广东省教育厅关于进一步推进高中阶段学校考试招生制度改革的实施意见》(粤教考〔2017〕15号)要求,取消国家规定以外的所有加分项目,规范执行国家规定的特殊群体等加分政策,严格限定加分范围,严格控制加分分值,规范资格审核程序,实行加分项目、分值、资格和名单公示制度。
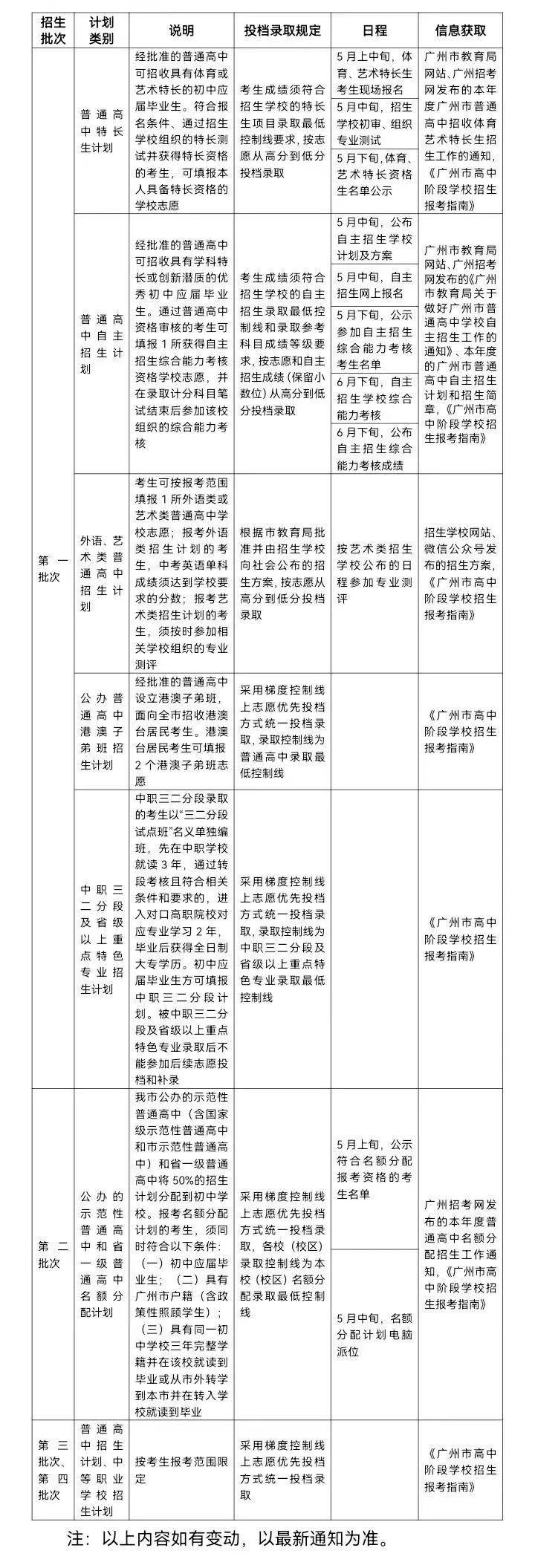
二十九、各类招生计划如何报考及投档录取?
答:

三十、如何获取中考有关信息?
答:考生和家长可访问广州市招考办官方网站“广州招考网”(http://gzzk.gz.gov.cn/),关注“广州招考”微信公众号和官方微博,及时获取广州市中考工作最新安排及信息。
注:文中提及的附件详见广州招考网(http://gzzk.gz.gov.cn/)。
文/广州日报·新花城记者:林欣潼、刘晓星
图片来源于广州招考公众号
广州日报·新花城编辑:林霞虹