2月15日,“GDI高职专科专业评估榜(2023)”正式发布,广州日报数据和数字化研究院(GDI智库)将高等职业教育的评估对象从院校向专业拓展,进一步丰富GDI系列大学排行榜高职评价体系。

2022年,中共中央办公厅、国务院办公厅印发的《关于深化现代职业教育体系建设改革的意见》指出,引导职业学校紧贴市场和就业形势,完善职业教育专业动态调整机制,促进专业布局与当地产业结构紧密对接。
正在实施中的 “双高计划” (中国特色高水平高职学校和专业建设计划),其首要任务和关键在于高水平专业建设。
本次评估以教育部《职业教育专业目录(2022年)》和高等职业学校专业设置备案结果为依据,对744个高职专科专业中开设的高职(专科)院校达到20所及以上的360个专业实行等级评估,涉及19个专业大类。
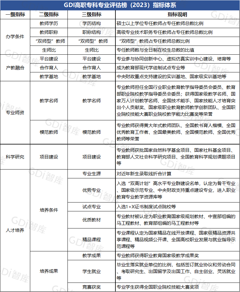
提升职业学校关键办学能力、建设开放型区域产教融合实践中心、加强“双师型”教师队伍建设等当下高等职业教育发展的“强音符”,均在此次评估指标体系中有所体现。据介绍,GDI高职专科专业评估指标体系设置办学条件、专业师资、科学研究、人才培养和产教融合等5个一级指标,下设教师学历、“双师型”教师、教学名师、模范教师、平台建设、培养条件等12个二级指标,力求客观、全面、科学地评价高职院校专业发展情况。“产教融合是现代职业教育的基本特征,也是最大优势,榜单特别将其设置为一级指标,以凸显产教融合的重要性。”该榜单研制团队介绍说。
评估结果按“分档”方式呈现,具体做法是按“院校专业综合指数”的位次百分比,将专业前50%的学校分9档公布:前2%(或前2名)为A+,2%~5%为A(不含2%,下同),5%~10%为A-,10%~15%为B+,15%~20%为B,20%~25%为B-,25%~30%为C+,30%~40%为C,40%~50%为C-。
在A档专业院校分布中,深圳职业技术学院有70个专业评为A档(其中34个专业为A+,占48.57%),金华职业技术学院有46个专业被评为A档(其中15个专业为A+,占32.61%),武汉职业技术学院有47个专业被评为A档(其中13个专业为A+,占27.66%)。广东、江苏、浙江、湖北和湖南等省(自治区、直辖市)A档专业院校数量位居前列。
▼GDI高职专科专业评估榜(2023)指标体系▼

▼A档专业院校分布和数量▼

▼评估专业目录及院校数▼


扫码关注GDI智库微信公众号,了解更多大学榜单。
文/广州日报·新花城记者:徐静
广州日报·新花城编辑:闫奕萌