今天,广州市卫生健康委发布全市各区发热门诊、发热诊室信息一览表。具体设置将持续动态更新。
广州市卫生健康委指引市民,近期如非紧急就医需求,请优先选择互联网医院或就近到基层医疗卫生机构就诊。
越秀区

海珠区


荔湾区


天河区


白云区



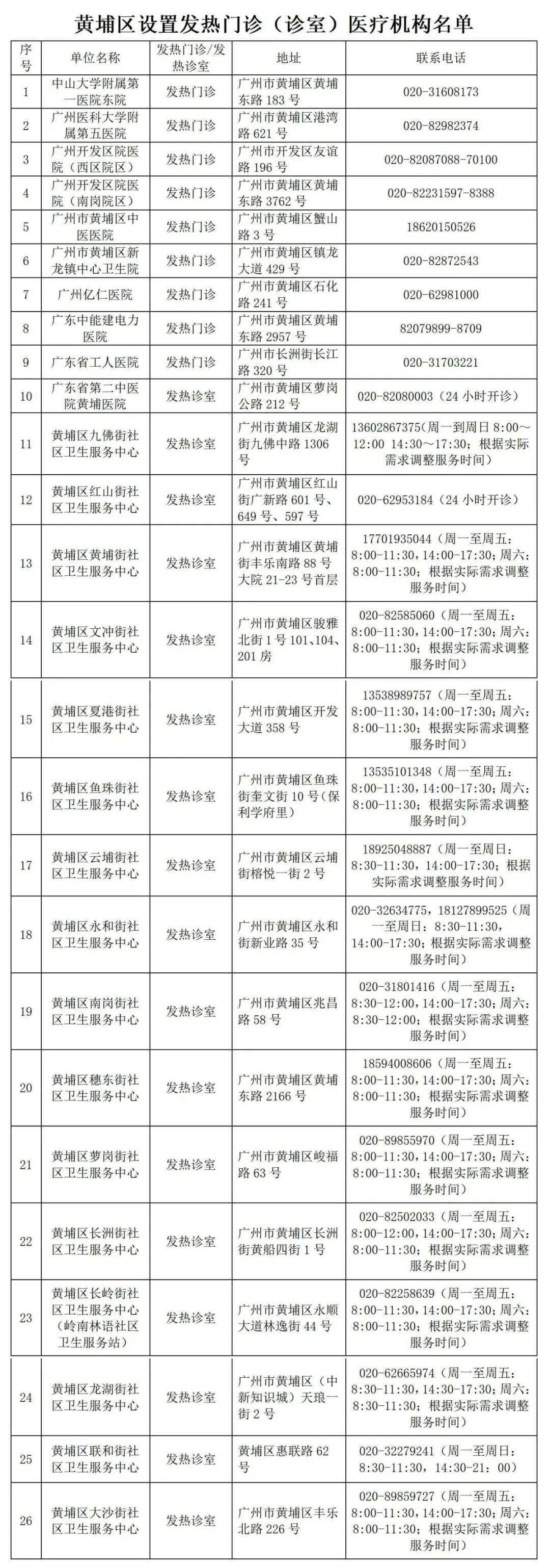
黄埔区

花都区


番禺区


南沙区

从化区

增城区

文/广州日报·新花城记者:伍仞 通讯员:穗卫健宣
广州日报·新花城编辑:苏琬茜