12月9日,记者了解到,为进一步方便南浦岛市民群众公共交通出行,广州巴士集团番禺片区将于12月11日开行夜133路线,运营服务至零点以后,全程票价为4元,线路开通后方便了锦绣半岛、南浦敏捷金月湾、广州碧桂园等多个大型社区的居民出行。
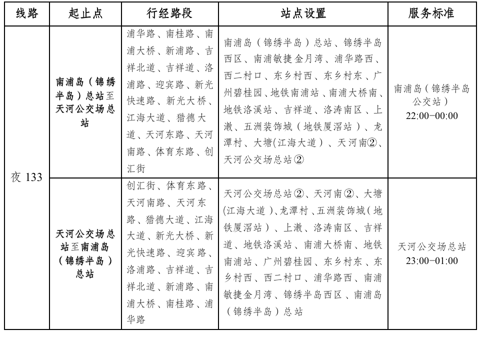
据介绍,新开通的夜133线路,起止站为南浦岛(锦绣半岛)总站至天河公交场总站,营运时间为22:00-次日01:00,其中南浦岛(锦绣半岛)总站从22:00至00:00 发班,天河公交场总站从23:00至次日01:00发班。主要行经浦华路、南桂路、南浦大桥、新浦路、吉祥北道、吉祥道、洛浦路、迎宾路、新光快速路、新光大桥、江海大道、猎德大道、天河东路、天河南路、体育东路、创汇街等,具体线路信息具体如下:

广州巴士集团番禺片区相关负责人表示,接下来将结合广大市民的出行需求,不断优化和开行线路,丰富市民日常出行的交通方式,为广大市民提供温馨、便捷、贴心的出行服务。
文/广州日报·新花城记者 卢梦谦 通讯员 陈嘉怡
图/广州日报·新花城记者 高鹤涛 通讯员 陈嘉怡
广州日报·新花城编辑 张映武