10月30日16时第22号台风“尼格”(强热带风暴级)中心位于北纬15.9度、东经118度,即南沙区东南方向约880公里的南海中东部洋面上,中心附近最大风力10级(28米/秒),预计台风“尼格”将以5-10公里的时速向西偏北方向缓慢移动。


受台风天气影响
南沙区气象台
于今日17:00发布台风白色预警
受弱冷空气和“尼格”
外围环流叠加影响
11月1日和2日南沙将有小雨天气过程
风力的影响更加明显
请各位街坊注意出行安全和天气状况
适时添衣
南沙景区暂停对外开放
为保障游客安全,根据台风“尼格”防御工作要求,从发布时起,南沙天后宫、南沙湿地、百万葵园、十八罗汉山森林公园等A级景区及水鸟世界生态园暂停对外开放,具体恢复时间另行通知,请游客密切关注天气预报和预警信息,做好个人防护,合理规划行程。
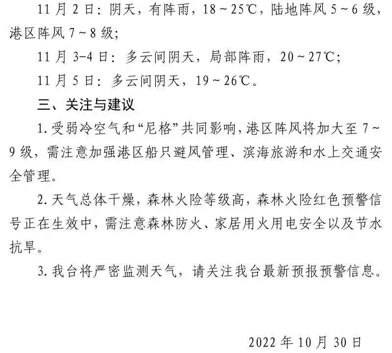
南沙未来七日天气预报

应急科普 | 一图带你了解秋台风
