中秋小长假最后一天,
大家都安排了什么活动?
需要返穗离穗的注意了!
今天(12日)广州地铁一、二、三(含三北)、五号线及七号线延长运营时间1小时,广州地铁已全面推行扫码入站,大部分车站是扫场所码,少数车站采用刷码机,大家要合理安排自己的出行时间。另外,今日晚间,天河客运站公交总站的公共汽车303A、夜69、夜70、夜90路等4条线路将视客流情况动态延长服务时间,方便市民出行。
选择公交、高铁、航班出行的,
还有这些交通信息、防疫规定要留意↓
【高铁出行:深圳、江门乘车需48小时2次核酸阴性】
根据国务院联防联控机制有关部署,2022年9月10日至10月31日,广州站、广州东站、广州南站、长沙站、长沙南站等各车站,进站旅客需查验48小时内核酸检测阴性证明。 根据属地政府疫情防控要求,目前深圳、江门地区各车站所有进站旅客需凭48小时内2次核酸检测阴性证明方可乘车。

9月12日晚间,根据高铁列车夜间抵达情况,广州南站公交总站的夜20、夜61、夜79、夜102、夜110、南站夜1、南站夜2、南站夜3、南站夜4、南海快夜班线等10条线路服务时间将动态延长至广州南站末班列车抵达后的20分钟,覆盖体育中心、火车站、车陂、东山等市中心城区以及番禺区洛溪、南村、番禺广场、奥园和佛山顺德大润发、南海枢纽中心等区域,并视客流情况开行广州南站至广州东站、体育中心等方向的如约巴士。
【白云机场:设国内航班到达旅客免费核酸检测点】
根据国家卫健委关于旅客安全有序出行的相关要求,2022年9月10日至10月31日期间,旅客需持有48小时内核酸检测阴性证明乘坐飞机。白云机场已从9月10日零时起,对进入航站楼的旅客实施核酸检测阴性证明查验,旅客需持有48小时内核酸检测阴性证明才可进入航站楼。
核酸检测阴性证明时间计算标准:
旅客进入航站楼查验时间-采样时间≤48小时,若核酸检测报告无采样时间,以报告中较早时间为准;对于核酸检测报告不显示具体时间的,以报告显示日期当当日0时计算有效时间。
需要办理退改签的旅客,可向航空公司申请办理免费退改签服务。建议旅客优先网上办理退改签,对于不熟悉网上办理的旅客,在白云机场一号航站楼的5号门、12号门,二号航站楼的45号门分别由机场或南方航空安排工作人员现场为旅客提供退改签服务。

白云机场设有现场核酸检测点,有检测需求的市民、旅客可前往检测,无需提前预约,即到即检:
检测点设在一号航站楼12号门对面,P3停车楼顶楼;二号航站楼51号门外。
检测时间为7:00-次日凌晨2:00,13.7元/人次,4-6小时出具结果。
另外白云机场按照“自愿免费即采即走,不限制流动”的原则,推广“落地检”,设国内航班到达旅客免费核酸检测点:
一号航站楼到达区B5门外;二号航站楼交通中心(GTC)52号门外。
免费核酸检测点开放时间为:7:00-次日凌晨2:00,国内到达旅客可自愿前往参加核酸采样。
温馨提示:健康码为黄码的旅客不能在机场核酸检测点进行检测,需要前往专门的医疗机构。
【高速出行:预计9月12日15至21时将出现返程高峰】
广东交警研判,预计9月12日15至21时将出现返程高峰,请广大驾驶员朋友避开高峰期,合理选择时间出行。
返程高峰易缓行路段包括:
1、珠三角
广台高速(广州市番禺区段)、京珠高速(广州市南沙区段)、盐坝高速(深圳市龙岗区段)、济广高速(惠州市博罗县段)、长深高速(惠州市博罗县段)、珠三角环线高速(东莞市寮步镇段)、二广高速(肇庆市广宁县段)、广佛肇高速(肇庆市端州区段)。
2、粤西&珠三角
沈海高速(江门市新会区段)、汕湛高速(阳江市阳春市段)、深岑高速(云浮市云安区段)。
3、粤东
深汕高速(汕尾市陆丰市段)、甬莞高速(汕尾市海丰县段)。
4、粤北
济广高速(梅州市五华县段)、乐广高速(清远市英德市段)、京港澳高速(清远市佛冈县段)。
【防疫规定】
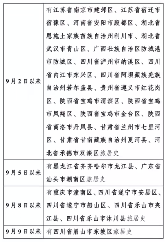
广州疾控提醒9月11日发布提醒,以下的来(返)穗人员,及所有穗康码“红码”和“黄码”人员请跟所在社区(村)、单位、酒店主动报备,或者通过穗康码小程序来(返)穗申报功能主动申报,接受社区相应的健康管理。

广州最新出行防疫政策提示↓↓↓
请微信扫码进入 “国务院客户端”小程序

点击“各地防控政策”查看

【活动更新:永庆坊中秋部分活动调整】
永庆坊9月12日的“岭南奇妙游,月游戏中秋”部分活动内容需做出调整,详细如下:
1.获取奇妙币的游戏摊位及商户兑换,时间更改到10:00-17:00;
2.出于安全考虑,“放荷花灯”摊位取消,10:00-17:00内可在【原荷花灯摊位】凭两个币直接兑换花灯礼品(数量有限,1000个派完为止);
3.“鱼灯舞水陆大巡游”取消,汉服巡游及国风快闪将在下午14:00-16:00开始。
进入旅游景区需持72小时内核酸检测阴性证明
另外,按照国家疫情防控部门最新要求,2022年9月10日至10月底期间,进入旅游景区须查验健康码和72小时内核酸检测阴性证明。目前,越秀公园、广州中山纪念堂、石门国家森林公园等公园景区已经公布了相关规定,并从9月10日开始执行,请市民、游客留意。

来源:@广州南车站、广东广播电视台、广东交警
文/广州日报·新花城记者:李妍、廖靖文 通讯员:机场宣
一图制作:林传凌
广州日报·新花城编辑:陈雅诗