2022年8月27日广州市
新冠肺炎疫情情况
2022年8月27日0时至24时,有1例入境关联闭环管理工作人员诊断为本土无症状感染者,另有1例此前已公布的本土无症状感染者转确诊病例。
新增1例境外输入关联本土无症状感染者情况:
女26岁,中国籍,入境关联高风险岗位工作人员,近7天均居住在入境隔离集中居住场所,接受全程闭环管理,7月10日至8月25日每日一次核酸检测结果均为阴性。8月26日晚例行核酸检测初筛阳性,27日复核阳性,即转广州医科大学附属市八医院隔离治疗。
根据流行病学调查和实验室检测结果,专家研判为境外输入关联无症状感染者,在工作过程中意外暴露感染所致。该感染者闭环管理期间无社会面活动,社区传播风险较低。
详细疫情信息请点击此链接了解:
广东省最新情况
8月27日0-24时,全省新增本土确诊病例12例(深圳12例);新增本土无症状感染者4例(广州1例,东莞3例)。另有1例本土无症状感染者转确诊病例(广州1例)。全省新增境外输入确诊病例16例(广州2例,深圳8例,珠海1例,佛山1例,惠州1例,汕尾2例,中山1例);
严防疫情传播
守护我市居民身体健康
广州疾控提醒
▼
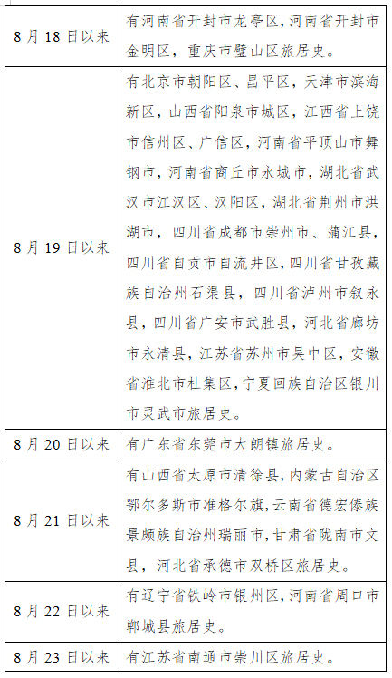
以下来(返)穗人员,及所有穗康码“红码”和“黄码”人员请跟所在社区(村)、单位、酒店主动报备,或者通过穗康码小程序来(返)穗申报功能主动申报,接受社区相应的健康管理。


点击查看大图↑↑↑

出品:南沙区融媒体中心
来源:广州卫健委
编辑:嘉北
投稿邮箱:nanshanet@126.com
(本文由“广州南沙发布”原创发布,未经授权,任何媒体、公众号不得转载改编,欢迎分享到朋友圈。)