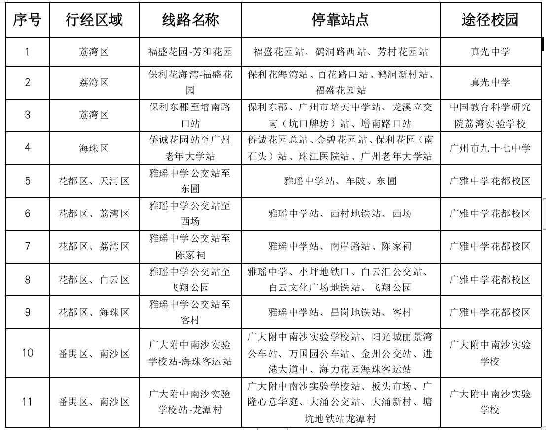
广州巴士集团将新开11条定制公交线路,途经5所校园
语音播报

8月24日,记者了解到,广州巴士集团计划从八月末起,新开行11条定制公交线路,途经真光中学、九十七中等5所校园,线路信息如下:  具体线路信息可详见“广州如约巴士”微信公众号

另外,记者了解到,围绕秋季开学首日道路交通呈车流、人流量大的特点,广州巴士集团将提前对车辆技术进行检查,对驾驶员开展安全专题培训,落实出车前询问告知制度,督促驾驶员严控车速,保持跟车距离。同时,广州巴士集团将严格落实乘客佩戴口罩、测温、验码全覆盖,严把乘车人员口罩佩戴、发热以及红黄码乘客处置关,严格落实公交车辆清洁消毒以及车厢通风。

文/广州日报·新花城记者:卢梦谦   通讯员:黄俊杰
广州日报·新花城编辑:林静