7月8日,广州海珠区、荔湾区、天河区在常态化核酸筛查中发现核酸检测异常情况。根据疫情防控需要,各区对部分区域实施临时封控管理,并在部分街道开展全员核酸筛查工作。
具体要求
▼▼▼
【海珠区】
7月8日,海珠区在常态化核酸筛查中发现核酸检测异常情况。根据疫情防控需要,经区新型冠状病毒肺炎疫情防控指挥部研究决定,对南石头街道富力顺意花园实施临时封控管理,并于2022年7月8日9时起在南石头、沙园、凤阳、瑞宝、江南中、昌岗、龙凤等街道开展全员核酸筛查工作。>>>详情
部分检测地点及地址
↓凤阳街检测地点↓

↓江南中街道核酸检测点↓

↓昌岗街核酸检测点↓

↓龙凤街核酸检测点↓

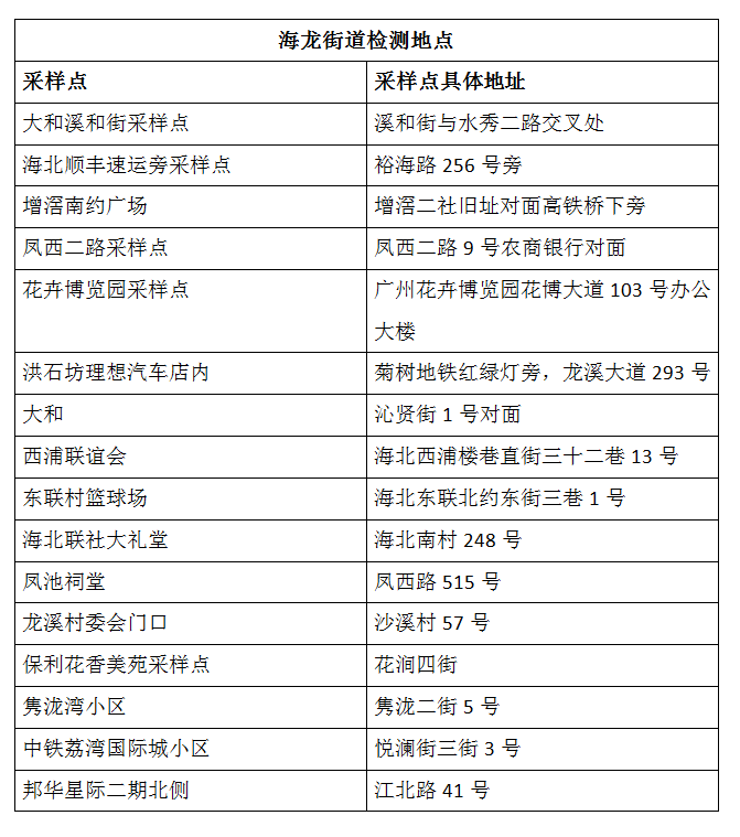
【荔湾区】
7月8日,荔湾区在常态化核酸筛查中发现核酸检测异常情况。根据疫情防控需要,经区新型冠状病毒肺炎疫情防控指挥部研究决定,对海龙街道邦华星际一期1栋、2栋和增滘市场实施临时封控管理,并于2022年7月8日9时起在海龙街道、中南街道、东漖街道开展全员核酸筛查工作。>>>详情
部分检测地点及地址

【天河区】
7月8日,天河区在常态化核酸筛查中发现核酸检测异常情况。根据疫情防控需要,经区新型冠状病毒肺炎疫情防控指挥部研究决定,对天河南街道华翰大厦实施临时封控管理,并于2022年7月8日15时起在天河南街道开展全员核酸筛查工作。>>>详情
下午4时许,记者来到中轴线广场采样点,居民正在有序排队测核酸。
↓天河南街道检测地点↓

有用的小知识!
在集中排队做核酸时,我该怎么做好个人防护呢?
“流调”电话一定要接,他们“问这问那”但这7个问题不会问
文/广州日报·新花城记者:廖靖文、何钻莹、陈钧圣
视频/广州日报·新花城记者:刘芙彤
部分来源:微社区e家通
广州日报·新花城编辑:陈雅诗