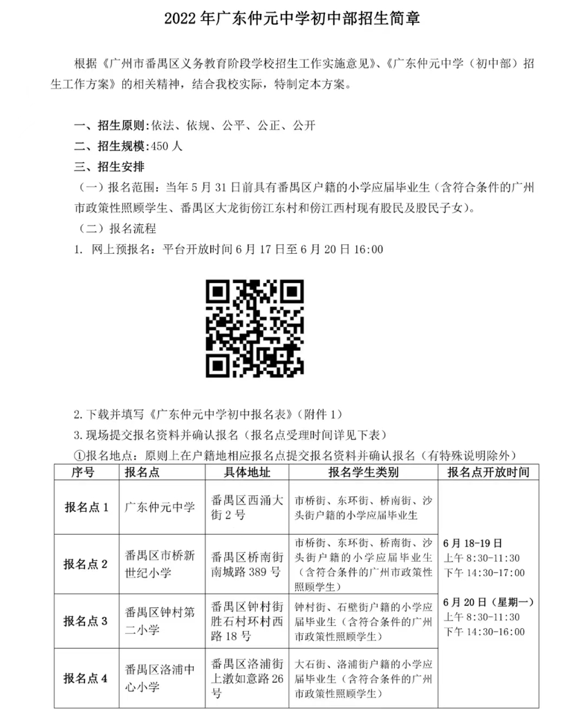
6月17日,番禺区教育局发布了广东仲元中学(初中部)招生方案及招生政策解读。

根据该招生工作方案,广东仲元中学(初中部) 每年面向番禺区招生10个班共450人,其中350个学位面向大龙街招生,100个学位面向全区招生;广东仲元中学(初中部)招生简章由广东仲元中学每年发布。
广东仲元中学(初中部)招生工作方案
为做好广东仲元中学(初中部)招生工作,根据现行义务教育招生法律法规政策要求,结合广东仲元中学的办学定位,制定广东仲元中学(初中部)招生工作方案。具体如下:
一、招生计划
每年面向番禺区招生10个班共450人。
二、招生对象
当年5月31日前具有番禺区户籍的小学应届毕业生(含符合条件的广州市政策性照顾学生、番禺区大龙街傍江东村和傍江西村现有股民及股民子女)。
三、招生方式
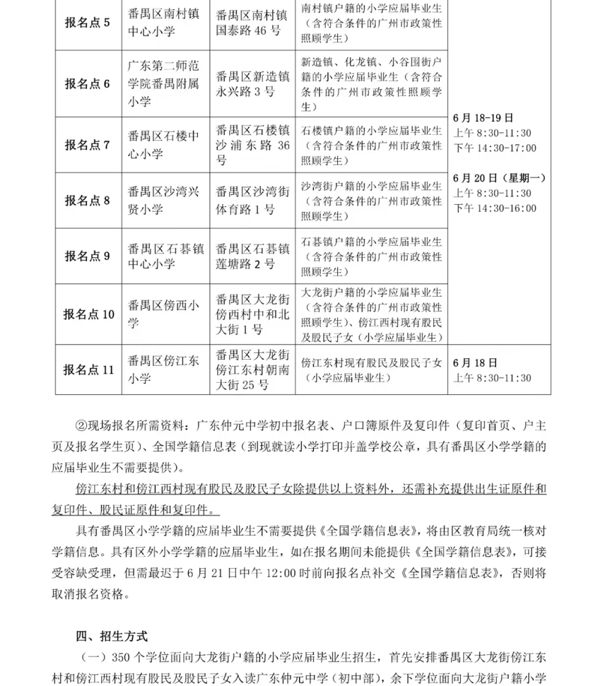
(一)350个学位面向大龙街招生,首先安排番禺区大龙街傍江东村和傍江西村现有股民及股民子女入读广东仲元中学(初中部),余下学位面向大龙街户籍的小学应届毕业生招生。
(二)100个学位面向番禺区户籍(不含大龙街户籍)的小学应届毕业生招生(含符合条件的广州市政策性照顾学生)。
如符合条件的报名人数超过学位数,将通过电脑抽签方式确定入读名单。不中签的学生回户籍地学区申请入读公办初中。
四、其他事项
广东仲元中学(初中部)招生简章由广东仲元中学每年发布。
广东仲元中学(初中部)招生方案政策解读
为方便市民更好地理解《招生工作方案》,广州市番禺区教育局对《招生工作方案》进行政策解读,具体如下:
一、面向大龙街户籍的小学应届毕业生招生
根据《广州市义务教育学校招生工作指导意见》(穗教规字〔2021〕3号)第十五条“划分公办初中招生范围时,学生居住地与学校距离原则上在5公里以内”的精神,广东仲元中学(初中部)大部分学位面向大龙街户籍的小学应届毕业生招生,且广东仲元中学第二校区与大龙街所有村居距离均在5公里范围内,因此,《招生工作方案》中广东仲元中学(初中部)大部分的学位面向大龙街户籍的小学应届毕业生招生符合现行政策。
二、面向具有番禺区户籍的小学应届毕业生招生
广东仲元中学是区属中学,为了让更多番禺区市民享有入读广东仲元中学(初中部)机会,根据《教育部办公厅关于进一步做好普通中小学招生入学工作的通知》(教基厅〔2022〕1号)第一条“将热点学校分散划入相应片区,推进片区间优质教育资源大体均衡”精神,在该片区现有公办初中学位得到保障的基础上,广东仲元中学(初中部)的学位部分面向具有番禺区户籍的小学应届毕业生招生更符合我区的招生实际,回应了广大市民要求招生工作公开公平公正的诉求,兼顾市民对义务教育就近入学与区属初中学位辐射全区的教育期盼,符合国家及省、市关于义务教育学校公平、均衡的招生政策导向。
将初中阶段部分学位用于面向全区招生的做法在广州其他区早已实施,例如:天河区清华附中湾区学校、天河外国语学校等多所初中全部或部分学位面向全区招生;南沙区的华师附属南沙中学、执信中学南沙学校等学校将当年招生计划的51%安排就近入学,49%用于资源共享。
三、安排番禺区大龙街傍江东村和傍江西村现有股民及股民子女入读广东仲元中学(初中部)
根据区长办公会议精神,区政府同意番禺区大龙街傍江东村和傍江西村现有股民及股民子女入读广东仲元中学(初中部),《招生工作方案》落实政府对两村现有股民及其子女入学承诺。
四、采用电脑抽签方式确定入读名单
根据《广东省教育厅关于进一步规范普通中小学招生入学工作的指导意见》(穗教基〔2020〕3号)第一条“小学一般采取按地段对口方式入学,初中一般采取按地段对口入学、小学对口直升或电脑派位摇号等方式入学”精神,广东仲元中学(初中部)采用电脑抽签方式确定入学名单符合上级政策规定。
广东仲元中学(初中部)招生简章



【记者 古晓彤】
【编辑 方珧】
消息来源:番禺区教育局、广东仲元中学