5月17日,海珠区教育局发布2022年广州市海珠区初中招生问答。其中提及,今年海珠区通过免试电脑派位、对口直升及统筹安排等方式分配公办初中学位。此外,值得关注的是,今年岭南画派纪念中学和南武中学合并,成为南武中学岭南画派纪念校区。
海珠区教育局提醒,参加电脑派位的学生必须填满志愿,并且应合理、慎重填报第一、二志愿,建议不要都填报“热门”学校。
问答如下:
一 、今年海珠区公办初中的招生方式有哪些?
今年海珠区通过免试电脑派位、对口直升及统筹安排等方式分配公办初中学位。
二 、公办初中电脑派位是怎样进行的?
(一)电脑派位的原理是什么?如何做到公平、公正?
电脑派位是运用计算机程序实现随机录取的学位分配方式。海珠区电脑派位的原理和操作程序如下:
1、采集学生志愿数据。小学毕业生家长通过登录“海珠区公办初中招生网上报名系统”填报电脑派位志愿。 2、系统赋予每个学生一个随机号。电脑派位时,系统通过运用随机函数设计的程序,对每个学生都赋予一个九位数的随机号码,在分配学位时使用。随机号码的产生如抽奖摇珠一样,电脑程序设计员和操作员事先是无法预知和不能控制的。
3、根据志愿和随机号确定录取名单。每个学生随机号确定后,计算机自动将第一志愿填报某所中学所有学生的随机号按由大至小的顺序排列,并根据每所中学的招生计划,按排列后的次序进行录取。如果学生没有被第一志愿学校录取,将自动转到第二或以下志愿的学校再次派位,直到被录取。例如,某学生第一志愿报A学校,第二志愿报B学校,因在第一志愿报名A学校的学生中排序位次超过学校应录的人数而无法录取,而B学校已在第一志愿报该校的学生中完成录取,则该生也不可能被B学校录取,而自动转到第三志愿的学校进行派位。依此类推。
需要说明的是,电脑派位系统中录入的学生资料只包括报名号、姓名、性别和志愿代码,不含学生成绩,随机号的大小与学生成绩的高低无关。报名号是学生报名时的计算机标识,报名号的大小与随机号的大小也是无关的。因此,每个学生条件是相同的,被录取的机会也是均等的。
(二)哪些学生具有参加电脑派位的资格?
以下三类学生具有参加电脑派位的资格:
1、具有本区公办小学学籍的本市户籍生;
2、具有本区民办小学学籍的本区户籍生;
3、经审核通过的具有本区小学学籍的政策性照顾学生。
(三)如何报名参加电脑派位,有什么注意事项?
海珠区教育局将从广州市教育综合管理系统数据库中采集全区具备派位资格学生数据并导入海珠区公办初中招生管理系统,由系统按毕业学校、班别、学生姓名自动生成报名号,完成报名工作。如学生户籍情况发生变化,应在5月27日前提供户口簿,由所在小学提交区教育局中学教育科审核,经审核具备本区电脑派位资格的学生,可参与电脑派位。凡在截止日期之后提出修改户籍资料申请的学生,符合安排公办初中学位条件的,由区教育局于电脑派位后为其统筹安排公办初中学位,不参与电脑派位。
符合条件的小学毕业生家长在学校的指导下,对照《2022年海珠区公办初中招生普通电脑派位分组表》(附件1),在规定时间内登录“海珠区公办初中招生网上报名系统”填写派位志愿(具体操作指引另发)。填报志愿的注意事项如下:
(1)合理填报志愿。由于所有公办初中都是从第一志愿开始录取的,录满以后就不可能再接收其他非第一志愿的学生。假如一个学生报的第一志愿是一所“热门”学校,由于填报人数多,该生被录取的机率小,如果其第二志愿所报的学校已在第一志愿录满,也没有剩余学位可用于接收第二志愿的学生,该生就会落到第三志愿的学校,依此类推。所以,志愿的选择与录取结果是相关的。因此,应合理、慎重填报第一、二志愿,建议不要都填报“热门”学校。
(2)必须填满志愿。也就是要按自己的意愿将所在派位组内的全部中学进行排序。如果学生只填一、两个志愿,当所填学校的报名人数超过招生人数时,可能无法被第一或第二志愿学校录取,电脑派位时会因为没有志愿而出现无法继续“派位”的情况,导致学生无法获得学位。
如学生未能在规定时间按要求填报派位志愿,将无法参加派位,由区教育局在派位后为其在派位组内统筹安排学位。
(四)如何查询公办初中电脑派位的结果?
公办初中电脑派位结果可以通过以下两种方式查询:
1、通过广州市海珠区人民政府门户网站—海珠区教育局专栏的相关链接进入查询页面,输入学生姓名及报名号进行查询。
2、通过“广州海珠教育”微信公众号“招生考试”入口,输入学生姓名及报名号进行查询。
计划6月23日下午开放查询通道,具体时间将由各小学通知学生家长。
三 、如何申请政策性照顾?
“政策性照顾学生”是指符合《广州市义务教育阶段政策性照顾学生清单》规定的非广州市户籍学生。通过审核,具有海珠区小学学籍的政策性照顾学生可享有本区电脑派位生同等升学资格。
该类学生应填报《2022年海珠区初中招生政策性照顾学生申请表》,连同相关材料提交到毕业小学,由毕业小学于5月19日-20日将有关申请材料报送区教育局审核。
四、残疾学生如何申请照顾?
因下肢残疾等影响正常行走,需申请就近统筹安排学位的学生,可以向所在小学提出书面申请,经小学加具意见,连同以下材料报区教育局审核:
1、市级以上医院的残疾鉴定书或由市残联核发的《残疾人证》的原件;
2、学生与父母(法定监护人)同一户籍的本区常住居民户口簿;
3、与学生户籍地址一致的、其父母(法定监护人)的有效实际居住材料(房产证、购房协议、宅基地证、集资房材料、拆迁协议、租赁合同等)。
经审核符合照顾标准的残疾学生按其实际情况及海珠区学位情况,安排到离实际居住地相对较近的公办初中就读。
五、符合电脑派位资格的学生是否可以不在指定的派位组升学?如何办理统筹安排学位申请手续?
如学生实际居住地与毕业小学所在电脑派位分组内的所有公办初中距离均超5公里的,可申请回“人户一致”的实际居住地升学,由区教育局根据学位情况统筹安排公办初中学位。需办理该手续的学生应提供以下材料并通过所在学校向区教育局提出申请:
1、学生与父母(法定监护人)的本区常住居民户口簿;
2、与学生户籍地址一致的、其父母(法定监护人)的有效实际居住材料(房产证、购房协议、宅基地证、集资房材料、拆迁协议、租赁合同等)。
通过审核的学生,由区教育局统筹安排公办初中学位,不参加电脑派位。
办理统筹安排学位申请手续时间:5月19-20日(由小学统一到区教育局办理有关手续)。
六、哪些学生可以参加对口直升入学,如何报名?
海珠区部分学校试点开展对口入学的升学形式,通过直升方式录取的学生,不再参加电脑派位。
对口直升的招生范围如下:

具有上述小学学籍并具备海珠区电脑派位资格的学生,由家长在规定时间登录“海珠区公办初中招生网上报名系统”选择确认升学方式。如选择对口直升,则视作放弃电脑派位资格。经审核具备对口直升资格的学生直接录取到对口初中。
七 、如何报读民办初中?
适龄儿童的父母或其他法定监护人在5月23日-30日登录“广州市义务教育学校招生报名系统”,按要求完成报名信息采集工作。报名系统自动匹配符合条件的学校供报名,可填报1至2个平行志愿,填报志愿时间为6月16日-20日。
报名人数大于招生计划数的民办学校,实行电脑派位录取,由区教育局在6月28日组织电脑派位。7月3日-5日,报读民办初中的适龄儿童父母或其他法定监护人登陆“广州市义务教育学校招生报名系统”进行录取确认。
7月18日-22日、8月22日-26日为全市统一的民办初中补录时间,具体补录程序以各区规定为准。
八、初一新生什么时间进行注册?
7月9日为公、民办初中新生注册报到时间。同时获得公办初中和民办初中学位的学生,由家长自主选择到公办初中或民办初中报到。逾期未注册的学生,视为放弃录取资格。
2022年海珠区公办初中招生普通电脑派位分组表如下:


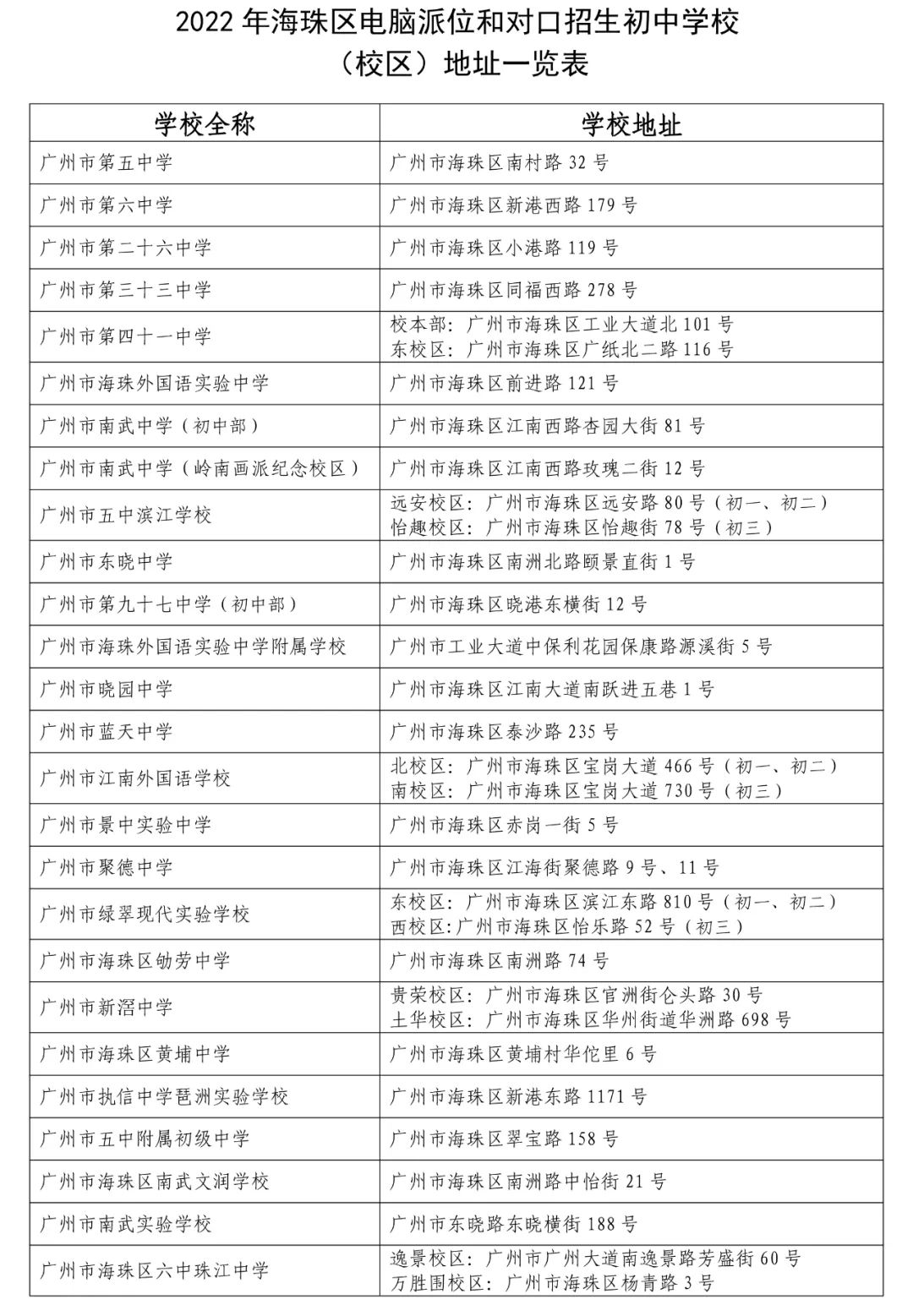
2022年海珠区电脑派位和对口招生初中学校(校区)地址一览表如下:

文/广州日报·新花城记者:林欣潼、廖靖文
标题图/广州日报客户端资料图
广州日报·新花城编辑:林静