与此同时,荔湾区出现了6所新的公办初中(含校区),分别是广州市第一中学姜中宏校区(招生计划7个班),广州市第四中学初中雁园校区(招生计划8个班),广州市西关外国语学校彩虹桥校区(招生计划6个班),广州市西关外国语学校文昌南校区(招生计划4个班),广州市真光中学初中部本部校区(招生计划4个班),广州市真光中学初中部实验校区(招生计划8个班)。
另外,荔湾区的电脑派位分组表,如下:
海珠区
海珠区转公的民办初中是广州市海珠区六中珠江中学、广州市南武实验学校。另外,中山大学附属中学、附属小学待根据上级要求理顺管理体制机制后,其招生方案另行公布。
广州市海珠区六中珠江中学(逸景校区、万胜围校区)、广州市南武实验学校已经出现在海珠区公办初中的招生计划表中。
海珠区六中珠江中学(逸景校区)招生计划是6个班。海珠区六中珠江中学(万胜围校区)招生计划是10个班,广州市南武实验学校招生计划是6个班。
海珠区的电脑派位分组表,有待公布。
天河区
1、华南理工大学附属实验学校、暨南大学附属实验学校等2所学校相关事宜近日另行明确。
2、天河区新都学校、天河区科技园中英文学校,2022年没有招生计划。
白云区
白云区2022年有6所民办初中没有招生计划,分别是广州白云广附实验学校、广州市白云区景泰中学、广州市白云区广外附属中学、广州市白云区桃园中学、广州市白云区梓元岗中学、广州市白云区培英实验中学。
与此同时,白云公办初中里面出现了几所新的公办初中。
从表中可以看出:
广州市白云区景泰中学
招生计划:5个班
招生对口小学:景泰小学(柯子岭地段人户一致地段生)
广州市白云区梓元岗中学
招生计划:3个班
招生对口小学:金桂园小学、梓元岗、走马岗地段人户一致地段生
广州市白云区白云外国语中学(原广州市白云区广外附属中学)
招生计划:4个班
招生对口小学:广州市白云区白云外国语小学
广州市白云区桃园中学
招生计划:5个班
招生对口小学:65中附属小学(地段生)、桃园小学
广州市白云区广大附中实验中学
招生计划:11个班
招生对口小学:横沙小学 沙凤小学、金沙小学 金广实验学校、金沙二小
广州市白云区景泰中学4月30日发布了《2022年初一年级新生招生简章》
广州市白云区景泰中学2022年初一年级新生招生简章 根据《2022年广州市白云区义务教育阶段学校招生指引》,结合学校实际情况,具体招生工作公布如下: 一、招生地段: 景泰小学(柯子岭地段人户一致地段生) 二、招生计划: 5个教学班 三、公办初中升学资料核对工作 时间:6月9日前(具体以校通知为准)广州市白云区梓元岗中学5月2日发布了《2022年秋季招生简章》
广州市白云区梓元岗中学2022年秋季招生简章
依据《白云区教育局2022年义务教育阶段学校招生专项工作方案》,广州市白云区梓元岗中学转为公办初中,将严格执行《广州市白云区2022年义务教育阶段学校招生计划》,促进教育公平,构建和谐教育环境。 招生方案 1.招生班额:3个班 2.招生对象及流程: 第一批:金桂园小学有广州市户籍的小学应届毕业生,梓元岗、走马岗地段人户一致的地段生。 第二批:由上级部门统筹安排的适龄儿童。(人户不一致学生、符合条件的返穗生和跨区跨片生、符合条件的政策性照顾学生、符合条件的重点企业员工子女以及符合积分入学条件的随迁子女等)。 3.招生时间及程序: ①资料审核——6月9日 区教育局完成资料审核工作。 ②录取结果——6月23日 将录取结果通知学生及家长。 ③到校注册——7月9日 确认录取的学生到我校进行现场注册。广州市白云区桃园中学4月30日发布了《2022年秋季招生简章》
广州市白云区桃园中学2022年秋季招生简章
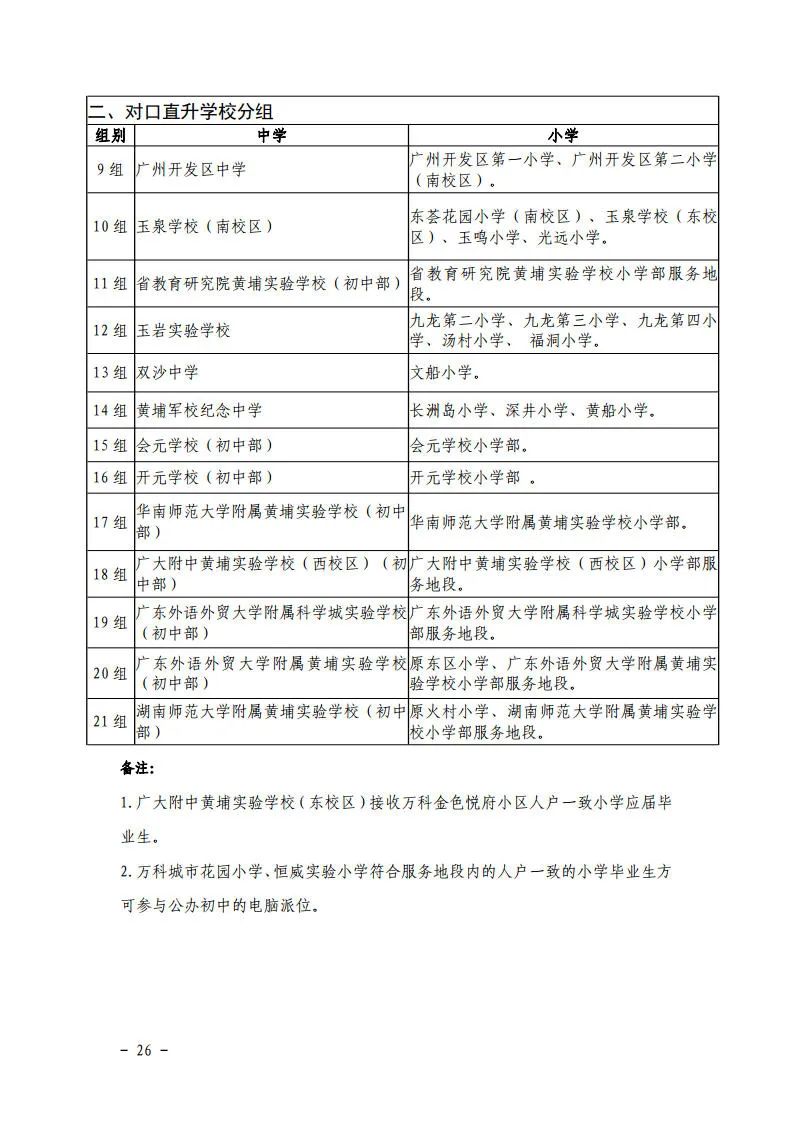
依据《白云区教育局2022年义务教育阶段学校招生专项工作方案》,广州市白云区桃园中学转为公办初中,将严格执行《广州市白云区2022年义务教育阶段学校招生计划》,促进教育公平,构建和谐教育环境。 招生方案: 1.招生班额:5个班 2.招生对象及流程: 第一批:65中附小(富力半岛校区)和桃园小学有广州市户籍的小学六年级毕业生。 第二批:由上级部门统筹安排的适龄儿童。(人户不一致学生、符合条件的返穗生和跨区跨片生、符合条件的政策性照顾学生、符合条件的重点企业员工子女以及符合积分入学条件的随迁子女等)。 第三批:富力桃园和富力半岛小区非广州市户籍业主子女(具体方案另行通知)。 3.招生时间及程序: ①资料审核——6月9日,区教育局完成资料审核工作。 ②录取结果——6月23日,将录取结果通知学生及家长。 ③到校注册——7月9日,确认录取的学生到我校进行现场注册。 黄埔区 黄埔区转公的民办初中有广州市黄埔广附实验学校(更名为广州市黄埔区戎光实验学校)、广州市二中苏元实验学校。 根据黄埔区教育局发布的《关于2022年义务教育阶段新开办学校、新接收转制学校招生服务地段范围的公告》。 转公之后,两所学校的招生方式如下: (一)广大附中黄埔实验学校东校区 该校位于文冲街道,悦府二街1号,现为民办广州市黄埔区戎光实验学校。本年度拟转制为公办初级中学,并委托广州大学附属中学管理及办学。 招生服务范围为:第一组电脑派位,大沙街道、黄埔街道、鱼珠街道、文冲街道内符合政策的小学应届毕业生;并面向黄埔区内其他片区招收部分符合政策的小学应届毕业生。 (二)广州市二中苏元实验学校 该校位于长岭街道,水西路17号,现为民办广州市黄埔区苏元学校。本年度拟转制为公办初级中学,并委托广州市第二中学管理及办学。 该校招生服务范围为:第四组、第五组电脑派位,萝岗街道、长岭街道内符合政策的小学应届毕业生;并面向黄埔区内其他片区招收部分符合政策的小学应届毕业生。 根据黄埔区2022年招生细则,广大附中黄埔实验学校东校区招生计划是6个班,广州市二中苏元实验学校的招生计划是6个班。 黄埔区小升初的升学方式,如下:

说明:番禺区、南沙区、从化区没有民办初中转公或停办。花都区、增城区有少数民办初中停办。
来源:各区教育局官方微信
广州日报·新花城编辑:曾俊