日前,增江街道办事处公布《2022年增城区增江街义务教育学校招生工作方案》。增江家长们,关于2022年增江街义务教育学校的招生地段、招生计划、招生流程等小e都给您整理出来了,赶紧来看看吧!
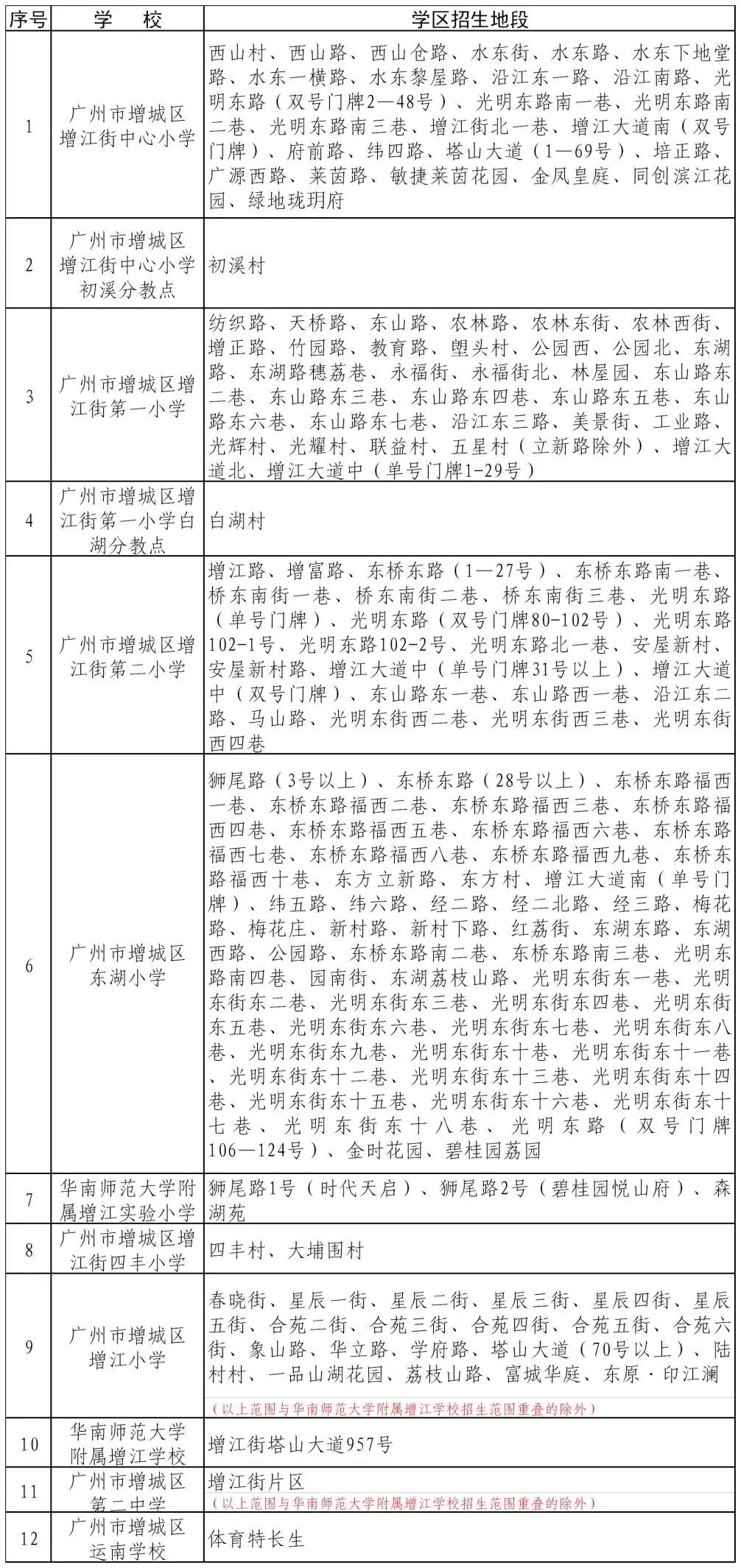
2022年增江街义务教育公办学校招生地段

公办小学招生计划

公办初中招生计划

民办小学招生计划

体育特长班招生和计划

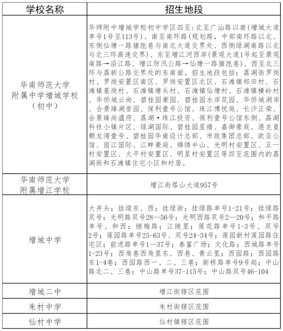
六校义务教育招生地段

备注:户籍地属于六校学区地段的学生不能参加户籍地对口学校的资源共享报名。
六校2022年义务教育初中阶段资源共享招生计划

2022年增江街义务教育学校招生咨询地址和电话

2022年增城区义务教育学校招生工作时间安排

识别以下二维码了解2022年更多增江街义务教育学校招生工作详情

【记者 曾文秀】
【编辑 陈钰】
消息来源:增江街道办事处