4月29日,天河区教育局发布《2022年天河区义务教育阶段学校招生工作细则》,明确规定招生程序和招生对象,公布中小学招生报名地段(或划片范围)、招生计划、招生条件、招生程序、咨询电话等信息。
前进街辖内公办中小学的招生计划如何?小e为你划重点!
【小学】
广州市天河区前进小学
招生地段: 石溪村、宦溪村、莲溪村、美林湖畔花园、阳光桃源小区(桃园路11、13、17、19、24、26、28、31、33、37、39号)、海怡居(黄埔大道东)、东环新村(宦溪西路)、广州市人民制革厂宿舍 (牛涌街11号)、广东省基础公司宿舍、东圃木材厂宿舍、砖厂宿舍(黄埔大道东)、兰亭盛荟。
招生计划:7个班(和2021年相比多2个班)
学校招生咨询电话:32209539
广州市天河区羊城花园小学
招生地段:羊城花园(中山大道470号、472号、474号、478号;中山大道乐苑二街1、2、3、4、5、6、7、9号;中山大道中得悦街2、4、6、8号) 远洋明苑(中山大道中510号、512号、514号、526号;桃园西路633号、637号)顺景大厦(中山大道中394号、396号)、怡东苑(中山大道中290号)、前进街派出所辖内省高院宿舍(宦溪西路63、65号)、前进街派出所辖内边检总站宿舍(宦溪西路19、59号)、龙怡苑(天河区龙步村龙步西路2、4、6、8号龙怡苑)、名圃花园(天河区荣圃路祥圃街15、16、17、18、19、20号)、佳润上品菁园(中山大道中532、534、536、538、540号)、美林湖畔誉府(桃园西路616-632号)、中山大道中586号武警广州支队。
招生计划:3个班
学校招生咨询电话:82013104
广州市天河区盈彩美居小学
招生地段: 盈彩美居小区、中兴花园、菁品园、国际领汇公寓、宝兴翠园
招生计划:4个班
学校招生咨询电话:32236072;15920149182
【初中】
广州市第18中学
对口小学:前进小学、车陂小学、东圃小学、羊城花园小学、盈彩美居小学。
对口地段:天河区界(莲溪村)以西,天河区界(珠江)以北,车陂路以东,中山大道中以南。
招生计划:10个班(和2021年相比多2个班)
学校招生咨询电话:22308127
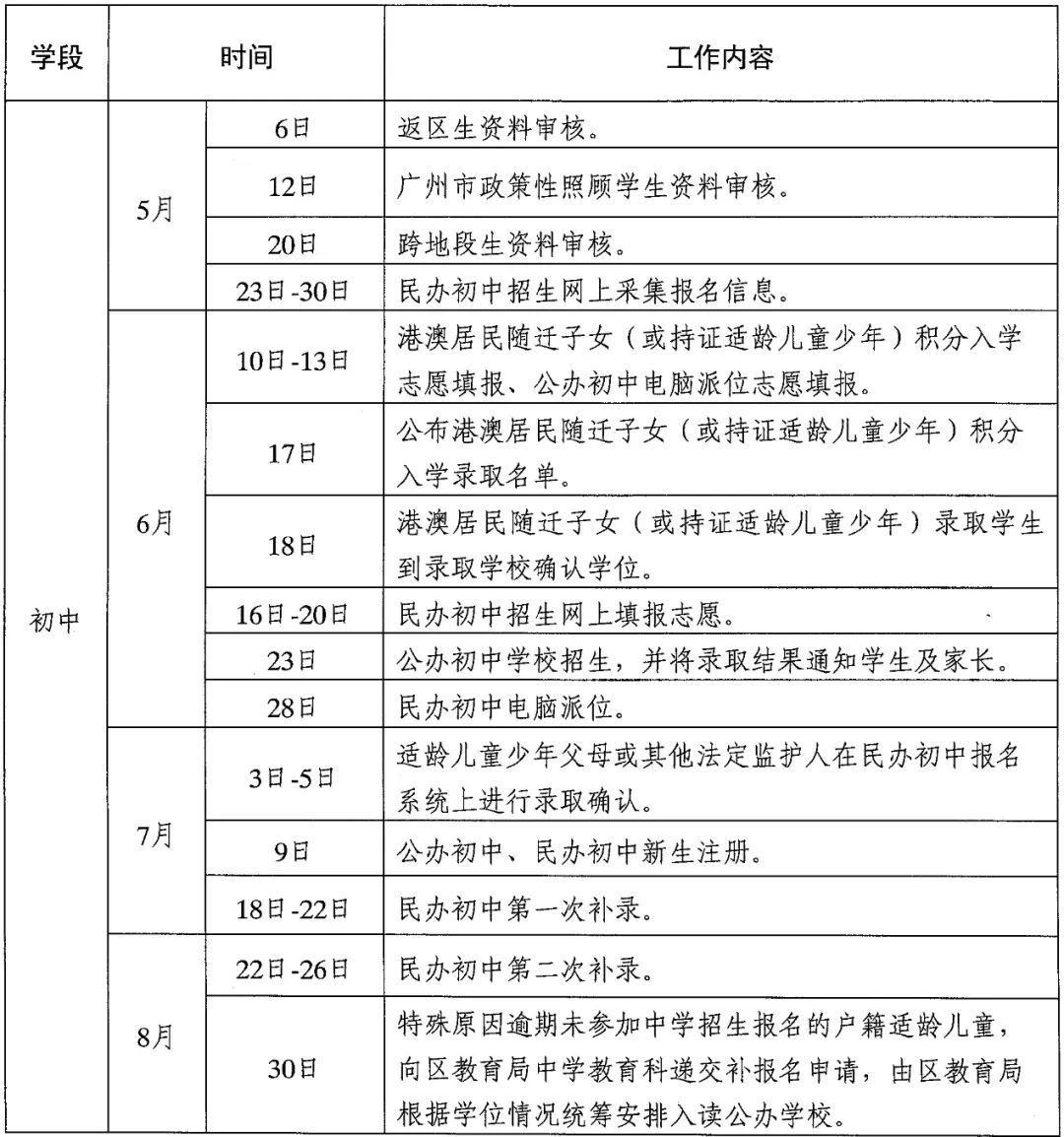
【重要时间表】


【记者 章乔晖】
【编辑 文小兰】
消息来源:天河区教育局