从化区丨全区小学一年级预计入学人数12800人
语音播报

4月29日,2022年广州市从化区义务教育学校招生入学工作细则发布,相关细则如下:

招生原则

义务教育阶段公办学校招生实行以户籍为前提、以实际居住地为依据,人户一致、免试就近入学原则。义务教育阶段民办学校招生坚持免试入学原则。人户一致的适龄儿童少年,安排入读所属地段范围小学或初中。人户不一致的适龄儿童少年,由教育行政部门按照该适龄儿童少年户籍所属行政区域统筹安排入学。

招生对象

(一)从化区户籍学生。凡具有我区户籍的适龄儿童少年(报读小学的截至当年8月31日必须年满6周岁),以其有效户籍证明和居住证明(即父母或其他法定监护人的房屋所有权证、不动产权证书、宅基地证明等)为依据,办理报名入学手续。具体入学办法是按照适龄儿童少年户籍所属的行政区域,按照人户一致的原则免试就近安排入学,依据区教育行政部门划定的学校招生地段入学。

(二)来穗人员随迁子女。按照《广州市从化区实行积分入学解决来穗人员随迁子女接受义务教育实施办法》(从府办〔2017〕19号)以及上级有关来穗人员随迁子女入学政策要求,对持有在广州市办理《广东省居住证》连续满1年(截至当年8月31日止)且在从化区居住、就业并依法缴纳社会保险的来穗人员,可为其适龄随迁子女申请入读我区小学一年级或初中一年级,区教育局将结合申请人条件、可提供学位情况统筹安排入读公办学校或民办学校。

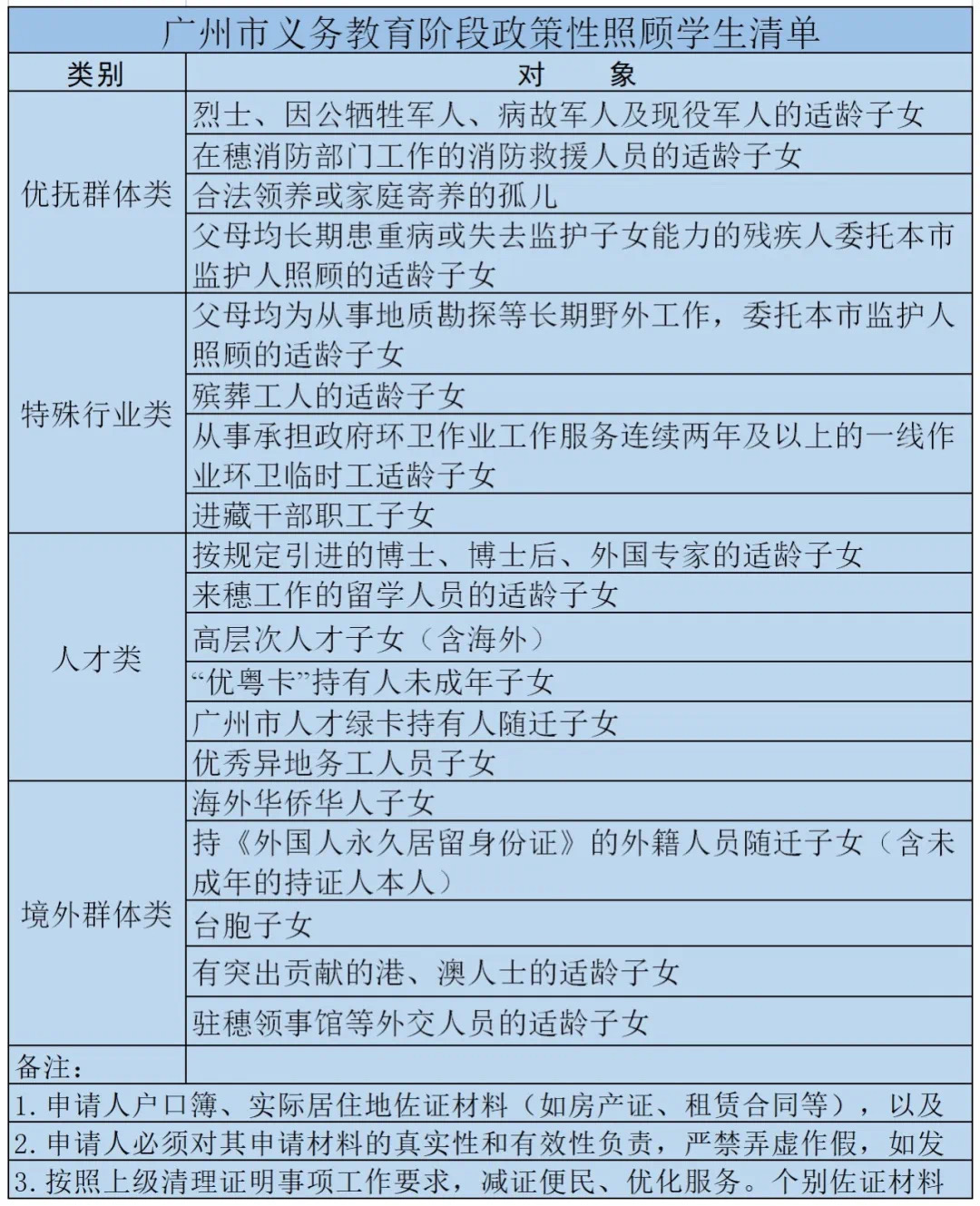
(三)政策性照顾学生。符合《广州市义务教育阶段政策性照顾学生清单》的对象,由教育行政部门核实申请材料后,统筹安排到公办学校就读。

(四)承租人子女入学。根据《广州市人民政府办公厅关于印发广州市加快发展住房租赁市场工作方案的通知》(穗府办〔2017〕29号)等文件要求,按照“租购同权”的目标做好符合条件的承租人子女接受义务教育工作。

(五)港澳居民随迁子女入学。贯彻落实《粤港澳大湾区发展规划纲要》精神和《港澳台居民居住证申领发放办法》,持有港澳居民居住证满1年的港澳居民(监护人)随迁子女(或持证的适龄儿童少年),参照我区来穗人员积分入学办法统筹安排起始年级学位。

招生任务

(一)全区小学一年级预计入学人数为12800人,计划开设312个教学班(含本区户籍适龄儿童、来穗人员随迁子女、政策性照顾学生、承租人子女、港澳居民随迁子女)。

(二)全区初中一年级预计入学人数为9800人,计划开设210个教学班。

招生办法

(一)小学招生

按照我区招生原则、对象类别免试就近入学。2022年全区公办小学一年级和民办小学一年级招生实行网上报名。

1.公办小学招生

具有从化区户籍的适龄儿童父母或其他法定监护人,于5月6日至10日登录“广州市义务教育阶段学校招生网上报名系统”(http://zs.gzeducms.cn/)进行报名。适龄儿童家庭不具备网上报名条件的,其父母或其他法定监护人可在报名时段内前往对应地段小学现场提出报名申请。网上报名完成后,于5月21至23日,根据网上预约时段,带备适龄儿童户口簿、父母或其他法定监护人实际居住有效文书资料(房屋所有权证、不动产权证书、宅基地使用证、租赁房屋的提供租赁合同登记备案证明等)到指定学校进行现场资料审核。报名入学资料经学校和教育行政部门审核后,按照我区招生原则安排学位,并从6月7日起,由各公办小学为获得录取资格的适龄儿童派发录取通知书,6月25日已被录取的学生家长到学校进行注册。

本区户籍适龄儿童确因疾病、出国等特殊原因逾期未报名的,其父母或其他法定监护人可于8月25至26日按所属片区到各教育指导中心或区教育局递交补报名申请,补报名者由区教育行政部门统筹安排学位。

2.民办小学招生

(1)报名。有意到民办小学就读的适龄儿童,其父母或其他法定监护人于5月10至17日登录“广州市义务教育阶段学校招生网上报名系统”(http://zs.gzeducms.cn/),按要求填写学生信息,完成报名信息采集工作。6月2至8日,报名系统根据民办小学招生区域、学生有关信息(包括学籍、户籍地址、居住证地址等信息)自动匹配符合条件的学校供适龄儿童的父母或其他法定监护人选择报名,可填报1至2个平行志愿。不具备网上报名条件的学生家庭,可向拟报名的民办小学提出申请,由学校提供网上报名服务。

(2)派位和录取。6月14日,报名人数小于或等于招生计划数的民办小学,实行直接录取。报名人数大于招生计划数的民办小学,由区教育局组织实行电脑派位录取。

(3)网上确认和现场注册。6月20至22日,获得录取资格适龄儿童父母或其他法定监护人在民办小学报名系统上进行录取确认,6月25日到拟录取学校进行注册。逾期未注册的学生,视为放弃录取资格。

(4)审核和补录。区教育局对民办小学新生注册情况进行审核。未完成招生计划的民办小学可进行补录,补录工作原则上由各民办学校自行组织。补录要优先补录本区的报读学生,如有剩余再补录区外学生,同时补录不得违反教育行政部门的各项招生政策要求。7月18至22日民办小学进行第一次补录,8月22至26日民办小学进行第二次补录。

3.延缓入学

适龄儿童因疾病、受伤等特殊情况,需要延缓入学或免予入学的,由其父母或其他法定监护人于8月底前向教育行政部门提出延缓入学申请。户籍属镇街学校的向对应教育指导中心申请,户籍属区局属学校的向区教育局申请。去年办理延缓入学的适龄儿童,延缓入学期满时,应即入学,并与今年从化区户籍适龄儿童同一时间段到户籍所属地段学校提交入学申请。

4.特殊儿童

除了丧失生活自理能力和学习能力(如痴呆、精神病、传染病未愈、严重肢残等)之外,全部适龄儿童都要动员其入学,盲、聋、哑类儿童应到广州市盲校和聋哑学校报名就读,具有自理能力的中重度智力残疾儿童可到从化区启智学校申请入学。

(二)初中招生

凡今年小学六年级毕业学生均应升读初中一年级,2022年全区公办初中一年级招生按照我区招生原则、对象类别免试就近入学,民办初中一年级招生实行网上报名。

1.公办初中招生

5月9日至15日全区各小学收集本校六年级毕业生资料,学生父母或其他法定监护人向毕业小学提交学生户口簿、父母或其他法定监护人实际居住有效文书资料(房屋所有权证、不动产权证书、宅基地使用证、租赁房屋的提供租赁合同登记备案证明等),租赁房屋的须提供镇街以上政府主管部门出具的租赁合同登记备案证明。

教育行政部门对家长提供资料进行审核和分类,按照招生原则、对象类别统筹安排入学。属于城区人户一致学生依据划定的城区招生地段由区教育局安排入学;属于城区人户不一致学生由区教育局统筹安排学位;属于镇街地段学生由户籍所属教育指导中心安排入学;属于在从化就读非从化户籍小学六年级毕业生返回户籍所在地学校或到民办学校升读初中一年级。从6月23日起,由各公办初中学校为获得录取资格的学生派发录取通知书。7月9日公办初中学校新生注册。

2.民办初中招生

(1)报名。有意到民办初中就读的适龄儿童,其父母或其他法定监护人于5月23至30日登录“广州市义务教育阶段学校招生网上报名系统”(http://zs.gzeducms.cn/),按要求填写学生信息,完成报名信息采集工作。6月16至20日,报名系统根据民办初中招生区域、学生有关信息(包括学籍、户籍地址、居住证地址等信息)自动匹配符合条件的学校供适龄儿童的父母或其他法定监护人选择报名,可填报1至2个平行志愿。不具备网上报名条件的学生家庭,可向拟报名的民办初中学校提出申请,由学校提供网上报名服务。

(2)派位和录取。九年或十二年制民办学校初中招生,首先通过直升或电脑派位方式招收本校自愿报读初中的小学毕业生,其他剩余的招生计划用于公开报名。6月28日,报名人数小于或等于剩余招生计划数的民办初中,实行直接录取。报名人数大于剩余招生计划数的民办初中,由区教育局组织实行电脑派位录取。

(3)网上确认和现场注册。7月3至5日,获得录取资格适龄儿童父母或其他法定监护人在民办学校初中招生报名系统上进行录取确认,7月9日到拟录取学校进行注册。逾期未注册的学生,视为放弃录取资格。

(4)审核和补录。区教育局对民办初中新生注册情况进行审核。未完成招生计划的民办初中可进行补录,补录工作原则上由各民办学校自行组织。补录要优先补录本区的报读学生,如有剩余再补录区外学生,同时补录不得违反教育行政部门的各项招生政策要求。7月18—22日民办初中进行第一次补录,8月22—26日民办初中进行第二次补录。

3.从化户籍返回生

(1)在从化区以外就读的从化户籍小学六年级毕业生(含在我区民办小学就读的),有意返回从化升读初中一年级的,在5月6日,持学生户口簿、父母房产证和原就读小学学籍资料原件及复印件回从化报名,教育行政部门按照招生原则安排入学。户籍属于我区城区的学生到区教育局基础教育科报名;户籍属于镇街的学生到所属教育指导中心报名。

(2)从我区乡镇返回城区就读初中一年级的城区户籍学生,由适龄儿童父母或其他法定监护人向原就读小学提出书面申请,并带户口簿原件及复印件到原就读小学确认,再由各教育指导中心汇总名册后报区教育局按招生原则安排入学。目前在城区就读的乡镇户籍小学毕业生将由教育行政部门安排返回户籍所在地升读初中一年级。各类返回生入学要求6月23日前完成。

(三)来穗人员随迁子女申请入学

按照《广州市从化区实行积分入学解决来穗人员随迁子女接受义务教育实施办法》(从府办〔2017〕19号)以及上级有关来穗人员随迁子女入学政策要求,对持有在广州市办理《广东省居住证》连续满1年(截至当年8月31日止)且在从化区居住、就业并依法缴纳社会保险的来穗人员,可为其适龄随迁子女申请入读我区小学一年级或初中一年级。区来穗局和教育局联合制定《2022年度广州市从化区来穗人员随迁子女积分入学申办指南》,并于4月在从化区人民政府网站进行公布。来穗人员按照工作指南到各镇街(园区)来穗人员管理中心办理积分入学申请,区来穗局对申请人积分情况进行汇总审核和结果公示。区教育局将结合申请人条件、填报志愿、可提供学位情况统筹安排入读公办学校或民办学校。

(四)政策性照顾学生申请入学

凡符合《广州市义务教育阶段政策性照顾学生清单》(详见附件1)的对象,可向教育行政部门提出入学申请。报读小学一年级的广州市户籍适龄儿童网上报名后,升读初中一年级的广州市户籍学生在小学毕业学校提交资料后,于5月16日至19日到各教育指导中心或区教育局(居住镇街的到所属教育指导中心,居住在从化城区的到区教育局)递交政策性照顾学生相关资料及入学申请,由教育行政部门核实资料后,统筹安排到公办学校就读。非广州市户籍政策性照顾学生按照我区来穗人员积分入学办法提出入学申请及递交有关资料,按照我区来穗人员积分入学办法安排入学。

(五)承租人子女申请入学

对具有从化区户籍以外的广州市户籍,在从化区具有产权住房,或在广州市无自有产权住房,以其租赁房屋所在地作为唯一居住地,持从化区住建部门认可的房屋租赁合同登记备案资料的人员子女(含政策性照顾学生),申请义务教育阶段起始年级的由区教育行政部门统筹安排就读,保障其接受义务教育权益。具体为网上报名后,于5月16日至19日持适龄儿童少年户口簿、实际居住证明或承租人在广州市无自有产权住房证明、有效房屋租赁证明(必须是我区住建部门认可的租赁证明或经我区各镇街、园区来穗人员和出租屋服务管理中心登记备案的有效租赁合同证明)到学校进行现场资料审核,报名入学资料经学校和教育行政部门审核后统筹安排入学。

(六)港澳居民随迁子女入学

持有港澳居民居住证满1年的港澳居民(监护人)随迁子女(或持证的适龄儿童少年),按照我区来穗人员积分入学办法提出入学申请并递交有关资料,按照我区来穗人员积分入学办法安排入学。

招生地段范围、招生计划等信息,可点击这里获取。

来源:广州市从化区人民政府网、从化区教育局

文/广州日报·新花城记者:谢泽楷

广州日报·新花城编辑:李津