记者从白云区景泰街获悉,因疫情防控需要,景泰街将于4月28日10:00开始对辖区居民开展全员核酸检测。请居民朋友按照社区指引到就近检测点参加检测。参与核酸检测时,请您注意佩戴口罩,主动出示健康码,现场排队保持1米距离,并提前登录“粤核酸”小程序填写个人有关信息,截图保存系统生成的二维码。
检测对象:景泰街道所有居民,含外来人员。
检测时间:4月28日10:00开始
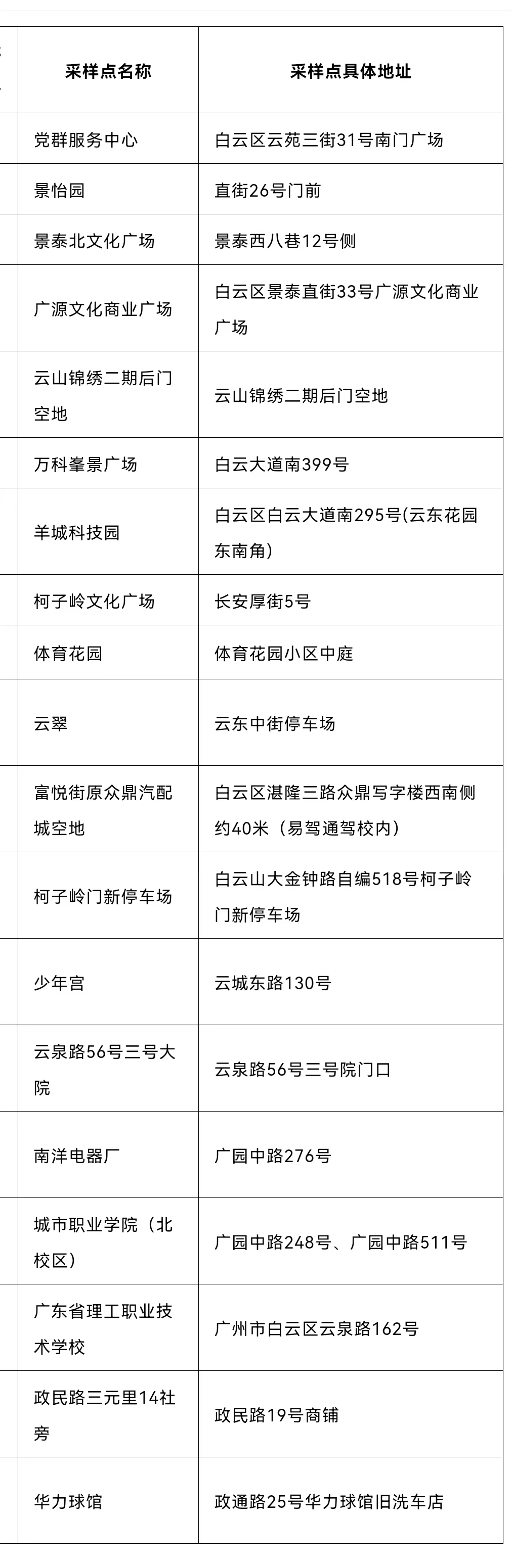
检测地点:

注意事项:接种新冠疫苗后,须过48小时再进行核酸检测。
【记者 刘诗敏】
【编辑 骆福珍】
消息来源 景泰街道办事处
记者从白云区景泰街获悉,因疫情防控需要,景泰街将于4月28日10:00开始对辖区居民开展全员核酸检测。请居民朋友按照社区指引到就近检测点参加检测。参与核酸检测时,请您注意佩戴口罩,主动出示健康码,现场排队保持1米距离,并提前登录“粤核酸”小程序填写个人有关信息,截图保存系统生成的二维码。

检测时间:4月28日10:00开始
检测地点:

注意事项:接种新冠疫苗后,须过48小时再进行核酸检测。
【记者 刘诗敏】
【编辑 骆福珍】
消息来源 景泰街道办事处