4月19日,记者从广州市白云区获悉,根据新冠肺炎疫情最新发展情况,为做好疫情防控期间生活必需品物资保障工作, 同德街已启动重点生活物资应急保供机制;黄石街江夏社区已在五个片区内设置生活物资供应点共12处;棠景街棠溪联社联手白云区供销社,在棠溪辖内增设3个抗疫应急物资供应点。
同德街管控区
一、买菜和生活物品采购
目前,同德街管控区内,以线上自主下单采购结合线下流动供应点的方式,给居民补充日常基本生活物资。
(一)线上购物
居民可通过线上平台实行“无接触”购买,通过扫描商家二维码,或进入线上平台下单购买,快递员将送货至各片区指定物品存放点,居民请在做好防护措施的情况下,尽快前往存放点提取。


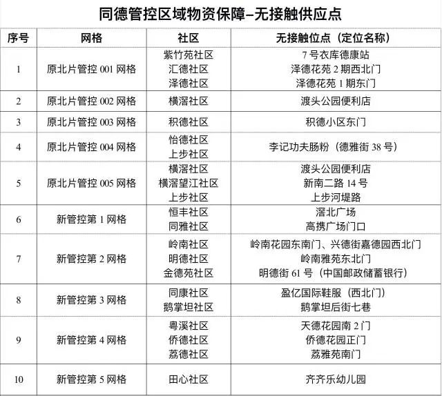
(二)流动供应点
为方便居民多渠道采购基本生活物资,同德街已启动物资保供小分队进网格。供应时间一般为每日上午10-12点、下午4-6点,供应地点以居民微信群通知为准,供应品类主要为肉、蛋、蔬菜、米、面、油。

(三)注意事项
1.各位街坊请带好户卡,按照居委安排,分栋、分区域逐批下楼采购,并及时关注群内消息。
2.现场务必听从居委、物管、志愿者等指挥,有序排队,前后人群距离保持一米以上间隔,优先照顾长者。
3.如有其他紧急特殊采购需求(药品、婴幼儿用品等),请及时联系社区居委申购。
▶ 各社区居委电话:

二、燃气服务
管控内燃气保供应公司:喜威燃气公司020-96917,或在微信公众号预约。
由于管控期间燃气配送时间相对较长,建议居民尽量使用电磁炉、便携式燃气炉等。
三、就诊服务
为保障民众最快速安全的就诊,降低感染新冠肺炎的风险,封控/管控区内的居民,切记不可以随意外出就医,请按照以下指引寻求帮助:
(一) 在非紧急情况下:请联系街道防控办或拨打所在街社区卫生服务中心电话,社区“三人小组”将提供上门诊疗、送药、核酸采集服务,如需到医院就诊,“三人小组”将负责联系救护车闭环转送,不得自行前往。
(二) 孕产妇先通过“穗好孕”小程序完整填写孕期保健资料,镇卫生院或社区卫生服务中心的妇保医生会与您保持联系,紧急情况下可直接拨打120急救电话求助,同时联系 “三人小组”上门紧急处置。
(三) 危急重症(心梗、中风、突发昏迷等)患者可直接拨打120急救电话,由其转运就医,同时联系“三人小组”上门紧急处置。
(四) 慢性病复诊居民,倡导通过互联网医院线上问诊、在线结算、药品配送等形式完成就诊服务,减少出行与接触。
(五) 单纯购药的居民,可在微信小程序“穗康码”中的“穗康购药”模块线上或者使用“广药健民”二维码购药。
(六) 就诊服务热线:
同德街防控办:020-86283601。
同德街社区卫生服务中心:18988965890。
当以上联系方式因故不能得到回应时,可以拨打紧急应急小组电话:020-36588490、17701938442。
四、宠物托管服务
为解决市民宠物托管、诊疗服务的需求,白云区已正式启用宠物临时安置点,为群众提供宠物托管服务,直至区内封控区、管控区解封。解封后,宠物主需在7个工作日内自行将爱宠带回家。
宠物临时安置点位于白云区动物卫生监督所内(白云区润云路16号),主要为白云区群众在封(管)控期间提供统一的宠物托管、诊疗服务。
▶ 申请流程:
1. 由宠物主人向社区(村委)提出申请。
2. 由镇街(社区、村委)通知白云区动物卫生监督所。
3. 白云区动物卫生监督所联合宠物临时安置点工作人员及志愿者上门接收宠物。如因封(管)控原因无法上门的,由镇街(社区、村委)指定人员送到约定地点。
4. 送至宠物临时安置点留置观察间对宠物进行新冠核酸采样检测。
5. 按照《宠物临时安置点现场工作管理手册》进行分区安全管控;宠物核酸检测阳性的在疾控部门指导下处理。
▶ 更多信息请咨询:
白云区动物卫生监督所:36291396刘志彬。
白云区农业农村局:86573769陈晓琴。
江夏社区
为保障江夏居民生活需求,江夏社区已在五个片区内设置生活物资供应点共12处。
请各位居民相互告知并凭出入证到相应的点采购物资。采购期间,请勿扎堆,务必戴好口罩、出示健康码、测温,排队保持一米距离,遵守秩序,采购完毕后请即返回住所,“两点一线”,不要逗留。
1.一片区:江夏东二街32号门口
2.一片区:江夏东一街29号旁
3.二片区:谊品生鲜(江夏北一路5号105铺、106铺、107铺)
4.三片区:江夏北二路横枝坜自编8号 鹤翔商务楼
5.四片区:江夏北三巷3号(丽莎数码摄影中心门口)
6.四片区:江夏松猫岭大街入口10米处(蓝天公寓旁)
7.四片区:泰源生活超市(江夏白社直街1号首层)
8.四片区:哆宜哆生活超市(江夏村大塘大街松猫岭自编1号A栋)
9.四片区:惠众生鲜超市(青龙大街28号之二101铺)
10.四片区:乐尔家生鲜超市(江夏村青龙大街32号)
11.五片区:源锦生鲜店(江夏北十四巷6号102)
12.五片区:榕枫商店鸿润批发部(江夏村五社工业区夏新楼1号)
棠溪村
目前,棠溪联社联手“朴朴”超市,在棠溪村建立了7个物资配送点,白云区供销社则设置抗疫应急物资供应点3个。请街坊们佩戴好出户卡,分批有序前往购买。
▶ 7个物资配送点

▶ 3个抗疫应急物资供应点

文、图/广州日报·新花城记者:汤南 通讯员:黄敏茹、张如燕
标题图:视觉中国
广州日报·新花城编辑:苏琬茜