重磅喜讯!
黄埔斩获21项
省科学技术奖
实力出圈!

4月15日,广东全省科技创新大会在广州召开,大会表彰了2021年度广东省科学技术奖获奖人员和单位。
2021年度广东省科学技术奖共授奖180项,黄埔区喜获21项奖励,包括科技进步奖19项、技术发明奖2项。

△广州科学城 贾自豪/摄
话不多说
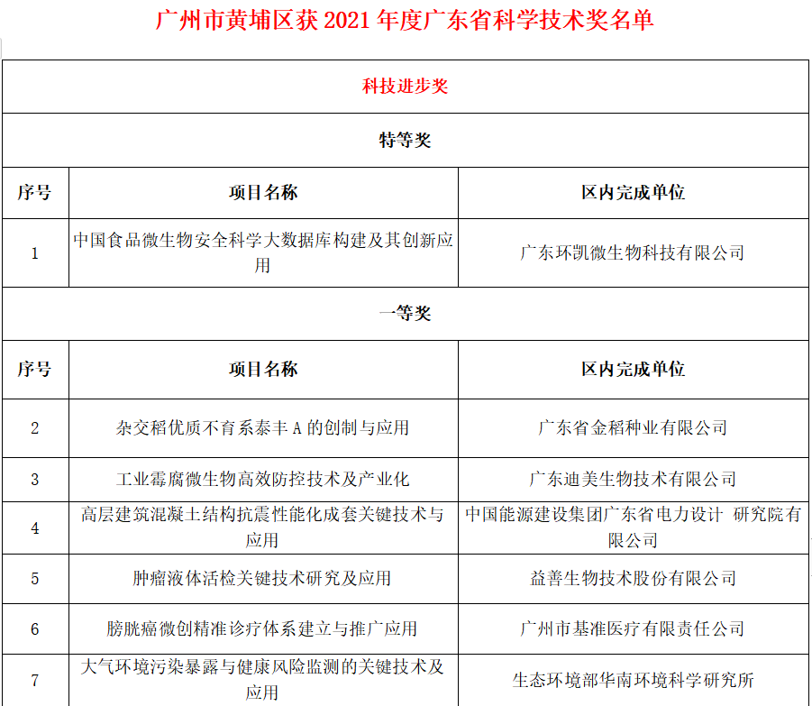
↓ 先来康康我区的获奖名单 ↓



名单中可以看到
由广东环凯微生物科技有限公司参与完成的
“中国食品微生物安全科学大数据库
构建及其创新应用”项目
荣获科技进步奖特等奖
该奖项全省共3项
↓ 项目知多D ↓
“中国食品微生物安全科学大数据库构建及其创新应用”项目针对我国食品产业中微生物安全防控领域的重大科学问题和关键技术瓶颈,以“大数据”—“菌种基因”—“新靶标”—“控制关键技术”为主线,实现了从科学大数据库构建到产业防控应用的系统性重大原始创新,有效解决了我国食品微生物安全“卡脖子”的重要科技问题,显著提升了防控效率,使微生物污染率下降90%以上。
该成果全面提升了我国食品产业微生物安全保障水平,并在脱贫攻坚与乡村振兴中发挥了重要作用。
此外
还有这些单位也实力非凡
拿下了一、二等奖
↓↓↓
广东省金稻种业有限公司、广东迪美生物技术有限公司、中国能源建设集团广东省电力设计研究院有限公司、益善生物技术股份有限公司、广州市基准医疗有限责任公司、生态环境部华南环境科学研究所6家单位完成的项目荣获广东省科技进步奖一等奖,全省共35项,我区占17.1%。
广州市食品工业研究所有限公司等12家单位完成的项目荣获科技进步奖二等奖,全省共104项,我区占11.5%。
广东省医疗器械质量监督检验所参与完成的“高分子生物活性可控接枝技术及其在血液净化中的应用”荣获技术发明奖一等奖,全省共5项,我区占20%;
广州赛特智能科技有限公司参与完成的“院感防控智能医疗机器人关键技术及应用”项目荣获技术发明奖二等奖,全省共7项,我区占14.3%。

△黄埔科创能力不断提升
图为广州科学城航拍 贾自豪/摄
科学技术奖获奖数量
是反映区域
自主创新能力、综合创新实力的
关键指标之一
一直以来
我区高度重视、强力推进科技创新工作
持续推动资金、土地、人才等
要素投入科技创新领域
科技创新能力不断提升
↓↓↓
➫ 科技创新指标连续3年居219家国家级经开区第一,广州高新区综合排名跃升至全国第4,连续3年4次获国务院督查激励;
➫ 全区聚集广州实验室、粤港澳大湾区国家技术创新中心、中科院系列院所及各类高端研发机构1000多家,高新技术企业超2100家,科技孵化器面积超过500万平方米,国家级孵化器16家;
➫ 全社会研发经费首次突破200亿,投入强度高达5.71%,成为全市首个突破5%的区域,达到国际领先水平,迈出了创新驱动高质量发展坚实步伐。

△粤港澳大湾区国家技术创新中心
贾自豪/摄
“十四五”期间
我区将深入贯彻创新驱动发展战略
全力推进科技自立自强
发挥创新主体优势
全力打造
世界一流高科技园区
努力成为
粤港澳大湾区国际科技创新核心枢纽
再发力 再创新 再突破
让我们一起期待
黄埔更加灿烂的明天

文 | 钟飞兴、朱珩毓
来源丨区科技局
编辑丨一施
审核 | 一龙
复核 | 一妮
签发 | 徐清杨
出品丨黄埔区融媒体中心
转载请注明丨广州黄埔发布