截至4月14日收盘,根据同花顺数据显示,房地产开发板块涨幅超3%,其中,京能置业、渝开发、中交地产、金科股份、京投发展等个股涨停,保利发展大涨超6%,华夏幸福、新城控股涨幅超5%。

记者注意到,3月中旬以来,房地产板块个股出现一轮上涨行情,但部分房企股东借股价高位进行减持动作。
4月13日,中交地产发布大股东减持股份预披露公告。该公告称,重庆渝富资本运营集团有限公司(以下简称“重庆渝富”)持有中交地产股份有限公司股份62,338,880股(占公司总股本比例8.96%),本次计划减持公司股份不超过20,863,010股,占公司总股本比例3%,其中通过证券交易所集中竞价交易方式进行减持的,将于本减持计划公告之日起15个交易日之后的6个月内进行;通过大宗交易方式进行减持的,将于本减持计划公告之日后的6个月内进行。

除了重庆渝富外,湖南华夏及其一致行动人也在进行了减持。4月8日,中交地产发公告称,自去年12月15日至2022年4月6日期间,股东湖南华夏及彭程合计减持823.95万股,减持比例为1.18%。
其实,除中交地产股东外,已有多家上市房企股东进行减持。4月8日,华远地产在发布的《持股5%以上股东减持股份计划公告》称,北京北控京泰投资管理有限公司因经营发展及资金需求,拟自公告披露之日起15个交易日后的6个月内,通过集中竞价方式减持公司股份不超过1080万股,即不超过公司总股本的0.46%。
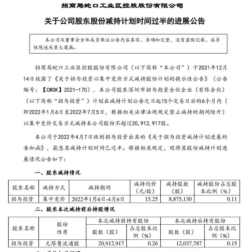
4月8日,招商蛇口发布公告称,公司于2021年12月14日披露,公司股东深圳市招为投资计划减持不超过2091.29万股公司股份,截至公告日,深圳市招为投资已减持887.51万股,占公司总股本的0.11%。

东兴证券认为,从历史来看,地产板块走势与政策相关性强,而政策面的松绑则与房价的走势息息相关。伴随着中央和部委的表态与各地放松政策的发布,市场对于政策加码的预期逐渐明朗,地产板块开始走出明显的强势行情。不过长期而言,具备高信用的房企发展才更为稳健。
文/广州日报•新花城记者 张露
图/广州日报•新花城记者 张露
广州日报•新花城编辑 谢婵