为保障广大人民群众身体健康和生命安全,根据市、区疫情防控工作统一安排,2022年4月9日上午10时30分起海珠区启动全员核酸检测。请市民们有序前往就近检测点检测!

核酸检测点位及地址
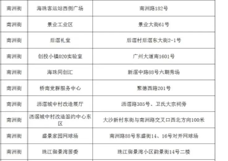
海珠客运站外广场(地址:南洲路182号)
景业工业区(地址:景业大街61号)
后滘礼堂(地址:后滘村后滘东大街2-1号)
创投小镇020实验室(地址:广州大道南1601号)
海珠同创汇(地址:新滘中路88号六期秀场)
桥南党群服务中心(地址:聚德西路201号)
沥滘城中村改造展厅(地址:沥滘路305号、卫氏大宗祠旁)
沥滘城中村改造签约中心东区(地址:大沙新村东街与南洲路交叉口西北方向100米)
盛景家园网球场(地址:南洲路88号东盛街14、16号对开网球场)
御景湾居委会(地址:韵景街14号二楼)

注意!请健康码为黄码的居民前往黄码核酸检测点:南洲街社区卫生服务中心(地址:海珠区南洲路88号)。
温馨提示
1.请携带手机,准备好“粤核酸”小程序采样码,佩戴口罩。确保“应检尽检”。
2.请注意保持“一米线”距离,听从工作人员指挥,有序排队,按要求进出场地。
3.不交谈、不聚集,做好自我防护。
4.在接种新冠疫苗48小时内暂不进行核酸采样,待48小时后再进行采样,但需及时向社区工作人员报备说明情况。
5.核酸检测结果出具前,请尽量减少流动,不参与聚集性活动,如有发热等不适症状,请主动到就近医院发热门诊就诊。
【记者 卫静雯】通讯员 刘木子
【编辑 吴永秀】
消息来源 南洲街道办事处