3月31日,增城区教育局公布《2022年增城区义务教育学校招生工作方案(征求意见稿)》(以下简称《方案》),向社会公开征求意见。

《方案》显示,增城区将于4月29日公布区招生细则,公办小学招生将于5月6日至10日进行网上报名。
值得注意的是,根据《方案》,增城区今年拟新增学位占用年限规定,以及提到华南师范大学附属中学增城学校、华南师范大学附属增江学校、增城中学、增城二中、朱村中学、仙村中学6所学校,将面向全区学生资源共享招生。
此外,针对备受家长关注的华南师范大学附属中学增城学校,增城区教育局同时发出了学位预警。
新增学位占用年限规定:
要求居住房产无以往业主小孩在对口小学就读1-6年级
家长需要注意的是,与去年的招生工作方案相比,增城今年拟新增学位占用年限规定。
小学入学方面,用于小学入学登记的实际居住地有效文书资料为2022年5月1日后取得的家庭,该住宅单元需满足无以往业主小孩在对口地段小学在读一至六年级(同一家庭适龄儿童申请入学的除外)。
初中入学方面,用于初中入学登记的实际居住地有效文书资料为2022年5月1日后取得的家庭,该住宅单元需满足无以往业主的小孩 在对口地段初中在读七至九年级(同一家庭适龄儿童申请入学的除外)。
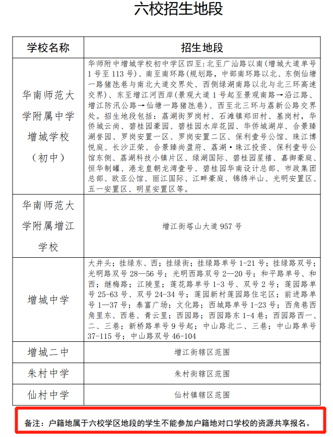
值得关注:六校初中将面向全区学生资源共享招生
另一值得家长关注的是,《方案》中指出,华南师范大学附属中学增城学校、华南师范大学附属增江学校、增城中学、增城二中、朱村中学、仙村中学六所学校(以下简称“六校”)的初中将面向增城全区学生资源共享招生,使更多学生都有入读增城优质学校的机会,让优质教育资源惠及更多学生。
《方案》显示,这六所学校的招生方式有2种:就近入学和资源共享。
哪些学生有机会参与六校资源共享招生?
根据《方案》,具有增城区户籍和学籍的小学应届毕业生,属于六校资源共享的招生对象。
但是,户籍地属于六校学区地段的学生不能参加户籍地对口学校的资源共享报名,例如,朱村户籍的毕业生不在朱村中学的资源共享对象范围内;石滩、荔湖户籍的毕业生则不在华南师范大学附属中学增城学校的资源共享对象范围内。

六校资源共享报名方式
根据《方案》,2022学年,华南师范大学附属中学增城学校初一计划招生总人数为350人,华南师范大学附属增江学校为135人,增城中学为290人,增城二中为690人,朱村中学为490人,仙村中学为490人。
而该六校初中阶段的资源共享招生计划人数如下图所示:


这6所学校的就近入学方面,《2022 年华南师范大学附属中学增城学校等六所学校初中招生方案(征求意见稿)》中提供了招生地段。需要注意的是,户籍地属于六校学区地段的学生不能参加户籍地对口学校的资源共享报名。
学位预警:
报读华附增城学校的学生应同时报名其他小学或初中
据此前媒体报道,华南师范大学附属中学增城学校项目位于广州市增城区石滩镇南北大道西侧,共设84个班,其中小学36班,中学48班。

华附增城学校初中的招生地段范围

华附增城学校小学部的招生地段范围
家长还要注意,针对华南师范大学附属中学增城学校,增城区教育局同时发出了学位预警,称鉴于报读华附增城学校的人数可能较多,申请人应按照《2022年增城区义务教育学校招生工作方案》的时间节点及相关规定,参加公办小学或民办小学、公办初中或民办初中的报名,以备电脑派位未中签时,按原方式申请入读对口公办学校或报读民办学校。

备受瞩目:
执信中学增城实验学校今年一年级招生360人
近年来,增城相继引入了广州大学附属中学、广州二中、华南师范大学、广州市执信中学等知名学校在增城开办公办学校。《方案》中也列出了这些学校的2022学年招生计划表。
其中,广州市执信中学增城实验学校是增城与执信中学合作打造的九年一贯制公办学校,位于增城区荔湖街三联村,2022学年,该校小学一年级计划招生360人,初一则为400人;广州市增城区应元学校由广州市增城区教育局与广州二中教育集团合作创建,位于增城区永宁街岗丰村陈家林(碧桂园凤凰城云顶),初一计划招生400人;增城区实验中学(广大附中增城实验中学)初一计划招生500人。
增城区公办小学报名时间为5月6日至10日
根据《方案》,4月29日增城区将公布区内招生工作细则。
5月6日至10日,进行公办小学招生网上报名。具有广州市户籍的适龄儿童的父母或其他法定监护人,应登录“广州市义务教育学校招生报名系统”(http://zs.gzeducms.cn)填写报名信息。适龄儿童的家庭不具备网上报名条件的,其父母或其他法定监护人可在报名时段内前往地段小学现场提出申请。
网上报名登记成功后,于5月21日至23日(根据报名时网上预约的时间)到报名学校进行资料审核。
6月10日前,公办小学确定地段生录取结果并通知学生及其家长。
6月25日,进行公办小学、民办小学新生注册。
公办初中由小学毕业学校统一报名或由其父母或其他法定监护人向户籍所在地教育指导中心报名。公办初中学校于6月23日将录取结果通知学生及其家长,于7月9日组织新生注册。

增城区义务教育学校招生工作时间安排
文/广州日报·新花城见习记者:林欣潼
图片均来源于增城区人民政府官网
广州日报·新花城编辑:林霞虹