3月8日,红星资本局注意到,乐华娱乐集团(简称“乐华娱乐”)于港交所递表申请上市。中信建投国际、招商证券国际为联席保荐人。

根据弗若斯特沙利文数据,乐华娱乐在中国所有艺人管理公司中排名第一,旗下拥有王一博、孟美岐等知名艺人,阿里影业和字节跳动旗下公司量子跃动为其股东。
年收入近13亿元
超9成营收来自艺人管理
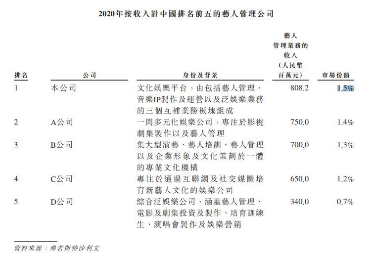
乐华娱乐成立于2009年,招股书显示,根据弗若斯特沙利文数据,2020年按收入计算中国前五大艺人管理公司总收入为人民币32亿元,占同年总市场份额约6.1%。而乐华娱乐艺人管理业务收入,在中国所有艺人管理公司中排名第一,市场份额约1.5%。

招股书显示,乐华娱乐的业绩在过去三年快速增长。2019-2021年,公司收入分别达到人民币6.31亿元、9.22亿元、12.90亿元,复合年增长率为43.0%;净利分别约为人民币1.19亿元、2.92亿元、3.35亿元,复合年增长率为67.6%。
乐华娱乐三大业务板块分别为艺人管理、音乐IP制作与运营、泛娱乐业务,在2021年的营收分别占公司总收入的91%、6.1%和2.9%。乐华娱乐表示,艺人管理部分,乐华娱乐已建立完善且专业的艺人管理体系,截至最后实际可行日期,有58名签约艺人及80名参加训练生计划的训练生。公司旗下艺人包括韩庚、王一博、孟美岐、范丞丞等知名艺人。签约艺人在多项制作中扮演重要角色,如剧集《理想照耀中国之抉择》《风起洛阳》及《冰球少年》、电影《革命者》《建军大业》及《建党伟业》,以及综艺节目《这!就是街舞》及《极限青春》。

但超9成营收来自艺人管理,也意味着乐华娱乐受艺人的影响很大,业绩存较大风险。乐华娱乐在风险披露中也提示,“我们的大部分收入来自艺人管理业务。倘我们未能维持与艺人及训练生的关系或扩大我们签约的艺人及训练生的数目,我们的业务、财务状况及经营业绩或受重大不利影响。”
阿里影业、量子跃动为背后股东
今年曾突击分红4亿
股权方面,据招股书数据,上市之前,公司创办人兼董事长杜华女士持股50.18%,阿里影业通过Interform Construction Supplies Limited持股14.25%,字节跳动旗下公司量子跃动通过Afflatus Limited持股4.74%,华人文化通过CMC Sports Investment Limited持股14.25%。
虽有知名头部企业的资本加持,但乐华娱乐的上市之路走得并不顺利。招股书显示,乐华娱乐旗下非全资子公司乐华有限公司曾于2015年9月在新三板挂牌,考虑到交易活动、股票流动性和品牌知名度可能无法满足预期,2018年3月从新三板退市。此后,随著乐华有限公司业务规模的持续增长,为进入具有更广泛投资者基础的资本市场,乐华有限公司于2018年考虑探索在上交所主板上市的方案,但中国证监会官网显示,乐华娱乐自2018年4月开始接受招商证券上市辅导,在进展报告更新到16期以后终止了上市辅导,A股上市计划落空。
值得注意的是,乐华娱乐在招股书中表示,2020年10月,乐华娱乐子公司乐华有限公司向股东宣派股息2亿元,2022年3月在上市前再度分派股息4亿元。而近两年乐华娱乐的盈利为6.27亿元,也就是说,公司上市前两年利润经过分派股息已所剩无几。
红星新闻综合报道 记者 杨程
原标题:《乐华娱乐拟赴港上市:超9成营收来自艺人管理,今年突击分红4亿》
来源:澎湃新闻
广州日报·新花城编辑:陈婷婷