2月8日,国家中医药管理局官网对第四届国医大师和第二届全国名中医评选表彰的拟表彰人选予以公示:拟授予丁樱等30人国医大师称号,拟授予丁丽仙等102人全国名中医称号,现予以公示。公示期为2022年2月8日至2022年2月14日。在这份国家级中医大咖的表彰名单中,广州中医药大学第二附属医院的林毅拟当选第四届国医大师,南方医科大学吕志平、陈宝田,广州中医药大学张忠德、罗颂平拟当选第二届全国名中医,共5位广东中医上榜。

拟当选第四届国医大师的林毅是全国知名的乳腺病专家,她出生于福建省的一个医学世家,父母、外祖父都是当地有名的医生。1984年,林毅在桂林市中医院成立了中国第一个中医乳腺病专科,并于1995年获国家中医药管理局授牌成为首家全国中医乳腺病防治中心,因此成为了全国乳腺病学科的领军人物。
1997年,时年55岁的林毅又来到广东省中医院组建乳腺专科,在5年内完成了从零到国家级重点专科的突破,2002年该院乳腺科获评为国家中医药管理局“十五”重点专科建设单位,并相继获评为国家中医药局“十一五”至“十三五”重点专病建设项目。
国医大师是中医药工作者的杰出代表,“国医大师”的称号是中医药行业的最高荣誉。为推进中医药学术思想的继承和创新,相关部门从2009年开始开展“国医大师”的评选表彰,每届评选只有30人,目前已评出三届。此前广东有三位国医大师,分别是邓铁涛、禤国维和周岱翰教授。
另外,2017年我国首次开展国家级名中医评选,第一届共评出100位,其中广东入选四位,分别是刘茂才、邱健行、欧阳惠卿、林毅。
国医大师与全国名中医名单拟入选名单——
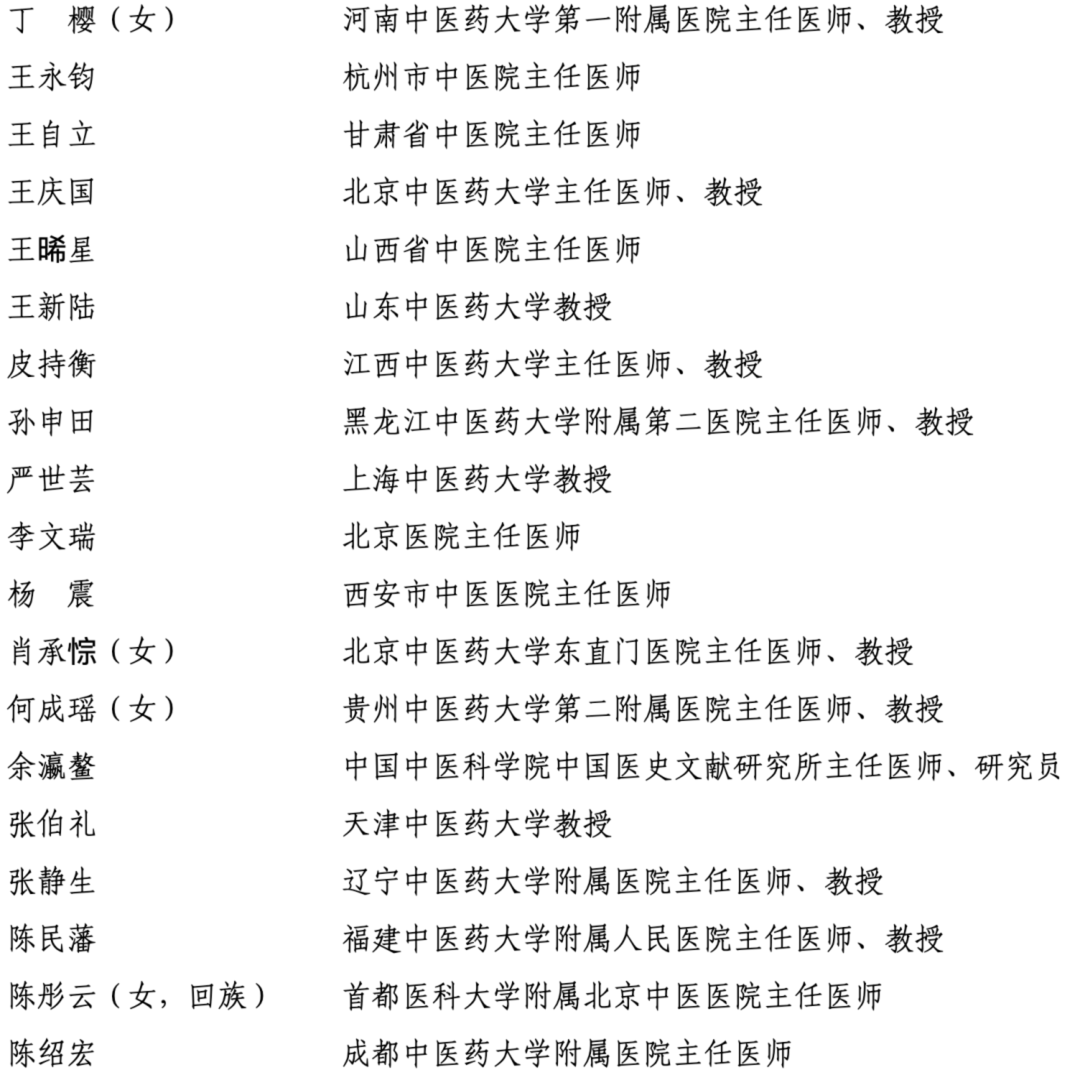
第四届国医大师拟表彰人选名单
(30名,按姓氏笔画排序)


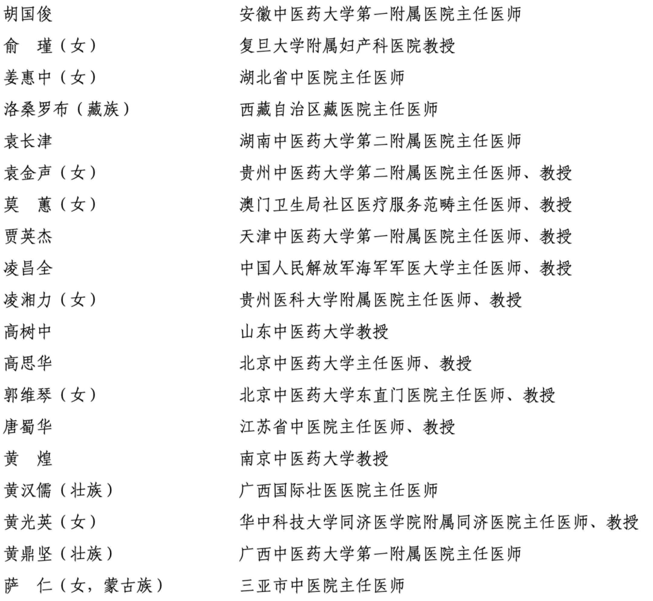
第二届全国名中医拟表彰人选名单
(102名,按姓氏笔画排序)






广州日报·新花城记者:周洁莹
广州日报·新花城编辑:张映武