花地接花津,四时皆似春,满城的花香,在荔湾;一湾溪水绿,两岸荔枝红,乡愁的眷恋,在荔湾;天工人可代,人工天不知,绝美的岭南技艺,在荔湾;虾饺烧麦、云吞肠粉,地道的西关风味,在荔湾;岭南骑楼、西关大屋,风情万种的文保建筑,在荔湾……





荔湾,街巷里尽是故事。这个春节,荔湾敞开怀抱,邀请八方游客、街坊朋友走进荔湾,倾听荔湾,了解荔湾。
今年春节,荔湾将以“福虎生威过大年,西关春节有年味”为主题开展一系列丰富多彩的文旅活动。看大戏、行花街、学非遗、品民俗、观画展、做手工……2022年新春最具岭南味的视觉盛宴,荔湾已经准备好了!请朋友们收下这份来自荔湾的诚挚祝福和新春贺礼,到荔湾来感受浓浓的年味,过一个不一样的文化春节。

看大戏 聆听粤韵佳音
正月初一至初六每天下午,粤剧艺术博物馆举办“梅花牡丹竞芳菲”——文艺名家广福台惠民演出活动,中国戏剧梅花奖得主(黎骏声、吴非凡、苏春梅、崔玉梅等)、中国曲艺牡丹奖得主(梁玉嵘)及著名粤语相声表演艺术家黄俊英、何宝文等文艺名家将走进粤剧艺术博物馆广福台轮流领衔演出,粤剧优秀私伙局团队将进行展演交流,丰富假期文化娱乐生活。

除了白天,夜间演出同样精彩。正月初一晚,粤剧艺术博物馆园林将编排“粤韵园音”夜间实景演出。《游园惊梦》《梦会太湖》《缘梦荔枝湾》等经典戏目、曲艺弹唱依托园林叠石、戏台、船舫、湖面等实景呈现,将为观众带来新的视觉体验。


行花街,再现水上花市
行花街、转大运,是广州人的过年习俗。“水上贩花”是西关花市一大特色。今年春节,西关永庆坊旅游区将通过线上的方式展现水上花市历史、西关文化、粤语文化、非遗传承、花窗花影、花船巡游等板块。

永庆码头也将装置水上花市花船,带来“福虎市集”,利用线上线下相结合的方式,让游客在传统与新潮间感受不一样的春节。

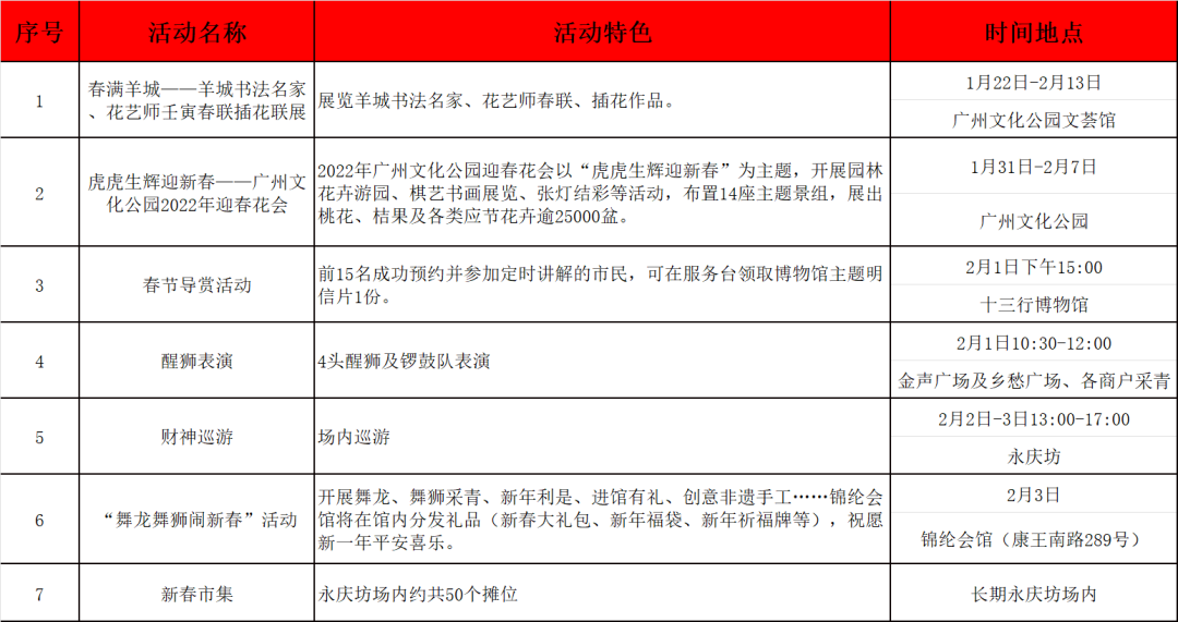
此外,以“虎虎生辉迎新春”为主题的2022年迎春花会将于1月31日(除夕)在广州市文化公园盛大开幕。

本届迎春花会将象征“力量、生机、勇敢、机智”的“金虎”这一文化元素巧妙融入园林布置中,营造出具有岭南特色的园林景观。花会共展出14座园林景组,桃花、桔果及各类应节花卉逾25000盆,各类构件、饰物1000件以上,同时开展园林花卉游园、摄影书画展览、戏曲歌舞表演等系列活动,期待与广大市民游客一起欢度佳节。




学非遗,品尝美食年味
由荔湾区新时代文明实践中心、区文化馆主办,各非遗大师工作室承办的“寻味非遗年 过西关春节”系列活动将在春节前后举办。



活动将邀请主播达人以直播方式助力“做粤菜过大年”“西关肠粉里的年味”“老广心里的云吞”“元宵汤圆甜甜做”等非遗美食体验活动,在新春佳节散发浓浓西关美食味。

品民俗,感受岭南新春
今年春节,永庆坊准备了多种岭南文化体验:古风汉服点燃国潮热情,春节舞狮增添老广年味,接财神收获新春小幸运。正月初三锦纶会馆开展舞龙、舞狮采青、新年利是、进馆有礼、创意非遗手工等“舞龙舞狮闹新春”活动,在西关,过一个热闹新年。

即日起至2月15日,永庆坊二期将换上过年新衣裳,本土手艺人李太欣巧手打造的玻璃纸“永庆福虎”主题花灯装饰形态呆萌喜庆,憨态可掬,诚挚地邀请大家前往拍照打卡。

观画展,鉴赏百年典藏
粤剧艺术博物馆的《百画梨园——粤剧艺术博物馆藏戏曲外销画展》汇聚粤剧艺术博物馆近年征集和研究成果的展示利用,一百余幅19世纪戏曲题材外销画熠熠生辉,以“戏画同盛”“画中梨园”“角色行当”和“曲尽其妙”四个主题分别讲述外销戏画的兴起背景、画中的精彩故事、角色行当以及曲艺活动。

做手工,体验巧手匠心
除了邀请广彩、牙雕、西村窑等非遗传承人开展非遗项目体验培训班以外,十三行博物馆也将在正月初二和初三举办“萌虎跃纸上”通草画体验活动,让市民以馆藏文物上的老虎图案为作画内容,体验通草画制作工艺的精妙绝伦。2月1日至2月6日,位于荔湾区花地大道309号花地湾生活馆也将举行年画彩绘、窗花剪纸、 立春插花、彩绘狮子头等丰富多彩的迎新年活动。

丰富多彩的荔湾春节活动已经筹备就绪,活动详情将在在“广州荔湾发布”微信公众号,永庆坊、粤剧艺术博物馆等活动主办方公众号上发布。请您关注荔湾区融媒体中心矩阵平台,了解最新活动详情。
玩转荔湾,别忘了提前做攻略!
荔湾是广州市中心城区,有着2200多年历史,是粤港澳大湾区广佛极点核心区,文化资源丰富,发展前景广阔,承担着推动广州率先实现老城市新活力的重要使命。

荔湾是广府文化的发祥地,是海上丝绸之路的起始地,是岭南文化中心的核心区。这里作为清代唯一外贸通商口岸长达85年之久,拥有全市超半数的历史文化街区,有各级文物保护单位188处、非遗项目45个,有西关大屋、西关美食、西关小姐等广受认可的文化符号。

近年来,荔湾坚持强特色、塑品牌,坚定文化自信,用心用情赓续岭南文化传统,创意转化、科技提升和市场运作,将独特的文化资源转化为地方特色浓郁的产品和服务。

健全岭南文脉保护传承体系,打造“荔枝湾·新西关”民俗文化特色品牌,推进老字号一条街、“三雕一彩一绣”“西关正骨”中医药文化创新发展,获评“中国民间文化艺术之乡”,蝉联“中国曲艺之乡”,文化软实力不断提升。

坚持文商旅创居融合发展,成功创建省级粤剧粤曲文化生态保护实验区,西关永庆坊旅游区成功获评国家4A级旅游景区和国家级旅游休闲街区,全市首个非遗街区在永庆坊正式开市,以永庆坊为起点的“广州老城新活力文化遗产深度游”成功入选全国12条“非遗主题旅游线路”。

荔湾入选2020年全国市辖区旅游综合实力百强区,已在全省乃至全国具有较高知名度和品牌影响力。以“绣花功夫”,让城市留下记忆 ,让人们记住乡愁。
荔湾风物荟萃、名胜云集,旅游资源丰富。打卡荔湾,这些地方值得去,这些美食值得尝。
老城市新活力路线:永庆坊

异域风情小岛:沙面

岭南建筑艺术的璀璨明珠:陈家祠

老字号商业步行街:上下九

独具活力的岭南古村:泮塘

不得不试的西关美食名家:广州酒家、莲香楼、陶陶居

【来源 荔湾区文广旅体局、广州荔湾发布编辑部 李元源】
【图片 广州荔湾发布往期、广州荔湾发布编辑部 陈文杰】
【编辑 邓菲菲】