“上午很多街坊过来买平价商品,因为价格实惠,大白菜、白萝卜、土豆等商品销售得很快。我们提前备好货,参与调价的商品备货量比平时增加三倍以上,接下来我们根据销售情况动态增加备货量。”1月27日是广州市发展改革委开展价格调控的第一天,在华润万家荔湾店内,不少市民前往购买年货,平价农副产品特别受欢迎。
春节是传统消费旺季,为了让市民买到价廉物美的平价商品,广州市发展改革委发布了《关于2022年春节期间实施农副产品价格调控的通知》(简称《通知》),组织平价商店开展春节农副产品价格调控,让市民安心过大年。市民可以在广州平价商店内,购买比市场平均零售价格便宜15%的蔬菜,比市场平均零售价格便宜5%的大米、食用油、猪肉等。

△街坊在华润超市内购买平价猪肉
根据《通知》,本次价格调控品种以广州市主要农副产品价格监测品种为主,包括大米、食用油、猪肉、鸡蛋、家禽、蔬菜6大类。调控实施时间为2022年1月27日至1月31日,共5天。平价商店包括华润万家生活超市、广东胜佳超市、广州西亚兴安超市等,共计80家门店。
1月27日上午,记者走进华润万家(荔湾店)超市,门口贴好了平价商品清单,清单包括鸡蛋、菜心、麦菜、白萝卜、排骨、清远鸡等近20个细分品类,其中菜心仅售2.99元一包,比广州菜篮子价格便宜15.22%,土豆1.99元一斤,比菜篮子价格便宜36.62%,上肉16.36元一斤,比菜篮子价格便宜5.16%。走进超市里面,在蔬菜、猪肉等摊位前,平价商品旁都有绿色笑脸标签,便于市民识别、选购。

“上午很多街坊过来买平价商品,因为价格实惠,大白菜、白萝卜、土豆等商品销售得很快。我们提前备好货,参与调价的商品备货量比平时增加三倍以上,接下来我们根据销售情况动态增加备货量。”该超市店总刘双伟告诉记者,今天猪肉准备了2、3头猪的量,是平时的两倍。开展价格调控后,原价2.9元一斤的土豆仅售1.99元一斤,原价7元多的鸡蛋降到了5元多,排骨从31元一斤降到了29元一斤,上肉仅售9.99元一斤。平价粮油也很受欢迎,原价63.9元的小农粘米现价36.99元,原价105元一桶的食用油现价80元。
广东胜佳超市采购总监潘秀清告诉记者,超市今天开始低于市场价销售平价肉菜商品,包括五花肉、排骨、菜心、鸡蛋等,总体比广州市菜篮子价格便宜了20%左右。
记者了解到,价格调控期间,生产、储备、配送等环节的项目单位加强了与广州市平价商店对接,在保障正常供应量的前提下,按照不高于调控前一周同品种同规格农副产品的市场平均批发价格(以广州市价格监测和成本调查中心发布的价格为准)供应广州市平价商店。
平价商店项目单位应在保障正常供应量的前提下,按照蔬菜类比市场平均零售价格低15%以上,大米、食用油、猪肉、鸡蛋、家禽类比市场平均零售价格低5%以上的价格销售农副产品。
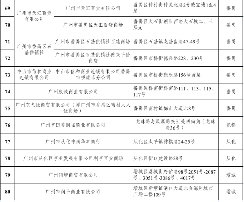
平价商店一览表

文/广州日报·新花城记者:刘春林
图/广州日报·新花城记者:高鹤涛
视频/广州日报·新花城记者:刘春林、高鹤涛
广州日报·新花城编辑:龙成柳