前两天的湿冷天气,让人感叹终于可以穿冬衣了,但令人可惜的是,发现又有衣服不合身。不知道如何处理?不做来个“断舍离”,将闲置的衣服放到家门口的旧衣回收箱吧!还支持线上预约上门回收喔。


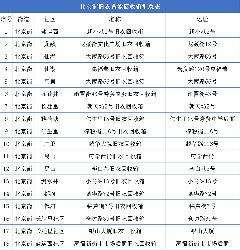
据小e了解,目前街道已经在每个社区或者街巷布置了18个蓝色的旧衣回收箱,方便居民就近处理,且投放后的24小时内,就会有工作人员进行处理。如果投放的衣物符合要求被回收,还可以兑换成金钱喔!
在北京街辖内,北京街环卫站还安排了工作人员专门管理多个旧衣回收箱。只要有居民投放衣服、棉被、玩偶等物品,工作人员就可以立即通过手机端获悉从而上门收取。待工作人员验证后,就会给予对应数量的金钱,作为街坊市民对垃圾分类回收工作的支持。目前回收给予的奖励金是衣服、玩偶、棉被0.2元/斤,纸皮0.5元/斤。
旧物换钱
回收品类:旧衣 旧书 纸皮 塑料
回收要求:干净、干燥、无异味、不发霉、不能湿水
不可回收:发臭、发霉、湿(潮湿)、脏、有液体

北京街旧衣回收箱一览表

回收箱使用方法

微信扫码→选择柜子规格、点击确认投放、自动开门→投放衣物并关门、投放完成→回收人员开始称重、支付费用到用户微信零钱。
预约上门回收方法:
1.可致电北京街辖内旧衣回收箱管理工作人员进行预约:莫先生 18926108267。
2.小程序预约上门回收:

微信扫码→填写资料→专人上门回收→现金奖励。
若有疑问欢迎致电400-8788329。
【记者 郭仲然】
【见习编辑 陈美宛】
信息及图片来源:北京街环卫站