近年来,广州市不断推进生活垃圾终端处理设施建设,无废城市建设稳步前进。与此同时,广州也时刻关注生活垃圾终端处理设施作业过程中的环境问题,长期对生活垃圾终端处理设施进行监测。


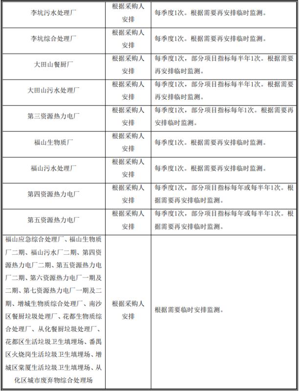
近日记者获悉,2022年,广州将继续对市内生活垃圾终端处理设施进行环境监测服务,设施包括兴丰生活垃圾卫生填埋场(含兴丰应急填埋场)、第一资源热力电厂(一分厂、二分厂)、李坑污水处理厂、李坑综合处理厂、大田山餐厨厂、大田山污水处理厂、第三资源热力电厂、福山生物质厂、福山污水处理厂、第四资源热力电厂、第五资源热力电厂;福山应急综合处理厂、福山生物质厂二期、福山污水厂二期、第四资源热力电厂二期、第五资源热力电厂二期、第六资源热力电厂一期及二期、第七资源热力电厂一期及二期、增城生物质综合处理厂、南沙区餐厨垃圾处理厂、花都生物质综合处理厂、从化餐厨垃圾处理厂、花都区生活垃圾卫生填埋场、番禺区火烧岗生活垃圾卫生填埋场、增城区棠厦生活垃圾卫生填埋场、从化区城市废弃物综合处理场。


不同的终端处理设施监测频次略有不同。例如,兴丰生活垃圾卫生填埋场、第一资源热力电厂、李坑污水处理厂等设施均需要每季度进行1次监测,第四资源热力电厂、第五资源热力电厂在每季度进行1次监测的基础上,部分项目指标每年或每半年进行1次监测,并根据需要再安排临时监测。
既然安排了定期监测,那么这些生活垃圾终端处理设施在作业过程中,会不会对环境造成过多污染呢?近日,记者走访了位于黄埔区的广州第三资源热力电厂。
走进资源热力电厂,眼前的美景颠覆了人们对垃圾处理厂的固有印象,反而像置身于一座美丽的花园。
这里空气清新,环境舒适。据广州环投的相关负责人介绍,在第三资源热力电厂环保科教中心,垃圾焚烧过程产生的烟气,首先会经过脱硝处理,氨气与氮氧化物发生化学反应生成无害的氮气和水,经脱硝后烟气进入脱酸塔,发生中和反应,烟气最后进入布袋除尘器,过滤出固体颗粒。经过这一系列处理后排放的气体,各项指标均优于国家标准。
园中的小水塘里,十几条活泼的锦鲤正在惬意游弋,池水全都是在垃圾处理过程中产生的渗滤液经处理后的水。园区严格按照环保要求,做到垃圾焚烧厂的污水零排放,所有污水经处理后用于园区自身建设,比如浇花、养鱼、清洁……
同时,力求环保,实现焚烧炉设计、研发、制造的国产化,燃烧更充分、更彻底,更符合南方垃圾的特性,广州环投国内首创“双脱酸双脱硝”烟气处理工艺,排放指标数优于国家环保标准(GB2014)和欧盟标准(EU2010),达到国际一流水平。建立二噁英实验室,取得CMA资质认证,对公众最为关心的二噁英指标进行不定期采样检测,为烟气处理的优化提供经验。从化二期采用超高压带内再热参数机组,是世界生活垃圾焚烧领域最高参数机组,发电效率比一般垃圾焚烧电厂高出10%以上,引领行业发展,具有里程碑式的意义。
文/广州日报·新花城记者:贾政
图/广州日报·新花城记者:杨耀烨
广州日报·新花城编辑:林静