近期以来,花都交通利好不断
↓↓↓
日前,又有好消息传来
广佛环线西环段计划年内开工、
广佛、广清城际公交专线正式开通
走,小编带你看详情~

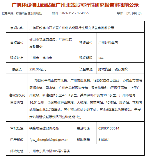
近日,广东省发改委发布了
《广佛环线佛山西站至广州北站段
可行性研究报告审批前公示》
项目总投资228.06亿元,建设期限为5年
据了解,广佛环线西环段
(佛山西站至广州北站)
计划年内开工建设

▲ 批前公示截图(来源:省发改委)
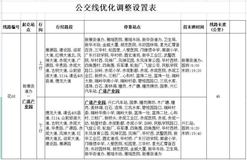
广佛环线佛山西站至广州北站段 位于佛山市东北部、广州市的西北部 是珠三角城际轨道交通网 重要组成部分 南环段:佛山西站至广州南站; 东环段:广州南站至白云机场; 北环段:白云机场北至广州北站; 西环段:佛山西站至广州北站。 广佛环线西环段 广佛城际公交专线(花81线)往返广州北站至三水大塘中心广场,全程途经59个站点,是在原花81线的基础上往佛山延伸13个站点。广佛城际公交专线延长了10公里,全程总票价还是维持原来的5元不变。 广清城际公交专线(花68线)往返新雅街道办至广清产业园,全程途经58个站点,是在原花68线的基础上往清远延伸1个站点。




来源:省发改委、广州日报、羊城交通广播电台