近日,
广州市交通运输局正式印发
《广州市交通运输“十四五”规划》
(以下简称《规划》)。
花都区被广州十四五规划文件多次提及,
包含航空领域、铁路通道、
城际轨道、城市轨道等。
接下来,
小编带你盘一盘!


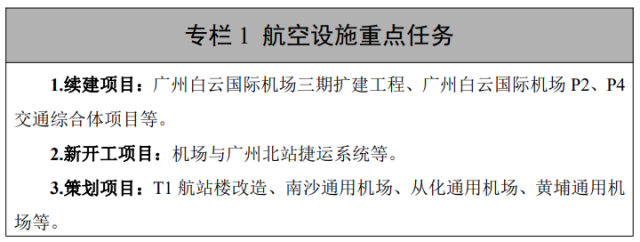
构建以白云国际机场为核心的
大湾区世界级机场群
白云国际机场是广州打造国际航空枢纽的重要载体。统计数据显示,2016年至2019年,白云机场运输生产业务量整体保持快速增长,旅客吞吐量年均增速为7.1%;在2020年,白云机场旅客量达到4376.8万人次,登顶全球第一位。

白云机场
接下来,广州将全面提升白云机场国际航空枢纽国际竞争力,推动区域机场群功能互补和协同发展,构建以白云国际机场为核心的大湾区世界级机场群。



➥加快推进广州白云国际机场三期扩建工程,完成白云国际机场第二航站楼东四、西四指廊,第四、第五跑道,第三航站楼及综合交通中心建设。
➥至2025年,白云机场将建成具备5条跑道、3个航站楼一流门户枢纽机场,实现白云国际机场旅客吞吐能力突破1亿人次,较2020年翻一番。
同时也在谋划推动珠三角枢纽(广州新)机场建设,构建以白云国际机场为核心的多机场体系,引领大湾区世界级机场群发展。







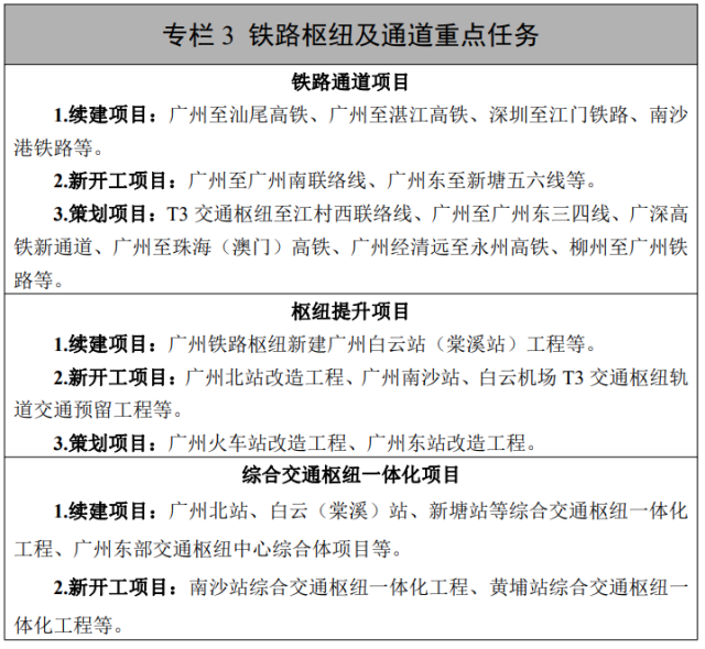
扩建广州北站为北部重要枢纽客站,
加强对重点地区的枢纽服务支撑。

广州北站综合交通枢纽项目(含T4航站楼)

在策划方面,
有两条高铁与花都相关,
分别是广州经清远至永州高铁(广州段)
和贵广高铁广宁至广州北联络线。

经永州、宁远、连州、阳山、英德等至广州。全线长 394 公里,为 京广第二通道,衔接呼南高铁、渝湘、成渝高铁通道,高速直连重庆、成都地区。广州北站-永州,15km。


造至大西南地区新通道,分离贵广高铁长、短途功能,提升长距离出行效率。




T3交通枢纽轨道交通预留工程建筑总平面布置图

T3航站楼内景效果图

广清城际广州北至广州段示意图

广花城际示意图


广佛环线佛山西站至广州北站段(广州段)示意图




今年将有3条地铁线路新开工,分别是轨道交通八号线北延段工程(滘心-广州北)、北延段拆解线(即轨道交通二十四号线:江府-纪念堂)及八号线东延段工程(万胜围-莲花)。其中两条都与花都有关。




广州北站(换乘9号线)-秀全公园-雅瑶-雅源-东镜-神山东-水沥-江府(换乘8号线)-桃源-均禾-白云大朗-夏茅-黄石-白云(棠溪)站(换乘12号线)-棠景-远景-梓元岗(换乘11号线)-纪念堂(换乘2、13号线)。

这么多大项目正在逐步落成
你最期待哪一个呢?

来源:广州市交通运输局、广州白云发布
部分图片:往期今日花都
编辑:花小馥