近日,广州市交通运输局正式印发《广州市交通运输“十四五”规划》。进一步提升综合交通枢纽能级,完善综合立体交通网络。规划至“十四五”期末,航空旅客吞吐量达到10000万人次/年,货邮吞吐量达到350万吨;广州港货物年吞吐量达到6.8亿吨;广州铁路枢纽旅客到发送量达到1.6亿人次,货物运输量达到3000万吨。
航空:机场设高铁站30分钟直达中心城区
全面提升白云机场国际航空枢纽国际竞争力,推动区域机场群功能互补和协同发展,构建以白云国际机场为核心的大湾区世界级机场群。至2025年,白云国际机场建成具备5条跑道、3个航站楼的一流门户枢纽机场,实现白云国际机场旅客吞能力突破 1亿人次。
规划引入高速铁路、城际铁路和城市轨道。推动机场30分钟直达中心城区、1小时通达珠三角城市、3小时联通泛珠三角城市。

航运:提升高端资源集聚辐射的国际航运枢纽
全面增强国际航运综合服务功能,推动广州港由国际大港向世界强港发展。优化港口布局,提升广州港专业化、规模化、智能化水平,成为粤港澳大湾区重要门户,服务泛珠三角区域和国家“一带一路”的国际航运枢纽。

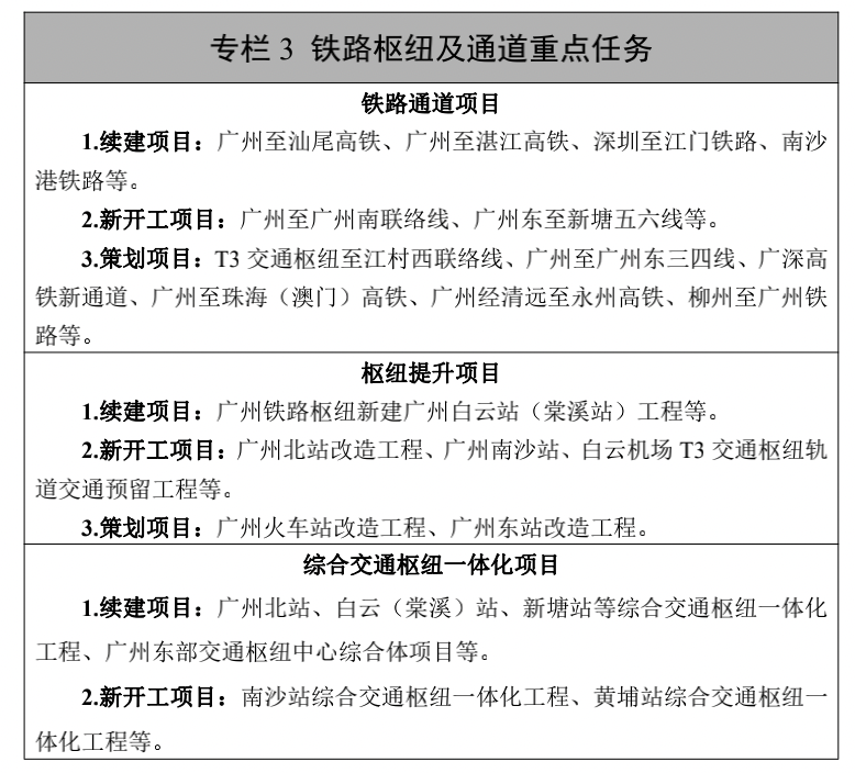
铁路:引高铁进中心区实现2小时互通省内
全面强化广州在国家铁路网中的地位,实施铁路枢纽能级提升工程,畅通国际通道,打造联通全国、辐射东南亚,衔接欧亚大陆的世界级铁路枢纽和粤港澳大湾区铁路中心。
推动形成10条出省通道格局,实现1小时直连大湾区、2小时互通省内、3小时互达泛珠三角、5小时联通长三角和成渝地区双城经济圈。规划引入高速铁路、城际铁路和城市轨道,形成高效便捷的多层次空铁联运系统。

物流:推进广州港港口型国家物流枢纽试点
按照打造“全球效率最高、成本最低、最具竞争力”的国际物流中心,着力拓展大通道、打造大枢纽、建设大口岸、搭建大平台、营造大环境,构建“通道+枢纽+网络”物流运 行体系,鼓励社会资本参与物流枢纽、节点建设营运,加快发展成为国内大循环中心节点城市和国内国际双循环战略链接城市。
推进广州港港口型国家物流枢纽试点,加快建设广州空港物流枢纽、南沙海铁联运枢纽、广州东部公铁联运枢纽。


城际轨道:实现广州与湾区城市60分钟轨道直达
共建辐射全省“轴带支撑、极轴放射”的城际铁路网络。实现广州与粤港澳大湾区城市60分钟轨道直达,广佛、穗莞中心30分钟互通,中心城区与南沙副中心、外围组30分钟直达。

公路:扩容对外联系通道
完善与周边城市深度互联的干线公路网。扩容对外联系通道,增强区域辐射能力。推进佛清从高速公路北段、清远清新至佛山南海高速公路、惠肇高速(白云至三水段)、增佛高速(天河至三水段)、佛山一环东延线建设。


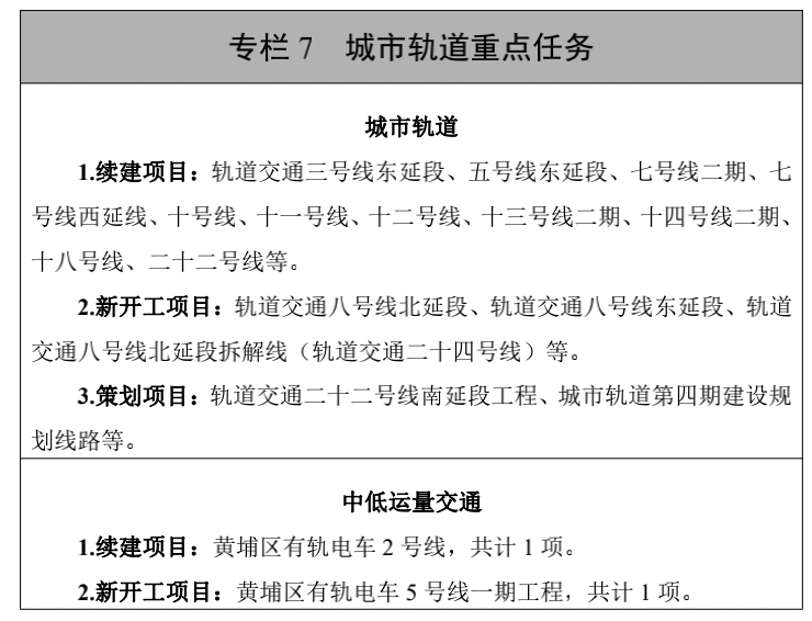
城市轨道:推进高快速轨道建设
加快多层次城市轨道交通网络建设。推进高快速轨道建设,加强主城区至副中心和外围城区之间的快速联系。加快建设地铁18号线、22号线2条高速地铁线路,以及3号线东延线、7号线二期、7号线西延线、13号线二期、14号线二期等 5条快速地铁线路的建设进度。

公路:推进跨市域道路建设
推进跨市域道路建设,促进广州与湾区城市互联互通。推进广佛出口放射线(二期)、沉香大桥、广佛大桥系统工程、广佛同心桥工程、玉兰路—港口路过江通道等项目建设,提升同城合作示范区内部交通联系便捷性,强化广佛互联互通。

便民交通设施:完善慢行交通系统建设
因地制宜加大非机动车道和步行道的建设力度,推进既有自行车道优化提升,完善行人过街设施,尽可能实施机非分离,保障非机动车和行人合理通行空间。

智慧交通:开展车路协同试点项目
推动建设智慧交通创新服务平台。持续升级完善“广州交通·行讯通”,为市民提供便捷的出行信息服务。建设城市级智能视频路内停车平台,形成覆盖全市中心区近5000个车位的路内停车智能化体系。

文/广州日报·新花城记者:刘春林
广州日报·新花城编辑:林静