7月15日,海珠区教育局公布,该区将于7月19日起开展小学生暑期校内托管试点服务。此举是为践行“我为群众办实事”,着力缓解暑期小学生看护难问题,满足家长对假期校内服务的需求。该区小学生暑期托管报名缴费全程依托区少年宫开发的服务平台,让家长足不出户,一目了然,一网完成托管申请及缴费流程。

□ 自愿报名参加,提供两种班型选择
据悉,海珠区有暑期校内托管服务需求的一至五年级学生,由学生家长自主自愿报名参加。服务原则为:政府主导、协同共建;家长自愿、公益普惠;先行先试、公开透明。
2021年暑假期间,海珠区共有实验小学(富基校区)、客村小学、知信小学(佳信校区)、第三实验小学、宝玉直实验小学(光大校区)、南武小学(南校区)、三滘小学、瀛洲小学以及第二期增加的同福中路第一小学(同福校区)9所试点学校,共开设2期校内托管服务。
每期10天,每期提供上午基本托管班和素质课程全日班供家长自主选择。原则上不超过35人/班,少于15人不开班。对报名人数多于招生计划数的班型,以电脑派位方式确定服务对象。
上午基本托管班以提供基本托管服务为主,主要形式为学生自主作业、自主阅读、自习等。
素质课程全日班在上午提供2门个性化素质教育课程(体育、艺术、科普活动、非物质文化遗产传承教育等)。下午为基本托管课程,主要形式为学生自主作业、自主阅读、自习等。素质课程全日班中午提供校内午餐、午休服务。
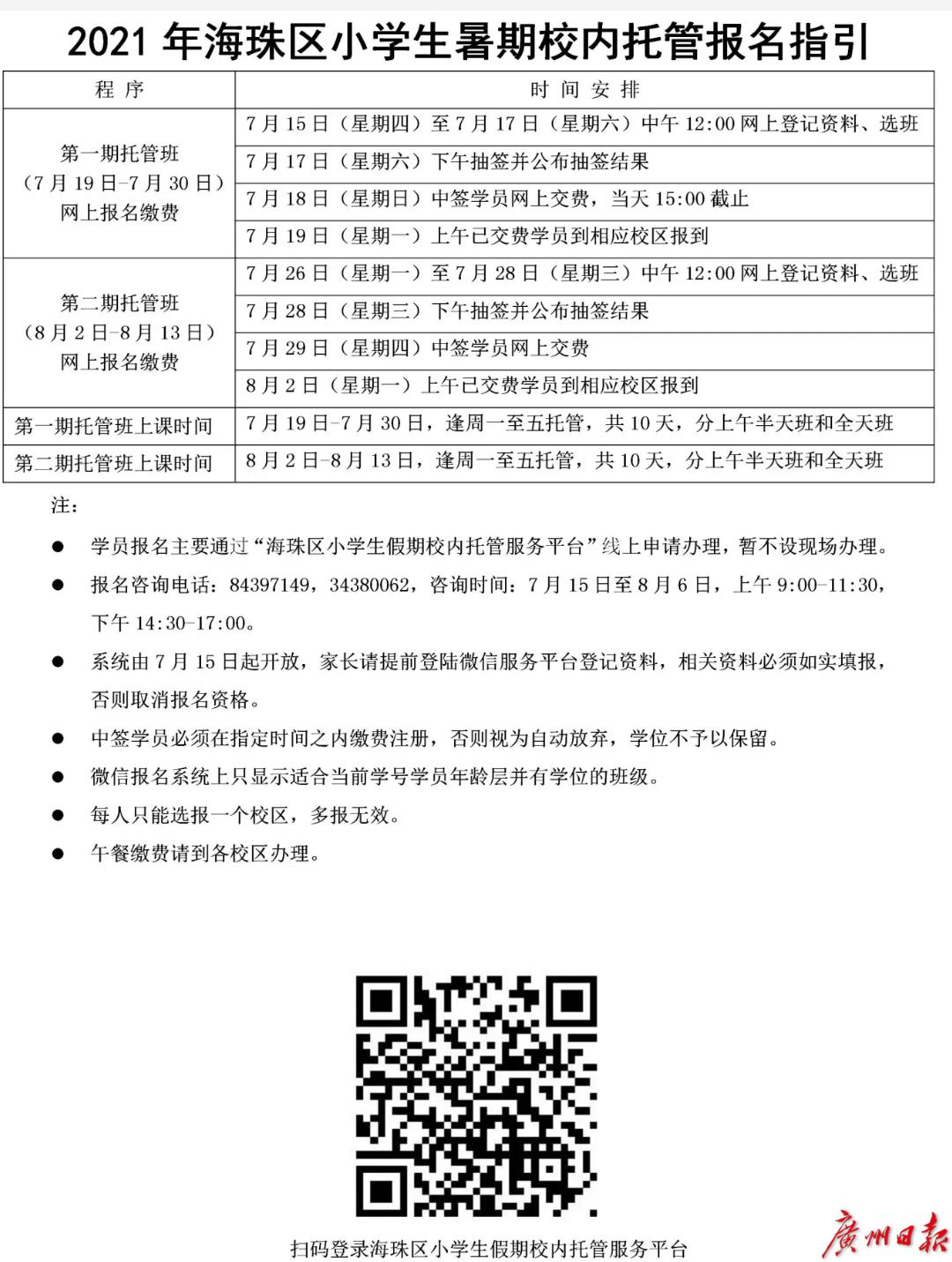
具体时间安排为:第一期:7月19日至7月30日,逢周一至周五工作日。第二期:8月2日至8月13日,逢周一至周五工作日其中,上午基本托管班的托管时间为8:30-12:00;素质课程全日班的托管时间为8:30-18:00。
海珠区小学生暑期托管试点安排表
↓↓↓

备注:
1、第二期增加海珠区同福中路第一小学(同福校区)为试点校区。
2、家长需教育孩子配合学校做好疫情防控工作。
□ 收费标准
海珠区暑期校内托管服务坚持“政府学校支持、家长合理分担、公益普惠透明”原则收费,在学校提供场地和资源的基础上,根据成本核算合理向家长收取费用。
上午基本托管班:20元/生/天,10天/期。
素质课程全日班:120元/生/天(含上午素质课程费、下午基本托管费,不含材料费),10天/期。
午餐费用由学校食堂或配餐公司按实收取,原则上不超过16元/生/餐(含午餐午休管理费)。
成功报名的家庭经济困难学生,可提交相关资料申请适当减免费用。

□ 还有其他课程提供更多选择
除了暑期校内托管,海珠区还有其他课程为孩子们提供更多选择。
海珠区少年宫暑期素质教育课程。海珠区少年宫东、西校区于暑期7月10日至8月1日,面向社会开设25门素质教育课程(106个班),由家长自主报名参与。
学校体美劳科技团队课程。海珠区内有条件的小学面向本校学生开设体育、艺术、科技、综合实践等课程,时间由各校自行安排。
文/广州日报·新花城记者:廖靖文、刘晓星
图/广州日报·新花城记者:廖靖文
广州日报·新花城编辑:苏琬茜