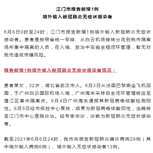
据江门发布消息,7日,江门市报告新增1例境外输入新冠肺炎无症状感染者。患者是按照省统一安排、从白云机场接转分流到江门隔离场所集中隔离的人员,在入境、救治中实施全程闭环管理,暂无对江门市造成传播风险。

江门市新型冠状病毒肺炎疫情防控指挥部办公室发布关于做好近期疫情防控工作的通告:
一、加强人员流动管理
全市各级党政机关、企事业单位、高校以及各级各类旅行社等单位带头落实非必要不出省的有关要求,并减少省内人员流动。请广大市民非必要不前往境外和国内疫情中高风险地区,尽量避免到疫情发生地出差旅行,如与中高风险地区人员接触须立即向所在社区(村)报告,自觉配合当地防控要求,落实相应的管理措施。非必要不出省,确有必要出省须出示72小时内核酸检测阴性结果。重点地区来(返)江人员健康管理按《江门市新型冠状病毒肺炎疫情防控指挥部办公室关于加强重点地区来(返)江人员健康管理的通告》执行。
二、加强人员聚集活动管控
全市停止非必要聚集活动,严格大型活动监管,从严从简开展节庆活动,会议活动尽量采取线上方式,原则上不举办大型群众性活动,确有需要举办的压缩人员规模、缩短时间。进入室内公共场所实行错峰、限流、测温、核查粤康码、佩戴口罩。卡拉OK、电影院、室内体育场馆、酒吧、洗浴中心等密闭场所严格控制人流。商场、超市、农贸市场等场所严格落实佩戴口罩、测体温、核查粤康码、保持社交距离等措施,防止人员过度聚集。
三、加强餐饮场所管理
餐饮场所提倡打包,减少堂食,每个包房不超过10人。严格做好餐饮从业人员每日上岗前体温检测和做好登记,工作期间务必保持清洁卫生、佩戴口罩。严格做好用餐人员的体温检测、佩戴口罩、核查粤康码措施。顾客非用餐时佩戴口罩、用餐时保持距离。使用公筷公勺,防止交叉污染。
四、加强重点场所管控
精神卫生、养老、福利、母婴类服务机构及监所等重点场所实行封闭管理。铁路、公路客运站、港口等站场落实口罩必戴、体温必测、健康码和行程卡必查等疫情防控措施,督促进站旅客做好个人防护。对候车场所、交通工具等及时落实预防性清洁消毒措施。
五、落实常态化防控措施
各行业、各单位要加强行业自律,严格落实常态化疫情防控要求,切实对全体员工落实佩戴口罩、日常测温等健康管理措施。请广大市民科学做好个人防护,做到常通风、戴口罩、勤洗手、测体温、保持社交距离。如有发烧、咳嗽等症状,立即前往就近医疗机构发热门诊就诊。就医途中全程佩戴口罩,做好有关防护措施,避免乘坐公共交通工具。
本通告自发布之日起施行。
江门市新型冠状病毒肺炎疫情防控指挥部办公室
2021年6月6日

来源 :江门发布
广州日报·新花城编辑 赵小满