新冠病毒大规模核酸检测正持续进行,采样点设置有哪些要求?实施过程要做好哪些预案?如何提高检测效率?现场要注意哪些细节?
为进一步保障新冠病毒大规模核酸检测的组织、采样、检测、报告全流程规范,确保实施安全有序、便捷高效广东省新冠肺炎防控指挥办新冠病毒检测工作专班制定出炉了《广东省新冠病毒大型核酸检测工作指引(试行)》。
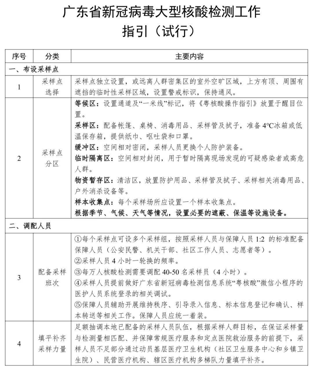
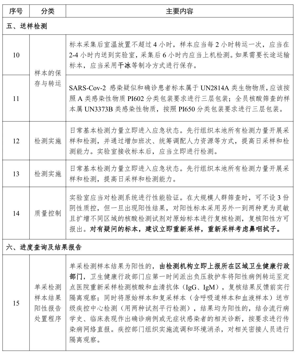
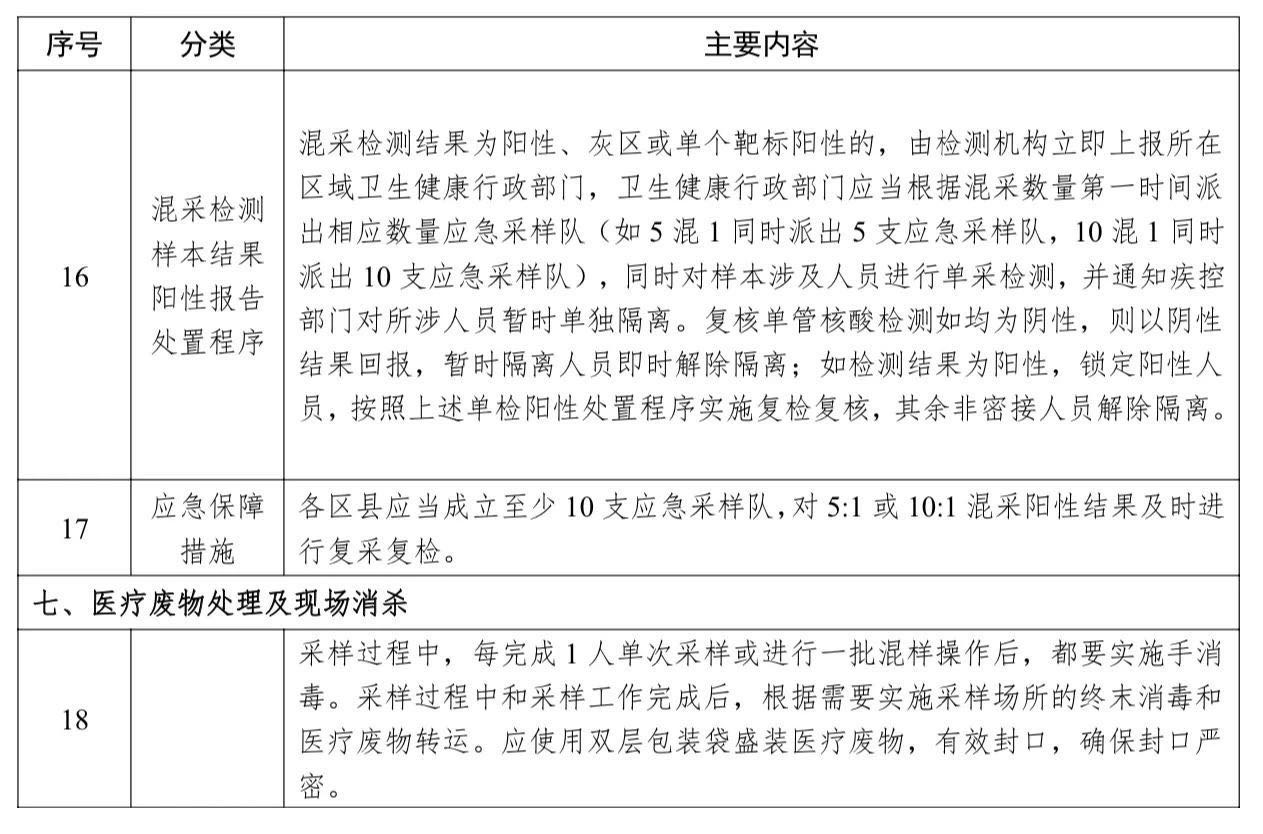
按照指引,核酸检测点设置有以下要求:
采样点选点应该独立设置,原则上应在远离人群密集区的室外空旷区域,上方有顶、周围有遮挡的临时采样区域,设置警戒标识,保持通风。
采样点必备分区应包括无葵花码服务点、等候区、采样区、已登记人员区、临时隔离区、物资暂缓区、样本收集点等区域,并根据季节、气候、天气等情况设置必要的遮蔽、保温等措施。
其中,无“葵花码”服务点提供咨询服务。建议无“葵花码”群众,通过家人或同行者代录信息后形成“葵花码”即可通行;提供信息录入及打印服务,为无“葵花码”并不具备他人代录条件的群众提供信息录入及葵花码打印服务。
此外,无“葵花码”服务点务必根据受检人群规模配备2-5台笔记本电脑及打印机,提供网络及微信软件,通过微信登录“粤核酸”小程序PC版,输入受检人信息并生成二维码后截图打印给受检人。
按照指引,采样点分区有以下要求:
采样区:需配备帐篷、桌椅、消费用品、采样管及拭子、采样相关消毒用品、户外消杀设备等。
临时隔离区:空间相对封闭,用于暂时隔离现场发现的可疑感染者或者高危人群。
物资暂缓区:清洁区,放置防护用品、采样管及拭子、采样相关消毒用品、户外消杀设备等。
样本收集点:每个采样场所应设置一个样本收集点。
按照指引,检测现场应采取以下措施加快效率:
等候区:要设置通道及“一米线”标记,并在入口处用广播或喇叭告知居民凭码进入,志愿者指引居民分流进入登记通道。
登记区:混采时采取1:5或1:10进行分组,每一登记台配备一名登记志愿者负责扫码登记及分组工作。登记时,样本条形码提供给该分组首位扫码的受检人,并依次进入已登记人员区,直到该分组完成。
采样区:关键志愿者需穿着防护服,指引已登记人员须有序到空闲采样台接受采样,首位扫码的受检人将条形码交给采样工作人员,该组一次接受采样后离开。
需要注意的是,登记区和采样区须分别设置伸缩隔离带,形成登记通道和采样通道。此外,采样区出口设置不能与入口在同一位置。
指引全文




文/广州日报·新花城记者何雪华
广州日报·新花城编辑吴婉虹