
5月19日,《广州市国民经济和社会发展第十四个五年规划和2035年远景目标纲要》(以下简称《规划纲要》)正式发布。其中,《规划纲要》明确在城市规划建设方面,广州要把全周期管理理念贯穿城市规划建设管理全过程,实施城市更新行动,建设精明增长的紧凑城市、精致城市,让城市焕发经典名城魅力、展现时代花城活力。
在城市空间布局方面,强调要完善枢纽型网络城市格局。具体来看,广州将以珠江为脉络,立足北部山林、中部都会、南部滨海自然地理禀赋,优化枢纽型网络城市格局。其中,中部突出数字牵引、国际都会功能,着重优化中心城区功能,加快城市发展向内涵提升转变,深化城市更新,提升行政管理、科教文卫、数字经济、高端服务等核心功能,增强高端资源配置能力,建设与国际大都市相匹配的世界一流城市中心。

南部突出科创引领、湾区门户功能,着重提升南沙城市副中心,建设综合性国家科学中心主要承载区,打造高水平对外开放门户枢纽,深化与深圳西部及佛山、珠海、中山联通发展,创建广深“双城”联动先行示范区。高品质规划建设莲花湾片区,打造连接广深港、广珠澳科技创新走廊的重要节点。

东部突出知识创新、智造高地功能,着重建设黄埔区、广州开发区高质量发展核心引擎,打造国家知识中心和中国智造中心,做强增城现代化中等规模生态城区,促进与深圳优质资源要素畅通流动,积极推动与东莞融合发展。
西部突出区域联动、同城示范功能,着重加快广佛全方位深度融合发展,强化交界区结对合作,提升广佛极点辐射力,加快打造广州南站门户枢纽。

北部突出城乡融合、生态屏障功能,着重做优做强生态功能、绿色经济,高水平发展临空经济,加快建设国家城乡融合发展试验区广清接合片区,提升乡村振兴和城乡融合发展质量。
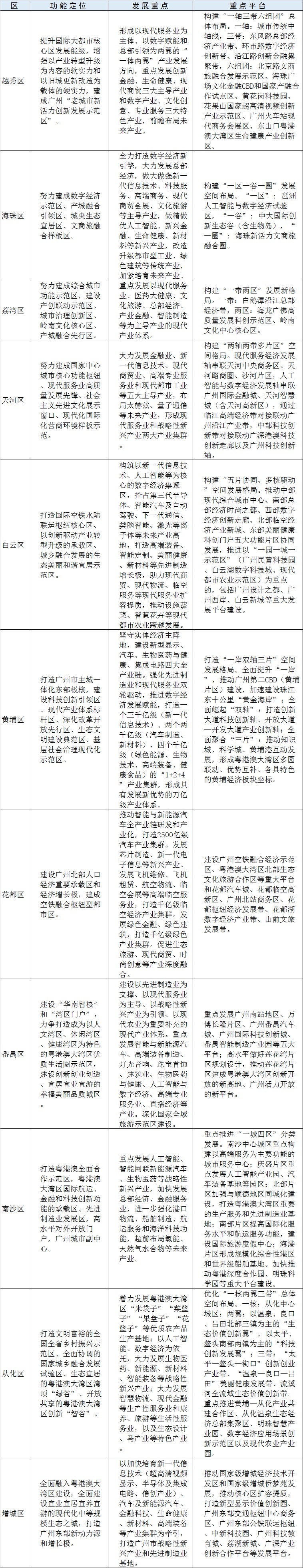
同时,《规划纲要》还对广州各区有序分工和协调联动发展进行了具体安排,明确了各区的功能定位、发展重点和重点平台,强调要综合各区资源禀赋、区位优势和产业基础,科学确定各区主体功能定位,明确主导产业和发展重点,形成横向错位发展、纵向分工协作的联动发展新局面。

一句话看广州11区功能定位
★越秀区:提升国际大都市核心区发展能级
★海珠区:努力建成数字经济示范区、打造数字经济新引擎
★荔湾区:努力建成综合城市功能示范区
★天河区:努力建成国家中心城市核心功能枢纽
★白云区:打造国际空铁水陆联运枢纽核心区
★黄埔区:打造广州市主城一体化东部极核、坚守实体经济主阵地
★花都区:建成空铁融合枢纽型都市区
★番禺区:建设“华南智核”和“湾区门户”
★南沙区:打造粤港澳全面合作示范区、广州城市副中心
★从化区:打造文明富裕的全国全省乡村振兴示范区
★增城区:打造广州东部新动力源和增长极
详解各区功能定位、发展重点和重点平台

文、表/广州日报·新花城记者 申卉 徐雯雯
图/广州日报·新花城记者 董业衡 耿旭静 骆昌威 杨耀烨 王燕 李波 吴子良 全杰
广州日报·新花城编辑 赵小满