关于印发《 广州市黄埔区 2021 年义务教育阶段学校招生工作实施细则》 的通知
全区各中小学:
现将《广州市黄埔区 2021 年义务教育阶段学校招生工作实施细则》 印发给你们, 请认真遵照执行, 切实做好本年度我区义务
教育阶段学校的招生工作。
附件:
1.广州市黄埔区 2021 年义务教育阶段学校招生工作实施细则
2.广州市义务教育阶段政策性照顾学生清单
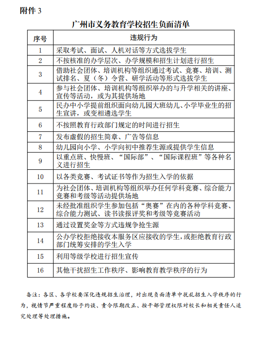
3.广州市义务教育学校招生负面清单
4.2021 年黄埔区小学招生入学工作时间安排表
5.2021 年黄埔区小升初工作时间安排表
6.2021 年黄埔区重点企业入学指标时间安排表
7.2021 年黄埔区来穗人员随迁子女“积分入学”时间安排表
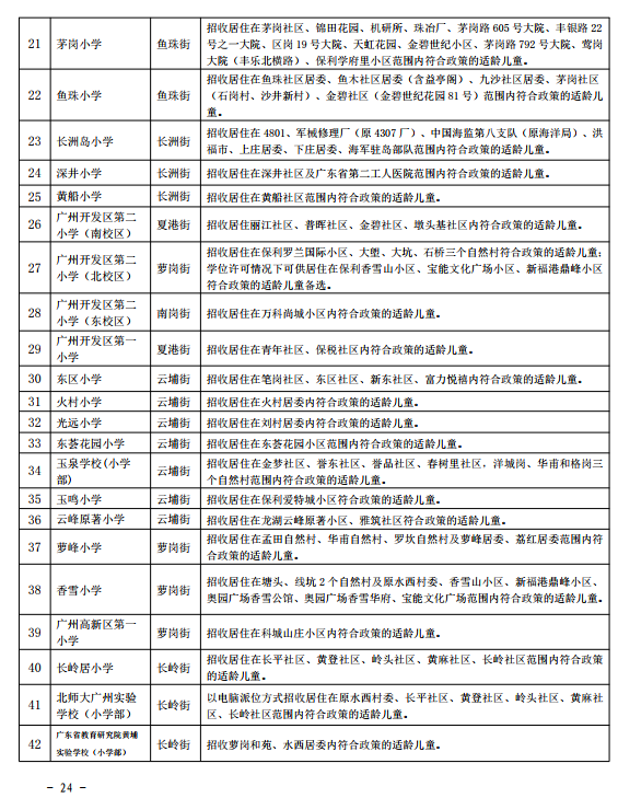
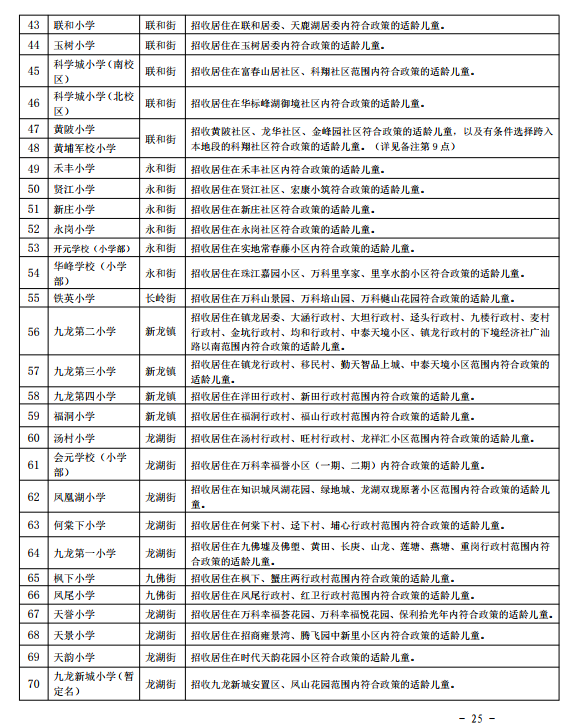
8.2021 年黄埔区公办小学招生地段划分表
9.2021 年黄埔区小升初电脑随机派位及对口直升分组表
10.2021 年黄埔区公办小学招生计划表、
11.2021 年黄埔区公办初中招生计划表
12.2021 年黄埔区民办小学招生计划表
13.2021 年黄埔区民办初中招生计划表
广州市黄埔区教育局
2021 年 4 月 30 日
( 小学招生咨询电话: 82111495, 初中招生咨询电话: 82111371)
广州市黄埔区2021年义务教育阶段学校招生工作实施细则
为进一步规范我区义务教育阶段学校招生管理工作, 巩固义务教育普及成果, 促进义务教育优质均衡发展, 更好地为人民群
众、 社会和谐发展和经济建设服务, 根据《中华人民共和国教育法》《中华人民共和国义务教育法》《中华人民共和国民办教育促进法》《广东省教育厅关于进一步规范普通中小学招生入学工作的指导意见》 和《广州市义务教育阶段学校招生工作指导意见》 等法律法规及相关政策文件精神, 并结合我区实际, 制定本实施细则。
一、 加强招生工作的组织领导和招生行为管理( 一) 招生工作要贯彻“公开、 公平、 公正” 的原则, 遵纪
守法, 廉洁自律, 自觉接受纪检监察部门和社会的监督。
( 二) 区招生考试委员会、 区教育局负责制定本区招生政策并监督、 协调、 指导各学校的招生工作。 具体管理工作由区教育局基础教育科、 区招生办负责落实。
( 三) 各中小学要成立招生工作领导小组, 负责学校招生管理工作。 招生工作领导小组负责本校的招生工作并受理招生投诉。
学校有关招生工作事宜, 须由本校招生工作领导小组集体研究决定, 并形成会议纪要。
( 四) 各校招生工作领导小组要采取多种形式, 做好招生的生源情况摸底和政策宣传工作, 做到制度公开、 办事公开、 张榜公示。 对社会和家长普遍关心的问题, 要认真解释, 以取得各方面的理解和支持。
( 五) 各校要严格遵守免试入学规定, 按照区教育局核定的招生计划招生。 在完成招生计划后, 需扩大招生的, 由学校将扩招计划报区教育局批准。
( 六) 严禁择优性质的电脑派位、 集团化办学择优直升、 九年一贯制学校择优直升及其他择优直升的做法。
( 七) 区属各公办义务教育阶段学校均采取由区教育局确定的单校划片或多校划片等方式进行招生。
( 八) 各校要严格遵守招生纪律, 所招新生必须先报区教育局审批后再入学, 不得出现违规招生现象。
( 九) 各校要均衡常态编班, 不得举办任何名义的重点班,不得按学生成绩进行编班, 不得为编班进行任何形式的考试或测
试。
( 十) 各校要严格落实“一人一籍, 人籍一致, 籍随人走”的学籍管理要求, 严禁“人籍分离”。
( 十一) 严禁各类特长生、 特色生招生, 严禁以“国际部”、“国际课程班”、 “境外班” 等名义招生。
( 十二) 公、 民办学校要同步招生, 不得提前选拔生源。
二、 公办小学招生
(一) 小学招生实行属地管理, 免试相对就近入学。
凡具有中华人民共和国国籍、 当年 8 月 31 日( 含 8 月 31 日)前年满 6 周岁的儿童不分性别、 民族、 种族、 家庭财产状况、 宗教信仰等, 应当入学接受规定年限的义务教育。 因疾病或特殊情况, 需要延缓入学的, 由其父( 母) 或其他法定监护人向户籍对应的学校提出书面申请, 学校加具意见后报区教育局批准。 延缓入学期满, 应即入学。
(二) 小学的学位分配以实际居住地为依据, 人户必须一致。
“实际居住地” 是指适龄儿童的父( 母) 或其他法定监护人拥有的有效产权并实际居住的地点, 或适龄儿童的父( 母) 或其他法定监护人在广州市 11 区均无房产, 但居住在祖辈房产或合法租赁并实际居住的唯一地点。“人户必须一致” 是指适龄儿童与父( 母) 或其他法定监护人住在一起、 户口也在一起, 并且户籍地址与房产或租赁地址一致, 户籍户主与房产业主或承租人一致,是适龄儿童的父( 母) 或其他法定监护人; 适龄儿童的父( 母)或其他法定监护人在广州市 11 区均无房产, 需居住在祖辈房产的, 户籍户主与房产业主一致, 必须是适龄儿童的祖辈。
申请入学的适龄儿童, 由其父( 母) 或其他法定监护人在规定时间登录广州市义务教育招生报名系统进行网上报名, 并按时
到指定负责审核的学校提交审核材料: 父(母)或其他法定监护人与其子女( 被监护人) 同一户籍( 户主须为适龄儿童法定监护人)的本区居民户口簿, 与父( 母) 或其他法定监护人户籍一致的有效居住证明( 房产证、 购房合同、 宅基地证明、 集资房证明、 拆迁协议)。 若适龄儿童的父( 母) 或其他法定监护人在广州市 11区均无房产, 需租住房屋的, 须提供住建部门认可的《房屋租赁登记备案表》, 与租住地一致的户籍资料, 所租房屋应为父(母)或其他法定监护人在本市的唯一居住地。 地段新住户、 拆迁户、二手楼入户时间必须在当年 4 月 30 日以前( 含 4 月 30 日)。
(三) 按小学服务地段对口入学和统筹安排入学的原则。
区教育局根据本区的生源及学校综合布局调整情况划定各小学招生服务地段。 对服务地段对口入学生源和统筹安排入学生源
的界定, 按照以下办法执行:
1. 服务地段对口入学:
( 1) 属手续完备的一手房, 能提供与其父( 母) 或其他法定监护人同一户籍的本区居民户口簿, 以及与该户籍一致的房产证或购房合同[即户主与房产所有人均为适龄儿童的父( 母) 或其他
法定监护人]。
( 2) 属手续完备、 已经办理各种交易手续的二手房, 该住宅单元无以往业主小孩在对口地段小学在读 1—3 年级( 以当年招生期间统计核查数据为依据), 能提供与其父( 母) 或其他法定监护人同一户籍的本区居民户口簿, 以及与该户籍一致的房产证或购房合同[即户主与房产所有人均为适龄儿童的父( 母) 或其他法定监护人]。
( 3) 属祖辈房产, 适龄儿童及其父( 母) 在广州市 11 区均无房产的, 能提供适龄儿童及其父( 母) 或其他法定监护人与祖辈在同一户籍( 户主须为该同户同住祖辈) 的本区居民户口簿,以及与该户籍一致的房产证或购房合同( 房产须为该祖辈全权所有), 且该住宅单元无以往业主小孩在对口地段小学在读 1—3 年级( 以当年招生期间统计核查数据为依据)。
( 4) 适龄儿童及其父( 母) 均属广州市黄埔区集体户, 集体户口与实际居住地址一致, 适龄儿童及其父( 母) 在广州市 11 区均无房产, 且该适龄儿童自出生前, 其父( 母) 已落户该集体户,该适龄儿童出生后首次入户落户该集体户。
( 5) 符合广州市义务教育阶段政策性照顾学生条件( 具体条件见附件 2), 并经审核批准的照顾学生, 并能提供其在小学招生地段范围的实际居住地的房产证或购房合同等有效居住证明。地段对口的公办小学按上述条件依次安排录取户籍新生( 同类条件则按收楼、 入户时间排列); 学位满员, 余下新生列入统筹安排解决。
2. 统筹安排学位:
( 1) 本区户籍, 属手续完备且在租赁合同有效期内的租住户适龄子女, 该住房系适龄儿童与父( 母) 在广州市的唯一居住地,且适龄儿童的父( 母)或其他法定监护人在广州市 11 区均无房产,能提供住建部门认可的《房屋租赁登记备案表》, 承租人为该适龄儿童的祖辈、 父( 母) 或其他法定监护人的。
( 2) 适龄儿童及父( 母) 均属广州市黄埔区集体户, 其父( 母)在广州市 11 区均无房产, 集体户口与实际居住地址不一致的, 或属于出生后迁移户籍至该集体户者。
( 3) 因适龄儿童及其父( 母) 在广州市 11 区均无房产, 而将户籍挂靠在本区户籍居民名下的。
( 4) 因本区拆迁原因造成户口地址与实际居住地址不一致者。
( 5) 同一户籍及同一房产或同一租住房, 已有学生使用该住址在其对口服务地段学校在读 1—3 年级。 原则上同一户籍地址及同一房产或同一租住房只在辖区内学校对应安排一个学位, 同一家庭多子女户除外( 以当年招生期间统计查核数据为依据)。
( 6) 父( 母) 持广州市黄埔区广州开发区“万能捷通卡” 者,持卡人和其适龄子女均属非穗户籍。
( 7) 父( 母) 被认定为广州市黄埔区、 广州开发区科技领军人才, 创新创业领军人才者, 被认定人和其适龄子女均属非穗户籍。
( 8) 符合广州市义务教育阶段政策性照顾学生条件( 具体条件见附件 2), 并经审核批准的照顾学生, 并能提供住建部门认可的《房屋租赁登记备案表》 等有效居住证明。
( 9) 参加我区来穗务工人员随迁子女小学起始年级积分入学及重点企业入学指标分配, 获批准取得入学名额的适龄儿童( 具体办法另行通知)。
( 10) 具有本市其他区户籍, 在本市无自有产权住房, 且在我区租赁房屋所在地系唯一居住地, 该房屋无以往业主或住户小孩在我区公办小学在读 1—3 年级( 以当年招生期间统计核查数据为依据), 须持住建部门认可的《房屋租赁登记备案表》 , 合同须同时满足至本年度 4 月 30 日已租住本房屋满一年或以上、 且往后租期不少于 3 年的承租人适龄子女。
( 11) 其他符合政策的本市户籍适龄儿童。
(四) 设有分校区的小学, 要全面负责统筹管理其分校区的招生工作。
(五) 各小学要按规定严格控制班额, 小学每班不能超过 45人。
三、 公办初中招生
( 一) 具有本市常住户籍( 含 11 区), 在我区公办小学应届毕业的在籍学生( 含经批准的政策性照顾学生), 遵循“免试就近入学” 原则, 继续采取单校划片或多校划片方式, 在毕业学校对口中学升学或电脑随机派位分配学位。
( 二) 在区外就读并具有我区户籍的应届小学毕业生因特殊情况申请回我区升学( 即外地返穗生和跨区生), 由学生的父( 母)或其他法定监护人在当年规定时间向区招生办提出申请, 并提交以下资料:
1.父(母)或其他法定监护人与其子女( 被监护人) 同一户籍的本区常住居民户口簿, 入户时间截至当年 4 月 30 日;
2.该户籍的房产证或购房合同[ 所购房应为父(母)或合法监护人所有]; 若学生的父( 母) 或其他法定监护人无房产, 需租住房屋的, 须提供住建部门认可的房屋《房屋租赁登记备案表》 及房地产交易登记部门打印适龄儿童及父母三人在广州市的《个人名下房产登记情况查询证明》。
3.加盖毕业小学公章的“全国学籍学生信息表”( 由毕业学校从全国学籍管理系统中打印, 在广州市其他区就读的还需要提供广州市学籍信息表)。
4.跨区申请表。 经审核, 对符合条件者可按本区小学毕业班学生的升学办法安排升学。
( 三) 具有本区户籍的本区民办小学毕业生, 或具有本区户
籍在本区其他地段公办小学就读的小学毕业生, 符合“人户一致”条件, 申请回户籍所在地段对口的公办初中跨地段升学的, 家长向就读学校提出申请后, 由学校统一集中向区招生办申报跨地段。
经审核后, 对符合条件者按对口中学升学或电脑随机派位分配学位。 需要提交的材料为:
1.户口簿原件和复印件;
2.居住证明原件和复印件( 房产证、 购房合同、 宅基地证明、集资房证明、 拆迁协议、 《房屋租赁登记备案表》);
3.房地产交易登记部门打印适龄儿童及父母三人在广州市的《个人名下房产登记情况查询证明》。
4.跨地段申请表。
( 四) 具有本市其他区户籍并在我区小学毕业的学生, 要求到户籍所在地公办初中就读的, 应回户籍所在区申请入学, 按该区升学办法入学。
( 五) 符合以下条件之一的应届小学毕业生, 以统筹安排方式入读我区公办学位或政府购买民办学位:
1.非本区公办小学毕业生, 但父( 母) 持有广州市黄埔区广州开发区“万能捷通卡” 者。
2.非本区公办小学毕业生, 但父( 母) 被认定为广州市黄埔区广州开发区科技领军人才、 创新创业领军人才者。
3.非本区公办小学毕业生, 但符合广州市义务教育阶段政策性照顾学生条件, 且父( 母) 在我区工作或实际居住者。
4.参加我区来穗务工人员随迁子女初中起始年级积分入学及重点企业入学指标分配, 获批准取得入学名额者( 具体办法另行
通知)。
( 六)各校要按规定严格控制班额, 初中每班不能超过 50 人。
( 七) 严禁以各类特长生、 特色生名义招收初一新生。
( 八) 市属公办外国语学校初中采取“学生自主报名, 学校组织电脑派位” 的方式进行招生。
四、 民办中小学招生
(一) 核定招生计划。
1.民办义务教育阶段学校原则上不得跨区招生, 其招生计划由区教育局直接核定。 本区生源的界定依据为: 穗籍学生, 以其
户籍或其小学毕业学籍界定; 非穗籍学生, 以其本人或父( 母)或其他法定监护人其中一方的《广东省居住证》 地址, 或其小学毕业学籍界定。
2.有寄宿条件且确有跨区招生需求的民办学校, 其跨区招生计划先报区教育局初核; 区教育局根据学校近年生源分布、 宿位
数等情况, 并结合区域内学位供求情况研判, 初步核定学校的跨区招生计划后, 报市教育局核准。 各校面向市内外区的招生计划不超过总计划的 50%。
(二) 网上信息采集和填报志愿。
1.适龄儿童的父( 母) 或其他法定监护人在规定时间内登录“广州市义务教育学校招生报名系统”, 点击“民办小学报名( 或民办初中报名)” 按要求填写学生相关信息, 完成报名信息采集工作。 适龄儿童可依其户籍、 学籍或有效证件地址, 选定其中一个区填报志愿。
2.报名系统根据民办学校招生区域、 学生有关信息( 包括学籍、 户籍地址、 居住证地址等信息) 自动匹配符合条件的学校供适龄儿童的父( 母) 或其他法定监护人选择报名, 可填报 1 至 2个平行志愿。 不具备网上报名条件的学生家庭, 可向拟报名的民办学校提出申请, 由学校提供网上报名服务。 适龄儿童的父( 母)或其他法定监护人在报名时应充分了解民办学校办学条件、 收费标准等情况。
(三) 电脑派位和录取。
1.报名人数小于或等于招生计划数的民办学校直接录取。 民办学校在“广州市义务教育学校招生报名系统” 向拟录取的新生
发出预录取通知, 适龄儿童的父( 母) 或其他法定监护人收到预录取通知后完成网上确认程序, 民办学校直接确认录取名单。
2.报名人数大于招生计划数的民办学校, 实行电脑派位录取。
电脑派位工作由区教育局统一组织实施。 电脑派位结束后, 区教育局主动公布电脑派位结果。
(四) 网上确认和现场注册。
已确定电脑派位录取资格的适龄儿童, 其父( 母) 或其他法定监护人在规定时间内在“广州市义务教育学校招生报名系统”
进行录取确认, 并按要求到拟录取学校进行注册。 逾期未注册的学生, 视为放弃录取资格。 任何民办学校不得拒绝接收经电脑派位确定录取资格且在规定时间内报到注册的学生。
(五) 审核。
区教育局对民办学校新生注册情况进行审核。
(六) 补录。
未完成招生计划的民办学校可按规定时间进行补录。 补录不需要在网上报名, 家长可直接带齐相关材料[ 户口簿、 学籍表( 小升初) 及学校要求的其他材料] 到学校现场报名, 学校将补录学生信息明细表递交教育局审核。
五、 关于义务教育阶段学校招生工作的其他规定
( 一) 义务教育阶段公办学校要坚持免试就近入学的原则,不准招收择校生, 严禁把捐资助学与学生入学挂钩。
( 二) 切实保障残疾儿童接受义务教育的权利。 各校要妥善安排残疾儿童入学, 并努力为不同类型和不同程度的残疾儿童提
供多种形式的学习机会。 对较为特殊的残疾儿童, 需要延缓入学,由其父( 母) 或其他法定监护人向户籍对应的学校提出书面申请,学校加具意见后报区教育局批准。
( 三) 2021 年 8 月 31 日之后, 在黄埔区新购买并取得房屋不动产权证书的, 其黄埔区户籍适龄子女以该住宅为实际居住地申请入学时, 原则上六年内只提供一个公办小学入学学位, 同一家庭多子女户除外。
( 四) 2021 年 8 月 31 日之后, 在黄埔区拥有房产 50%或以下所有权者, 其黄埔区户籍适龄子女以该住宅申请入读义务教育阶段公办学位的, 纳入区内统筹安排范畴。
( 五) 公办学校和民办学校要按政策共同做好来穗务工人员随迁子女义务教育工作。 来穗务工人员随迁子女需在我区接受义
务教育的, 按有关规定执行。 公办学校因学位紧张无法安排来穗务工人员随迁子女入学的, 应指引其到就近的民办学校就读。
( 六) 父( 母) 为非穗户籍的港澳籍适龄儿童, 入读义务教育阶段学校, 可通过积分入学申请我区公办学位, 也可报读民办学校。
( 七) 要切实履行义务教育控辍保学法定职责, 做好疑似失学辍学适龄儿童情况排查和劝返复学工作, 确保实现“义务教育
有保障”。
六、 对违规招生行为的处罚措施
对于未落实国家、 省、 市相关政策, 出现违规招生行为的学校, 区教育局将视情况给予约谈、 通报批评、 追究相关人员责任等处理。 其中, 公办学校违规的, 视情节严重程度, 对学校及校长、 相关责任人予以通报批评并责令限期整改, 取消评优评先资格, 对校长及相关责任人予以行政处分; 民办学校违规的, 与年检挂钩, 视情节严重程度, 对学校及校长、 相关责任人予以通报批评, 责令限期整改, 取消评优评先资格, 减少学校次年招生计划或责令停止招生, 并建议解聘校长、 相关责任人职务。
本工作细则自发布之日起实施, 有效期至 2022 年 3 月。 具体由区教育局负责解释。







具体招生入学工作时间安排表可点击以下链接:
广州市黄埔区2021年义务教育阶段学校招生工作实施细则.pdf
文/广州日报·新花城记者:谢泽楷
广州日报·新花城编辑:黄宽伟