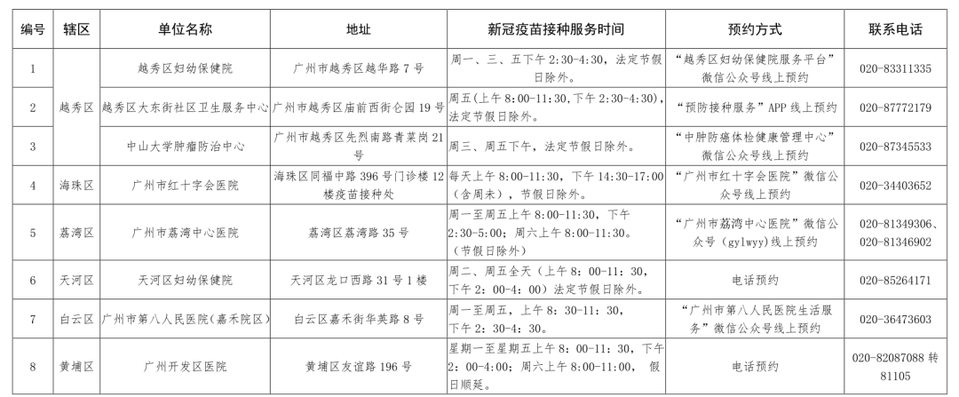
日前,广州市卫健委公布广州15个新冠疫苗接种点。南沙区中医医院是公布名单中唯一一个南沙区新冠疫苗接种点,因私出国(境)工作学习人员可前往免费预约接种。南沙区中医医院医院地址:南沙区珠江街珠江北路250号新冠疫苗接种服务时间:周二8:00-11:30,14:00-16:30;周六上午8:00-11:30(节假日除外)预约方式:电话预约预约电话:020-84945612接种须知一、接种对象因私出国(境)工作学习的18~59岁的广州市居民(广州户籍或者有广州的居住证(暂住证),或者广州大学生的在校证明)。接种新冠疫苗需与其他疫苗间隔14天。二、接种费用因私出国(境)工作学习人员接种新冠疫苗不收取任何费用。三、身份识别接种对象应携带身份证和护照(或港澳通行证、台湾通行证)等证件,以及出国签证、出国机票、出国入学和工作证明等相关材料。以上材料需要原件和复印件,有关证明材料的复印件由医院留存备查。四、接种流程接种对象备齐身份识别所需的材料,按预约时间按时前往接种(如超过预约时间需重新预约),接种前接种对象需签署出国人员真实性声明。识别二维码下载出国人员真实性声明文档↓↓↓广州市因私出国(境)人员新冠疫苗接种单位一览表
医院地址:
南沙区珠江街珠江北路250号
新冠疫苗接种服务时间:
周二8:00-11:30,14:00-16:30;
周六上午8:00-11:30(节假日除外)
预约方式:
电话预约
预约电话:
020-84945612
因私出国(境)工作学习的18~59岁的广州市居民(广州户籍或者有广州的居住证(暂住证),或者广州大学生的在校证明)。接种新冠疫苗需与其他疫苗间隔14天。
因私出国(境)工作学习人员接种新冠疫苗不收取任何费用。
接种对象应携带身份证和护照(或港澳通行证、台湾通行证)等证件,以及出国签证、出国机票、出国入学和工作证明等相关材料。以上材料需要原件和复印件,有关证明材料的复印件由医院留存备查。
接种对象备齐身份识别所需的材料,按预约时间按时前往接种(如超过预约时间需重新预约),接种前接种对象需签署出国人员真实性声明。