今年过年,广州安排有丰富多彩的活动。据不完全统计,海珠区在春节期间举办各类文化体育旅游惠民活动40余场,与市民游客共庆佳节。
海珠区文化广电旅游体育局按照疫情防控和安全生产的工作要求,做好春节期间文旅体经营场所的防控工作,完善文旅体场馆疫情防控方案和应急预案,严格执行“限量、预约、错峰”等措施,希望市民游客在参加文化旅游体育活动的同时,做好个人防护措施,出门戴好口罩,保持社交距离,尽量减少聚集,在广州共度一个吉祥安康的新春佳节。

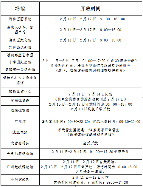
区内场馆全部开放 满足假期文体需求
海珠文体旅场馆开放时间

海珠区图书馆活动


海珠区文化馆活动


海珠区文物博物管理中心活动

其他展览预告



好戏连台,品味粤剧精品盛宴
玉鼠辞旧,金牛迎春。锣鼓喧天,好戏连台。从2月13日(年初二)开始,广州粤剧院将在江南大戏院推出与民同乐贺新春演出系列剧目,由吴非凡、陈健超、李伟聪、陈韵玲、莫燕云、林婷、陈骏旻等一众优秀青年演员担纲主演。剧目风格多样,内容丰富,有剧情跌宕起伏彼此又起承转合的《宋王告状》,也有荒唐可笑又耐人寻味的谐趣喜剧《换妻奇缘》;有大家熟悉的美丽爱情的传统神话故事《宝莲灯》,也有融合了机械舞等现代舞蹈元素及运用笑料十足桥段的新编轻喜剧《歇马秀才》;有传达中国传统孔孟之义、伦常孝道精神的《五女拜寿》,也有抒发强烈爱国情怀的《范蠡献西施》……剧目精彩纷呈,敬请关注。
优化供给,激发海珠文旅消费活力
春节期间海珠区的网红打卡点正常开放,涵盖了食、住、行、游、购、娱及各类文化艺术体验,倡导科学理性的消费观念,打造健康文明的生活方式,满足市民游客春节期间休闲娱乐需求。
广州塔打造多元化旅游形象名片,春节期间活动不断。将举办“行运广州,来广州塔dou利是”系列活动,年初一为市民送上热闹、精彩的醒狮节目;年初五,财神爷驾到,派发广州塔新年“红包”及新春礼品。同时与新浪广东、抖音,飞猪旅行进行线上合作,分别开展“跟着小蛮腰一起牛起来”微博话题互动、全城征集新年祝福语上广州塔,“云游合家欢,就地过大年”景区线上联播等活动,扩大互联网赋能效应。
海珠各景区遵循“限量、预约、错峰”要求,接待游客量不超过最大承载量的75%。潮墟将于2月5日至26日,举办“狮舞潮墟——万只瑞狮陪你过大年”醒狮主题活动,通过展览、展演、展销以及互动、体验、直播相结合的方式,开启2021幸福年。琶醍园区正常开放,进园免费,与江边夜景共舞,感受广州“夜生活”的璀璨。

海珠湖公园在春节期间举办“迎春非遗文化嘉年华”活动,体验内容包括活字印刷术、剪纸、团扇DIY、京剧脸谱制作、灯笼DIY等。既可享受快乐亲子时光,又能使孩子走近自然、动手实践、感受非物质文化遗产的魅力,让优秀传统文化在年味儿的温情中得以传承与发展。
文/制图:广州日报全媒体记者 廖靖文
图片:由受访者提供
广州日报全媒体编辑 黄宽伟