1月22日,广州市新型冠状病毒肺炎疫情防控指挥部发布《广州市新型冠状病毒肺炎疫情防控指挥部关于进口冷冻食品集中监管的通告(第12号)》。
该通告提到,自2021年1月27日起,广州设立的进口冷冻食品集中监管仓(下称“集中监管仓”)全面启用,凡准备进入广州的进口冷冻食品,必须进入集中监管仓进行每件必检、外包装件件消毒。
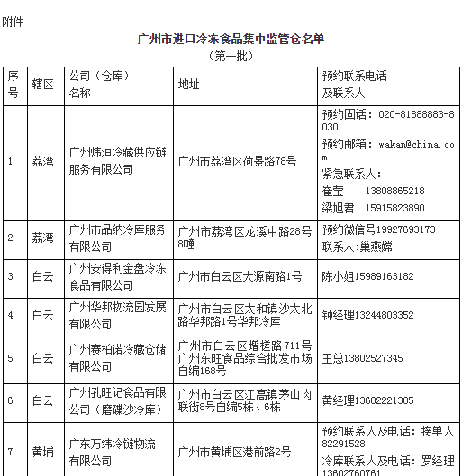
与此同时,通告还公布了广州市进口冷冻食品集中监管仓名单(第一批)。本通告自2021年1月27日起实施,停止执行时间另行通知。

通告全文如下:
广州市新型冠状病毒肺炎疫情防控指挥部关于进口冷冻食品集中监管的通告
(第12号)
为进一步做好进口冷冻食品疫情防控工作,依据《中华人民共和国传染病防治法》及其实施办法、《广州市人民代表大会常务委员会关于依法全力做好新冠肺炎疫情防控工作的决定》等有关规定,现就加强我市进口冷冻食品疫情防控有关事项通告如下:
一、自2021年1月27日起,我市设立的进口冷冻食品集中监管仓(以下简称集中监管仓)全面启用,凡准备进入我市储存、生产加工、销售、餐饮服务单位且已取得国家有关部门出具的海关进口货物报关单、入境货物检验检疫证明的进口冷冻食品,必须进入集中监管仓进行每件必检、外包装件件消毒。
二、进入集中监管仓的进口冷冻食品,货主应提前按要求向各集中监管仓预约(可通过电话、微信等方式),报备货主、报关单、车辆、司机及随车人员、货物流向等信息,约定运输车辆进入集中监管仓的具体时间。市内从事进口冷冻食品运输车辆、人员应向交通运输部门备案。

三、进入集中监管仓的进口冷冻食品,入库前对每件(箱)进口冷冻食品外包装必检;按比例抽样方式对每批次进口冷冻食品的内包装及产品必检;对进口集装箱货柜内壁和每件货物外包装所有表面进行预防性全面消毒。经每件必检和外包装件件消毒后,凭海关进口货物报关单、入境货物检验检疫证明、核酸检测阴性报告、消毒凭证、广州市进口冷冻食品集中监管仓出库证明(以下简称“五证”)出库。集中监管仓工作人员通知货主提货后,货主应在通知的时限内提货。
四、进口冷冻食品抽样核酸检测结果为阳性的,所对应批次的进口冷冻食品按有关规定作无害化销毁处理。
五、从2021年1月27日起,集中监管仓以外的冷库收储进口冷冻食品,以及全市食品生产、食品销售、餐饮服务单位生产经营进口冷冻食品的,必须严格查验、留存“五证”;未经集中监管仓检测、消毒的进口冷冻食品,一律不得在广州市储存、生产、经营。
六、违反本通告规定,存在进口冷冻食品应进入集中监管仓而不进入、不能提供“五证”的,依照相关法律法规和疫情防控相关政策严肃查处,并纳入征信系统。
七、我市集中监管仓实行动态调整,动态调整的名单报市新冠肺炎防控指挥部同意后,后续由市市场监管局公布。
举报投诉电话:12345。
本通告自2021年1月27日起实施,停止执行时间另行通知。

广州市进口冷冻食品集中监管仓名单(第一批)




广州市新型冠状病毒肺炎疫情防控指挥部
2021年1月19日
来源:南方+
配图:广州日报图片记者莫伟浓 摄
广州日报全媒体编辑 曹腾