游戏行业近日风波不断!12月25日,游族网络董事长暨总经理林奇疑因被投毒身亡,当日晚间,恺英网络公告称,收到王悦家属送达的《通知函》,公司控股股东、实际控制人王悦因犯操纵证券市场罪,被判处有期徒刑五年六个月,并处罚金人民币1000万元。
截至25日,恺英网络市值为97.72亿元,对比其最高市值蒸发了300多亿元。
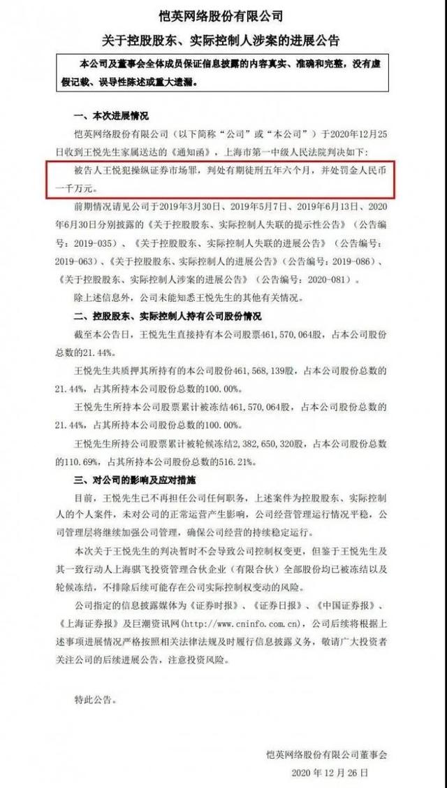
截至公告日,王悦直接持有恺英网络股票4.6亿股,占股份总数21.44%,其持股全部被冻结。公告还提到,目前,王悦已不再担任公司任何职务,上述案件为控股股东、实际控制人的个人案件,未对公司的正常运营产生影响。本次关于王悦的判决暂时不会导致公司控制权变更,由于公司实际控制人及其一致行动人全部股份均已被冻结以及轮候冻结,不排除后续可能存在公司实际控制权变动的风险。

公开资料显示,恺英网络成立于2008年,创始人为王悦。恺英网络主要业务聚焦网页游戏与手机游戏等娱乐内容的研发和运营,是一家拥有移动互联网流量入口、集平台运营和产品研发为一体的互联网企业。截至目前,恺英网络已开发并运营了《摩天大楼》、《蜀山传奇》、《全民奇迹》、《蓝月传奇》等多款游戏。

2015年12月,恺英网络在A股借壳上市,迎来12个涨停。几个月后,34岁的王悦以70亿元身家登上“2016胡润全球富豪榜”,是当年入榜中白手起家的中国最年轻富豪。
也是从2016年开始,恺英网络开启了多起并购。据报道,其中,50倍溢价收购《贪玩蓝月》的开发公司浙江盛和、10.64亿元收购浙江九翎都疑点重重,涉嫌内幕交易、操纵股价。王悦也因此在今年6月12日被上海市公安局正式逮捕。
目前,恺英网络的董事长为金锋,总经理为陈永聪。金锋是2019年3月20日恺英网络新一任董事会选出的董事长,此前任浙江盛和网络科技有限公司(以下简称“盛和网络”)总裁及CEO。
自2019年3月起,除王悦外,包括副总经理冯显超、总经理兼财务总监陈永聪、董事长金峰在内的多为恺英网络高管,陆续遭到公安机关调查或逮捕。3月30日,公司公告称王悦失联,但原因不明。在回复深交所问询函时,恺英网络披露,王悦已在3月25日因个人原因向公司提出辞职。
早在2019年5月,恺英网络公告,称公司收到王悦的家属送交的《告知函》,其家属称收到上海市公安局的《拘留通知书》,王悦因涉嫌操纵证券市场罪被上海市公安局刑事拘留,并由上海市公安局冻结了王悦所持的全部公司股份。
2019年6月,恺英网络再次发布公告,称董事会于2019年6月19日收到公司离任监事林彬家属的通知,林彬因涉嫌背信损害上市公司利益罪被上海市公安局刑事拘留。
值得注意的是,在王悦的判决结果之前,恺英网络在2020年12月5日的公告显示,于2020年12月4日获悉陈永聪、林彬分别收到上海市人民检察院第一分院出具的《不起诉决定书》。《不起诉决定书》显示,经依法审查查明,认定陈永聪、林彬实施背信损害上市公司利益的犯罪事实不清、证据不足,决定对陈永聪不起诉。目前,陈永聪仍担任公司董事、总经理并兼任财务总监。
记者梳理其财报发现,就从2018年开始,恺英网络业绩开始下滑,全年营业收入22.83亿元,同比减少27.13%,净利润为1.74亿元,同比减少89.17%。此后,人事动荡更加速了恺英网络2019年业绩滑坡,造成逾20亿元巨亏,股价大幅走低。但这一情况在2020年略有转好。2020年三季度报告显示,现任董事长金锋对恺英网络的持股已升至6.95%,为公司第三大股东。2020年前三季度,恺英网络实现营业收入11.21亿元,归属净母净利1.65亿元,前三季度归母净利同比增长130.69%。
游戏行业分析师指出,管理层的问题对公司运营会有一定影响,同时恺英网络通过依赖传奇游戏而拥有较好的业绩表现,但随着这几年游戏行业的竞争愈发激烈,以往为恺英网络带来不菲收入的《全民奇迹》《蓝月传奇》等核心游戏产品的生命周期已到后期,而受公司研发创新能力受限、版号审批趋严等大环境影响,新爆款仍未出现。在主营业务迎来挑战之际,恺英网络还需要应对诉讼问题、公司高管涉案等问题,都在一定程度上对业绩造成影响。
广州日报全媒体文字记者倪明
广州日报全媒体图片记者王维宣
广州日报全媒体编辑 黄达兼